Schema TransportOrder.xsd


schema location:  TransportOrder.xsd
attribute form default: 
element form default:  qualified
 
Elements  Complex types 
Document  ContainerDef 
CustomsHZODef 
EquipmentDetailsDef 
FurtherTransportRelatedDataDef 
MessageDef 
SealDetailsDef 
TemperatureDef 
TransportContainerDef 
TransportOrderDef 
TransportWagonDef 


schema location:  MessageEnvelope.xsd
attribute form default: 
element form default: 
 
Complex types  Simple types 
BusinessUnitDef  ParticipantCode 
CommunicationDef 
ContactDef 
MessageMetaInfoDef 
MetaInfoDef 
ParticipantCodeDef 
ParticipantDef 
TransactionDef 


schema location:  TD04_core_Subj.xsd
attribute form default: 
element form default:  qualified
 
Complex types  Simple types 
AddressDataDef  AddressFieldDef 
BusinessDocumentDef  AxlesDef 
CL7Def  ChoiceDef 
DangerousGoodsDef  CountryCodeDef 
DangerWeightDef  CustomsProcedureDef 
EmSDef  Decimal3 
InformationContactDef  EmptyFullDef 
LengthDef  HABISNumberDef 
LocationDef  LengthUnit 
PackingDef  LoadingRequestDef 
PartyDataDef  PlacardDef 
RailStationDef  ReferenceText 
ReferenceDef  StationCodeDef 
StationAreaDef  TemperatureUnit 
TemperatureValue  TrackNumberDef 
TrainDef  TypeOfTransportDef 
WeightDef  VersionDef 
WagonCategoryDef 
WagonNumberDef 
WeightUnit 


element Document
diagram
properties
content complex
children Metainfo Messages
source <xsd:element name="Document">
 
<xsd:complexType>
   
<xsd:sequence>
     
<xsd:element name="Metainfo" type="MetaInfoDef">
       
<xsd:annotation>
         
<xsd:documentation>In the TD04 interface only one recipient is used, i.e. only 2 or 3 participants can be specified for a transmission.</xsd:documentation>
         
<xsd:documentation>The attribute Alias="DAK" is mandatory.</xsd:documentation>
         
<xsd:documentation xml:lang="DE">In TD04 wird nur 1 Empfänger benutzt,d.h. es sind immer 2 oder 3 Beteiligte (participants) angegeben für eine Übertragung.</xsd:documentation>
         
<xsd:documentation xml:lang="DE">In TD04 ist das Attribut Alias="DAK" Pflicht.</xsd:documentation>
       
</xsd:annotation>
     
</xsd:element>
     
<xsd:element name="Messages">
       
<xsd:complexType>
         
<xsd:sequence>
           
<xsd:element name="Message" type="MessageDef" maxOccurs="unbounded"/>
         
</xsd:sequence>
       
</xsd:complexType>
     
</xsd:element>
   
</xsd:sequence>
 
</xsd:complexType>
</xsd:element>

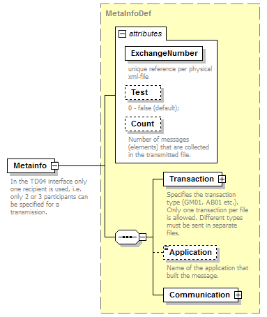
element Document/Metainfo
diagram
type MetaInfoDef
properties
isRef 0
content complex
children Transaction Application Communication
attributes
Name  Type  Use  Default  Fixed  annotation
ExchangeNumberderived by: xsd:stringrequired      
documentation
unique reference per physical xml-file
Testxsd:booleanoptional  0    
documentation
0 - false (default);
documentation
1- true; transmission for test purpose
Countxsd:positiveInteger      
documentation
Number of messages (elements) that are collected in the transmitted file.
annotation
documentation
In the TD04 interface only one recipient is used, i.e. only 2 or 3 participants can be specified for a transmission.
documentation
The attribute Alias="DAK" is mandatory.
documentation
In TD04 wird nur 1 Empfänger benutzt,d.h. es sind immer 2 oder 3 Beteiligte (participants) angegeben für eine Übertragung.
documentation
In TD04 ist das Attribut Alias="DAK" Pflicht.
source <xsd:element name="Metainfo" type="MetaInfoDef">
 
<xsd:annotation>
   
<xsd:documentation>In the TD04 interface only one recipient is used, i.e. only 2 or 3 participants can be specified for a transmission.</xsd:documentation>
   
<xsd:documentation>The attribute Alias="DAK" is mandatory.</xsd:documentation>
   
<xsd:documentation xml:lang="DE">In TD04 wird nur 1 Empfänger benutzt,d.h. es sind immer 2 oder 3 Beteiligte (participants) angegeben für eine Übertragung.</xsd:documentation>
   
<xsd:documentation xml:lang="DE">In TD04 ist das Attribut Alias="DAK" Pflicht.</xsd:documentation>
 
</xsd:annotation>
</xsd:element>

element Document/Messages
diagram
properties
isRef 0
content complex
children Message
source <xsd:element name="Messages">
 
<xsd:complexType>
   
<xsd:sequence>
     
<xsd:element name="Message" type="MessageDef" maxOccurs="unbounded"/>
   
</xsd:sequence>
 
</xsd:complexType>
</xsd:element>

element Document/Messages/Message
diagram
type MessageDef
properties
isRef 0
minOcc 1
maxOcc unbounded
content complex
children MessageMetaInfo TransportOrder
attributes
Name  Type  Use  Default  Fixed  annotation
ReferenceNumberderived by: xsd:stringrequired      
documentation
uniqe reference number identifying a single message
documentation
Nachrichten-Referenz
Statusxsd:stringoptional      
documentation
not used for TD04
source <xsd:element name="Message" type="MessageDef" maxOccurs="unbounded"/>

complexType ContainerDef
diagram
children Length Height Type TareWeight
used by
element TransportContainerDef/ContainerDetail
source <xsd:complexType name="ContainerDef">
 
<xsd:sequence>
   
<xsd:element name="Length">
     
<xsd:simpleType>
       
<xsd:annotation>
         
<xsd:documentation>container length</xsd:documentation>
         
<xsd:documentation xml:lang="DE">Container-Länge</xsd:documentation>
       
</xsd:annotation>
       
<xsd:restriction base="xsd:string">
         
<xsd:pattern value="\d{2}"/>
       
</xsd:restriction>
     
</xsd:simpleType>
   
</xsd:element>
   
<xsd:element name="Height" minOccurs="0">
     
<xsd:simpleType>
       
<xsd:annotation>
         
<xsd:documentation>container height</xsd:documentation>
         
<xsd:documentation xml:lang="DE">Container-Höhe</xsd:documentation>
       
</xsd:annotation>
       
<xsd:restriction base="xsd:string">
         
<xsd:pattern value="\d{2}"/>
       
</xsd:restriction>
     
</xsd:simpleType>
   
</xsd:element>
   
<xsd:element name="Type" minOccurs="0">
     
<xsd:simpleType>
       
<xsd:annotation>
         
<xsd:documentation>container type</xsd:documentation>
         
<xsd:documentation xml:lang="DE">Container-Typ</xsd:documentation>
       
</xsd:annotation>
       
<xsd:restriction base="xsd:string">
         
<xsd:length value="2"/>
       
</xsd:restriction>
     
</xsd:simpleType>
   
</xsd:element>
   
<xsd:element name="TareWeight" type="WeightDef" minOccurs="0">
     
<xsd:annotation>
       
<xsd:documentation>tare of container</xsd:documentation>
       
<xsd:documentation xml:lang="DE">Tara des Containers</xsd:documentation>
     
</xsd:annotation>
   
</xsd:element>
 
</xsd:sequence>
</xsd:complexType>

element ContainerDef/Length
diagram
type restriction of xsd:string
properties
isRef 0
content simple
facets
pattern \d{2}
source <xsd:element name="Length">
 
<xsd:simpleType>
   
<xsd:annotation>
     
<xsd:documentation>container length</xsd:documentation>
     
<xsd:documentation xml:lang="DE">Container-Länge</xsd:documentation>
   
</xsd:annotation>
   
<xsd:restriction base="xsd:string">
     
<xsd:pattern value="\d{2}"/>
   
</xsd:restriction>
 
</xsd:simpleType>
</xsd:element>

element ContainerDef/Height
diagram
type restriction of xsd:string
properties
isRef 0
minOcc 0
maxOcc 1
content simple
facets
pattern \d{2}
source <xsd:element name="Height" minOccurs="0">
 
<xsd:simpleType>
   
<xsd:annotation>
     
<xsd:documentation>container height</xsd:documentation>
     
<xsd:documentation xml:lang="DE">Container-Höhe</xsd:documentation>
   
</xsd:annotation>
   
<xsd:restriction base="xsd:string">
     
<xsd:pattern value="\d{2}"/>
   
</xsd:restriction>
 
</xsd:simpleType>
</xsd:element>

element ContainerDef/Type
diagram
type restriction of xsd:string
properties
isRef 0
minOcc 0
maxOcc 1
content simple
facets
length 2
source <xsd:element name="Type" minOccurs="0">
 
<xsd:simpleType>
   
<xsd:annotation>
     
<xsd:documentation>container type</xsd:documentation>
     
<xsd:documentation xml:lang="DE">Container-Typ</xsd:documentation>
   
</xsd:annotation>
   
<xsd:restriction base="xsd:string">
     
<xsd:length value="2"/>
   
</xsd:restriction>
 
</xsd:simpleType>
</xsd:element>

element ContainerDef/TareWeight
diagram
type WeightDef
properties
isRef 0
minOcc 0
maxOcc 1
content complex
attributes
Name  Type  Use  Default  Fixed  annotation
unitWeightUnitrequired      
annotation
documentation
tare of container
documentation
Tara des Containers
source <xsd:element name="TareWeight" type="WeightDef" minOccurs="0">
 
<xsd:annotation>
   
<xsd:documentation>tare of container</xsd:documentation>
   
<xsd:documentation xml:lang="DE">Tara des Containers</xsd:documentation>
 
</xsd:annotation>
</xsd:element>

complexType CustomsHZODef
diagram
children HANumber VubIndicator
used by
element TransportOrderDef/ShippingUnit/CustomsUnitHZODetail
source <xsd:complexType name="CustomsHZODef">
 
<xsd:sequence>
   
<xsd:element name="HANumber" type="HABISNumberDef" minOccurs="0"/>
   
<xsd:element name="VubIndicator" type="ChoiceDef" minOccurs="0">
     
<xsd:annotation>
       
<xsd:documentation>to indicate if the goods are under embargo or other restrictions (can be necessary for inbound traffic)</xsd:documentation>
       
<xsd:documentation>vub is the abbreviation for 'Verbote und Beschränkungen'</xsd:documentation>
       
<xsd:documentation xml:lang="DE">Kennzeichen, dass die Ware unter Embargo-Regeln oder andere Beschränkungen fällt (evtl. nötig im Bahnempfang)</xsd:documentation>
       
<xsd:documentation xml:lang="DE">VuB ist die Abkürzung für 'Verbote und Beschränkungen'</xsd:documentation>
     
</xsd:annotation>
   
</xsd:element>
 
</xsd:sequence>
</xsd:complexType>

element CustomsHZODef/HANumber
diagram
type HABISNumberDef
properties
isRef 0
minOcc 0
maxOcc 1
content simple
facets
pattern HA[BE]\d{18}
source <xsd:element name="HANumber" type="HABISNumberDef" minOccurs="0"/>

element CustomsHZODef/VubIndicator
diagram
type ChoiceDef
properties
isRef 0
minOcc 0
maxOcc 1
content simple
facets
enumeration Y
enumeration N
annotation
documentation
to indicate if the goods are under embargo or other restrictions (can be necessary for inbound traffic)
documentation
vub is the abbreviation for 'Verbote und Beschränkungen'
documentation
Kennzeichen, dass die Ware unter Embargo-Regeln oder andere Beschränkungen fällt (evtl. nötig im Bahnempfang)
documentation
VuB ist die Abkürzung für 'Verbote und Beschränkungen'
source <xsd:element name="VubIndicator" type="ChoiceDef" minOccurs="0">
 
<xsd:annotation>
   
<xsd:documentation>to indicate if the goods are under embargo or other restrictions (can be necessary for inbound traffic)</xsd:documentation>
   
<xsd:documentation>vub is the abbreviation for 'Verbote und Beschränkungen'</xsd:documentation>
   
<xsd:documentation xml:lang="DE">Kennzeichen, dass die Ware unter Embargo-Regeln oder andere Beschränkungen fällt (evtl. nötig im Bahnempfang)</xsd:documentation>
   
<xsd:documentation xml:lang="DE">VuB ist die Abkürzung für 'Verbote und Beschränkungen'</xsd:documentation>
 
</xsd:annotation>
</xsd:element>

complexType EquipmentDetailsDef
diagram
children TypeCode Name Quantity Weight
used by
element FurtherTransportRelatedDataDef/EquipmentDetail
annotation
documentation
either TypeCode or Name must be specified
documentation
Lademittel, entweder TypeCode oder Name muss angegeben sein
source <xsd:complexType name="EquipmentDetailsDef">
 
<xsd:annotation>
   
<xsd:documentation>either TypeCode or Name must be specified</xsd:documentation>
   
<xsd:documentation xml:lang="DE">Lademittel, entweder TypeCode oder Name muss angegeben sein</xsd:documentation>
 
</xsd:annotation>
 
<xsd:sequence>
   
<xsd:element name="TypeCode" minOccurs="0">
     
<xsd:simpleType>
       
<xsd:restriction base="xsd:string">
         
<xsd:maxLength value="2"/>
       
</xsd:restriction>
     
</xsd:simpleType>
   
</xsd:element>
   
<xsd:element name="Name" minOccurs="0">
     
<xsd:simpleType>
       
<xsd:restriction base="xsd:string">
         
<xsd:minLength value="1"/>
         
<xsd:maxLength value="50"/>
       
</xsd:restriction>
     
</xsd:simpleType>
   
</xsd:element>
   
<xsd:element name="Quantity" minOccurs="0">
     
<xsd:simpleType>
       
<xsd:restriction base="xsd:positiveInteger">
         
<xsd:maxInclusive value="999"/>
       
</xsd:restriction>
     
</xsd:simpleType>
   
</xsd:element>
   
<xsd:element name="Weight" type="WeightDef" minOccurs="0"/>
 
</xsd:sequence>
</xsd:complexType>

element EquipmentDetailsDef/TypeCode
diagram
type restriction of xsd:string
properties
isRef 0
minOcc 0
maxOcc 1
content simple
facets
maxLength 2
source <xsd:element name="TypeCode" minOccurs="0">
 
<xsd:simpleType>
   
<xsd:restriction base="xsd:string">
     
<xsd:maxLength value="2"/>
   
</xsd:restriction>
 
</xsd:simpleType>
</xsd:element>

element EquipmentDetailsDef/Name
diagram
type restriction of xsd:string
properties
isRef 0
minOcc 0
maxOcc 1
content simple
facets
minLength 1
maxLength 50
source <xsd:element name="Name" minOccurs="0">
 
<xsd:simpleType>
   
<xsd:restriction base="xsd:string">
     
<xsd:minLength value="1"/>
     
<xsd:maxLength value="50"/>
   
</xsd:restriction>
 
</xsd:simpleType>
</xsd:element>

element EquipmentDetailsDef/Quantity
diagram
type restriction of xsd:positiveInteger
properties
isRef 0
minOcc 0
maxOcc 1
content simple
facets
maxInclusive 999
source <xsd:element name="Quantity" minOccurs="0">
 
<xsd:simpleType>
   
<xsd:restriction base="xsd:positiveInteger">
     
<xsd:maxInclusive value="999"/>
   
</xsd:restriction>
 
</xsd:simpleType>
</xsd:element>

element EquipmentDetailsDef/Weight
diagram
type WeightDef
properties
isRef 0
minOcc 0
maxOcc 1
content complex
attributes
Name  Type  Use  Default  Fixed  annotation
unitWeightUnitrequired      
source <xsd:element name="Weight" type="WeightDef" minOccurs="0"/>

complexType FurtherTransportRelatedDataDef
diagram
children Content Commodity ImportReference EquipmentDetail PoolPalletDetail
used by
elements TransportContainerDef/ContainerLoadData TransportOrderDef/WagonLoadData
source <xsd:complexType name="FurtherTransportRelatedDataDef">
 
<xsd:sequence>
   
<xsd:element name="Content" minOccurs="0">
     
<xsd:simpleType>
       
<xsd:annotation>
         
<xsd:documentation>textual description of the content</xsd:documentation>
         
<xsd:documentation xml:lang="DE">Warenbeschreibung</xsd:documentation>
       
</xsd:annotation>
       
<xsd:restriction base="xsd:string">
         
<xsd:maxLength value="200"/>
       
</xsd:restriction>
     
</xsd:simpleType>
   
</xsd:element>
   
<xsd:element name="Commodity" minOccurs="0">
     
<xsd:simpleType>
       
<xsd:annotation>
         
<xsd:documentation>NHM-Code describing the shipped good.</xsd:documentation>
         
<xsd:documentation xml:lang="DE">Warencode nach NHM</xsd:documentation>
       
</xsd:annotation>
       
<xsd:restriction base="xsd:string">
         
<xsd:length value="6"/>
       
</xsd:restriction>
     
</xsd:simpleType>
   
</xsd:element>
   
<xsd:element name="ImportReference" minOccurs="0">
     
<xsd:simpleType>
       
<xsd:annotation>
         
<xsd:documentation>identification number for a unit or a shipped good in the import platform of the port of Hamburg</xsd:documentation>
         
<xsd:documentation xml:lang="DE">Referenznummer einer Ladeeinheit oder Ladung in der Import-Plattform des Hamburger Hafens</xsd:documentation>
       
</xsd:annotation>
       
<xsd:restriction base="xsd:string">
         
<xsd:maxLength value="18"/>
       
</xsd:restriction>
     
</xsd:simpleType>
   
</xsd:element>
   
<xsd:element name="EquipmentDetail" type="EquipmentDetailsDef" minOccurs="0"/>
   
<xsd:element name="PoolPalletDetail" minOccurs="0">
     
<xsd:complexType>
       
<xsd:annotation>
         
<xsd:documentation>one of the quanities must be specified</xsd:documentation>
         
<xsd:documentation xml:lang="DE">Tauschpaletten, mind. eine Anzahl muss angegeben sein</xsd:documentation>
       
</xsd:annotation>
       
<xsd:sequence>
         
<xsd:element name="QuantityEuroPallet" minOccurs="0">
           
<xsd:simpleType>
             
<xsd:restriction base="xsd:positiveInteger">
               
<xsd:maxInclusive value="999"/>
             
</xsd:restriction>
           
</xsd:simpleType>
         
</xsd:element>
         
<xsd:element name="QuantityBox" minOccurs="0">
           
<xsd:simpleType>
             
<xsd:restriction base="xsd:positiveInteger">
               
<xsd:maxInclusive value="999"/>
             
</xsd:restriction>
           
</xsd:simpleType>
         
</xsd:element>
       
</xsd:sequence>
     
</xsd:complexType>
   
</xsd:element>
 
</xsd:sequence>
</xsd:complexType>

element FurtherTransportRelatedDataDef/Content
diagram
type restriction of xsd:string
properties
isRef 0
minOcc 0
maxOcc 1
content simple
facets
maxLength 200
source <xsd:element name="Content" minOccurs="0">
 
<xsd:simpleType>
   
<xsd:annotation>
     
<xsd:documentation>textual description of the content</xsd:documentation>
     
<xsd:documentation xml:lang="DE">Warenbeschreibung</xsd:documentation>
   
</xsd:annotation>
   
<xsd:restriction base="xsd:string">
     
<xsd:maxLength value="200"/>
   
</xsd:restriction>
 
</xsd:simpleType>
</xsd:element>

element FurtherTransportRelatedDataDef/Commodity
diagram
type restriction of xsd:string
properties
isRef 0
minOcc 0
maxOcc 1
content simple
facets
length 6
source <xsd:element name="Commodity" minOccurs="0">
 
<xsd:simpleType>
   
<xsd:annotation>
     
<xsd:documentation>NHM-Code describing the shipped good.</xsd:documentation>
     
<xsd:documentation xml:lang="DE">Warencode nach NHM</xsd:documentation>
   
</xsd:annotation>
   
<xsd:restriction base="xsd:string">
     
<xsd:length value="6"/>
   
</xsd:restriction>
 
</xsd:simpleType>
</xsd:element>

element FurtherTransportRelatedDataDef/ImportReference
diagram
type restriction of xsd:string
properties
isRef 0
minOcc 0
maxOcc 1
content simple
facets
maxLength 18
source <xsd:element name="ImportReference" minOccurs="0">
 
<xsd:simpleType>
   
<xsd:annotation>
     
<xsd:documentation>identification number for a unit or a shipped good in the import platform of the port of Hamburg</xsd:documentation>
     
<xsd:documentation xml:lang="DE">Referenznummer einer Ladeeinheit oder Ladung in der Import-Plattform des Hamburger Hafens</xsd:documentation>
   
</xsd:annotation>
   
<xsd:restriction base="xsd:string">
     
<xsd:maxLength value="18"/>
   
</xsd:restriction>
 
</xsd:simpleType>
</xsd:element>

element FurtherTransportRelatedDataDef/EquipmentDetail
diagram
type EquipmentDetailsDef
properties
isRef 0
minOcc 0
maxOcc 1
content complex
children TypeCode Name Quantity Weight
source <xsd:element name="EquipmentDetail" type="EquipmentDetailsDef" minOccurs="0"/>

element FurtherTransportRelatedDataDef/PoolPalletDetail
diagram
properties
isRef 0
minOcc 0
maxOcc 1
content complex
children QuantityEuroPallet QuantityBox
source <xsd:element name="PoolPalletDetail" minOccurs="0">
 
<xsd:complexType>
   
<xsd:annotation>
     
<xsd:documentation>one of the quanities must be specified</xsd:documentation>
     
<xsd:documentation xml:lang="DE">Tauschpaletten, mind. eine Anzahl muss angegeben sein</xsd:documentation>
   
</xsd:annotation>
   
<xsd:sequence>
     
<xsd:element name="QuantityEuroPallet" minOccurs="0">
       
<xsd:simpleType>
         
<xsd:restriction base="xsd:positiveInteger">
           
<xsd:maxInclusive value="999"/>
         
</xsd:restriction>
       
</xsd:simpleType>
     
</xsd:element>
     
<xsd:element name="QuantityBox" minOccurs="0">
       
<xsd:simpleType>
         
<xsd:restriction base="xsd:positiveInteger">
           
<xsd:maxInclusive value="999"/>
         
</xsd:restriction>
       
</xsd:simpleType>
     
</xsd:element>
   
</xsd:sequence>
 
</xsd:complexType>
</xsd:element>

element FurtherTransportRelatedDataDef/PoolPalletDetail/QuantityEuroPallet
diagram
type restriction of xsd:positiveInteger
properties
isRef 0
minOcc 0
maxOcc 1
content simple
facets
maxInclusive 999
source <xsd:element name="QuantityEuroPallet" minOccurs="0">
 
<xsd:simpleType>
   
<xsd:restriction base="xsd:positiveInteger">
     
<xsd:maxInclusive value="999"/>
   
</xsd:restriction>
 
</xsd:simpleType>
</xsd:element>

element FurtherTransportRelatedDataDef/PoolPalletDetail/QuantityBox
diagram
type restriction of xsd:positiveInteger
properties
isRef 0
minOcc 0
maxOcc 1
content simple
facets
maxInclusive 999
source <xsd:element name="QuantityBox" minOccurs="0">
 
<xsd:simpleType>
   
<xsd:restriction base="xsd:positiveInteger">
     
<xsd:maxInclusive value="999"/>
   
</xsd:restriction>
 
</xsd:simpleType>
</xsd:element>

complexType MessageDef
diagram
children MessageMetaInfo TransportOrder
used by
element Document/Messages/Message
attributes
Name  Type  Use  Default  Fixed  annotation
ReferenceNumberderived by: xsd:stringrequired      
documentation
uniqe reference number identifying a single message
documentation
Nachrichten-Referenz
Statusxsd:stringoptional      
documentation
not used for TD04
annotation
documentation
General Message definition
documentation
Describes the contents of a message (metainfo and data)
source <xsd:complexType name="MessageDef">
 
<xsd:annotation>
   
<xsd:documentation>General Message definition</xsd:documentation>
   
<xsd:documentation>Describes the contents of a message (metainfo and data)</xsd:documentation>
 
</xsd:annotation>
 
<xsd:sequence>
   
<xsd:element name="MessageMetaInfo" type="MessageMetaInfoDef" minOccurs="0"/>
   
<xsd:element name="TransportOrder" type="TransportOrderDef"/>
 
</xsd:sequence>
 
<xsd:attribute name="ReferenceNumber" use="required">
   
<xsd:annotation>
     
<xsd:documentation xml:lang="EN">uniqe reference number identifying a single message</xsd:documentation>
     
<xsd:documentation xml:lang="DE">Nachrichten-Referenz</xsd:documentation>
   
</xsd:annotation>
   
<xsd:simpleType>
     
<xsd:restriction base="xsd:string">
       
<xsd:minLength value="1"/>
       
<xsd:maxLength value="35"/>
     
</xsd:restriction>
   
</xsd:simpleType>
 
</xsd:attribute>
 
<xsd:attribute name="Status" type="xsd:string" use="optional">
   
<xsd:annotation>
     
<xsd:documentation xml:lang="EN">not used for TD04</xsd:documentation>
   
</xsd:annotation>
 
</xsd:attribute>
</xsd:complexType>

attribute MessageDef/@ReferenceNumber
type restriction of xsd:string
properties
isRef 0
use required
facets
minLength 1
maxLength 35
annotation
documentation
uniqe reference number identifying a single message
documentation
Nachrichten-Referenz
source <xsd:attribute name="ReferenceNumber" use="required">
 
<xsd:annotation>
   
<xsd:documentation xml:lang="EN">uniqe reference number identifying a single message</xsd:documentation>
   
<xsd:documentation xml:lang="DE">Nachrichten-Referenz</xsd:documentation>
 
</xsd:annotation>
 
<xsd:simpleType>
   
<xsd:restriction base="xsd:string">
     
<xsd:minLength value="1"/>
     
<xsd:maxLength value="35"/>
   
</xsd:restriction>
 
</xsd:simpleType>
</xsd:attribute>

attribute MessageDef/@Status
type xsd:string
properties
isRef 0
use optional
annotation
documentation
not used for TD04
source <xsd:attribute name="Status" type="xsd:string" use="optional">
 
<xsd:annotation>
   
<xsd:documentation xml:lang="EN">not used for TD04</xsd:documentation>
 
</xsd:annotation>
</xsd:attribute>

element MessageDef/MessageMetaInfo
diagram
type MessageMetaInfoDef
properties
isRef 0
minOcc 0
maxOcc 1
content complex
children Contact
source <xsd:element name="MessageMetaInfo" type="MessageMetaInfoDef" minOccurs="0"/>

element MessageDef/TransportOrder
diagram
type TransportOrderDef
properties
isRef 0
content complex
children BusinessDocumentDetail TypeOfTransport Direction DispatchDetail DischargeDetail ClearanceStation RailwayBillType TransitDetail ModeOfTransport KLVIndicator ScheduledTrain OverloadLicenceNumber OverloadLicenceYear WagonLoadData Consignor Consignee ShippingDirector Customer ShippingUnit
source <xsd:element name="TransportOrder" type="TransportOrderDef"/>

complexType SealDetailsDef
diagram
children SequenceNumber Number TypeCode PlaceCode
used by
element TransportOrderDef/ShippingUnit/SealData
source <xsd:complexType name="SealDetailsDef">
 
<xsd:sequence>
   
<xsd:element name="SequenceNumber">
     
<xsd:simpleType>
       
<xsd:annotation>
         
<xsd:documentation>used to unambigously identify the seal details for a unit in the communication</xsd:documentation>
         
<xsd:documentation xml:lang="DE">zur eindeutigen Identifikation der Siegel-Angaben für eine Ladeeinheit</xsd:documentation>
       
</xsd:annotation>
       
<xsd:restriction base="xsd:positiveInteger">
         
<xsd:maxInclusive value="99"/>
       
</xsd:restriction>
     
</xsd:simpleType>
   
</xsd:element>
   
<xsd:element name="Number">
     
<xsd:simpleType>
       
<xsd:annotation>
         
<xsd:documentation>official seal number (e.g. customs seal)</xsd:documentation>
         
<xsd:documentation>currently only 12 bytes used in TD01 communication</xsd:documentation>
         
<xsd:documentation xml:lang="DE">amtliche Siegelnummer (z.B. Zollsiegel)</xsd:documentation>
         
<xsd:documentation xml:lang="DE">z.Zt. nur 12 Stellen benutzt in TD01</xsd:documentation>
       
</xsd:annotation>
       
<xsd:restriction base="xsd:string">
         
<xsd:maxLength value="20"/>
       
</xsd:restriction>
     
</xsd:simpleType>
   
</xsd:element>
   
<xsd:element name="TypeCode" minOccurs="0">
     
<xsd:simpleType>
       
<xsd:annotation>
         
<xsd:documentation>type of seal</xsd:documentation>
         
<xsd:documentation xml:lang="DE">1 = PLOMBE MIT PRÄGEAUFDRUCK</xsd:documentation>
         
<xsd:documentation xml:lang="DE">2 = EINWEGVERSCHLUSS MIT IDENTIF.-MERKMAL</xsd:documentation>
         
<xsd:documentation xml:lang="DE">3 = VORHÄNGESCHLOSS</xsd:documentation>
         
<xsd:documentation xml:lang="DE">4 = ZOLLVERSCHLUSS</xsd:documentation>
         
<xsd:documentation xml:lang="DE">9 = SONSTIGE VERSCHLÜSSE</xsd:documentation>
       
</xsd:annotation>
       
<xsd:restriction base="xsd:string">
         
<xsd:length value="1"/>
       
</xsd:restriction>
     
</xsd:simpleType>
   
</xsd:element>
   
<xsd:element name="PlaceCode" minOccurs="0">
     
<xsd:simpleType>
       
<xsd:annotation>
         
<xsd:documentation>code for the placement of the seal</xsd:documentation>
         
<xsd:documentation xml:lang="DE">Anbringungs-Ort</xsd:documentation>
         
<xsd:documentation xml:lang="DE">1 = STIRNWANDTÜREN ODER -LUKEN</xsd:documentation>
         
<xsd:documentation xml:lang="DE">2 = SEITENWANDTÜREN ODER -LUKEN</xsd:documentation>
         
<xsd:documentation xml:lang="DE">3 = DACHÖFFNUNGEN</xsd:documentation>
         
<xsd:documentation xml:lang="DE">4 = BODENÖFFNUNGEN</xsd:documentation>
         
<xsd:documentation xml:lang="DE">9 = ANBRINGUNGSORT UNBEKANNT</xsd:documentation>
       
</xsd:annotation>
       
<xsd:restriction base="xsd:string">
         
<xsd:length value="1"/>
       
</xsd:restriction>
     
</xsd:simpleType>
   
</xsd:element>
 
</xsd:sequence>
</xsd:complexType>

element SealDetailsDef/SequenceNumber
diagram
type restriction of xsd:positiveInteger
properties
isRef 0
content simple
facets
maxInclusive 99
source <xsd:element name="SequenceNumber">
 
<xsd:simpleType>
   
<xsd:annotation>
     
<xsd:documentation>used to unambigously identify the seal details for a unit in the communication</xsd:documentation>
     
<xsd:documentation xml:lang="DE">zur eindeutigen Identifikation der Siegel-Angaben für eine Ladeeinheit</xsd:documentation>
   
</xsd:annotation>
   
<xsd:restriction base="xsd:positiveInteger">
     
<xsd:maxInclusive value="99"/>
   
</xsd:restriction>
 
</xsd:simpleType>
</xsd:element>

element SealDetailsDef/Number
diagram
type restriction of xsd:string
properties
isRef 0
content simple
facets
maxLength 20
source <xsd:element name="Number">
 
<xsd:simpleType>
   
<xsd:annotation>
     
<xsd:documentation>official seal number (e.g. customs seal)</xsd:documentation>
     
<xsd:documentation>currently only 12 bytes used in TD01 communication</xsd:documentation>
     
<xsd:documentation xml:lang="DE">amtliche Siegelnummer (z.B. Zollsiegel)</xsd:documentation>
     
<xsd:documentation xml:lang="DE">z.Zt. nur 12 Stellen benutzt in TD01</xsd:documentation>
   
</xsd:annotation>
   
<xsd:restriction base="xsd:string">
     
<xsd:maxLength value="20"/>
   
</xsd:restriction>
 
</xsd:simpleType>
</xsd:element>

element SealDetailsDef/TypeCode
diagram
type restriction of xsd:string
properties
isRef 0
minOcc 0
maxOcc 1
content simple
facets
length 1
source <xsd:element name="TypeCode" minOccurs="0">
 
<xsd:simpleType>
   
<xsd:annotation>
     
<xsd:documentation>type of seal</xsd:documentation>
     
<xsd:documentation xml:lang="DE">1 = PLOMBE MIT PRÄGEAUFDRUCK</xsd:documentation>
     
<xsd:documentation xml:lang="DE">2 = EINWEGVERSCHLUSS MIT IDENTIF.-MERKMAL</xsd:documentation>
     
<xsd:documentation xml:lang="DE">3 = VORHÄNGESCHLOSS</xsd:documentation>
     
<xsd:documentation xml:lang="DE">4 = ZOLLVERSCHLUSS</xsd:documentation>
     
<xsd:documentation xml:lang="DE">9 = SONSTIGE VERSCHLÜSSE</xsd:documentation>
   
</xsd:annotation>
   
<xsd:restriction base="xsd:string">
     
<xsd:length value="1"/>
   
</xsd:restriction>
 
</xsd:simpleType>
</xsd:element>

element SealDetailsDef/PlaceCode
diagram
type restriction of xsd:string
properties
isRef 0
minOcc 0
maxOcc 1
content simple
facets
length 1
source <xsd:element name="PlaceCode" minOccurs="0">
 
<xsd:simpleType>
   
<xsd:annotation>
     
<xsd:documentation>code for the placement of the seal</xsd:documentation>
     
<xsd:documentation xml:lang="DE">Anbringungs-Ort</xsd:documentation>
     
<xsd:documentation xml:lang="DE">1 = STIRNWANDTÜREN ODER -LUKEN</xsd:documentation>
     
<xsd:documentation xml:lang="DE">2 = SEITENWANDTÜREN ODER -LUKEN</xsd:documentation>
     
<xsd:documentation xml:lang="DE">3 = DACHÖFFNUNGEN</xsd:documentation>
     
<xsd:documentation xml:lang="DE">4 = BODENÖFFNUNGEN</xsd:documentation>
     
<xsd:documentation xml:lang="DE">9 = ANBRINGUNGSORT UNBEKANNT</xsd:documentation>
   
</xsd:annotation>
   
<xsd:restriction base="xsd:string">
     
<xsd:length value="1"/>
   
</xsd:restriction>
 
</xsd:simpleType>
</xsd:element>

complexType TemperatureDef
diagram
children Refrigeration MaxValue MinValue
used by
element TransportContainerDef/TemperatureDetail
source <xsd:complexType name="TemperatureDef">
 
<xsd:sequence>
   
<xsd:element name="Refrigeration" type="ChoiceDef" minOccurs="0">
     
<xsd:annotation>
       
<xsd:documentation>indicator for refrigeration (default value is "No")</xsd:documentation>
       
<xsd:documentation xml:lang="DE">Kennzeichen für Tiefkühlung (Default ist "N")</xsd:documentation>
     
</xsd:annotation>
   
</xsd:element>
   
<xsd:element name="MaxValue" type="TemperatureValue" minOccurs="0">
     
<xsd:annotation>
       
<xsd:documentation>upper limit of the temperature range for refrigerated goods / signed (+/-) temperature</xsd:documentation>
       
<xsd:documentation xml:lang="DE">oberer Temperatur-Grenzwert für Kühlgut / mit Vorzeichen (+/-)</xsd:documentation>
     
</xsd:annotation>
   
</xsd:element>
   
<xsd:element name="MinValue" type="TemperatureValue" minOccurs="0">
     
<xsd:annotation>
       
<xsd:documentation>lower limit of the temperature range for refrigerated goods / signed (+/-) temperature</xsd:documentation>
       
<xsd:documentation xml:lang="DE">unterer Temperatur-Grenzwert für Kühlgut / mit Vorzeichen (+/-)</xsd:documentation>
     
</xsd:annotation>
   
</xsd:element>
 
</xsd:sequence>
</xsd:complexType>

element TemperatureDef/Refrigeration
diagram
type ChoiceDef
properties
isRef 0
minOcc 0
maxOcc 1
content simple
facets
enumeration Y
enumeration N
annotation
documentation
indicator for refrigeration (default value is "No")
documentation
Kennzeichen für Tiefkühlung (Default ist "N")
source <xsd:element name="Refrigeration" type="ChoiceDef" minOccurs="0">
 
<xsd:annotation>
   
<xsd:documentation>indicator for refrigeration (default value is "No")</xsd:documentation>
   
<xsd:documentation xml:lang="DE">Kennzeichen für Tiefkühlung (Default ist "N")</xsd:documentation>
 
</xsd:annotation>
</xsd:element>

element TemperatureDef/MaxValue
diagram
type TemperatureValue
properties
isRef 0
minOcc 0
maxOcc 1
content complex
facets
minInclusive -999
maxInclusive 999
totalDigits 3
fractionDigits 0
attributes
Name  Type  Use  Default  Fixed  annotation
unitTemperatureUnitrequired      
annotation
documentation
upper limit of the temperature range for refrigerated goods / signed (+/-) temperature
documentation
oberer Temperatur-Grenzwert für Kühlgut / mit Vorzeichen (+/-)
source <xsd:element name="MaxValue" type="TemperatureValue" minOccurs="0">
 
<xsd:annotation>
   
<xsd:documentation>upper limit of the temperature range for refrigerated goods / signed (+/-) temperature</xsd:documentation>
   
<xsd:documentation xml:lang="DE">oberer Temperatur-Grenzwert für Kühlgut / mit Vorzeichen (+/-)</xsd:documentation>
 
</xsd:annotation>
</xsd:element>

element TemperatureDef/MinValue
diagram
type TemperatureValue
properties
isRef 0
minOcc 0
maxOcc 1
content complex
facets
minInclusive -999
maxInclusive 999
totalDigits 3
fractionDigits 0
attributes
Name  Type  Use  Default  Fixed  annotation
unitTemperatureUnitrequired      
annotation
documentation
lower limit of the temperature range for refrigerated goods / signed (+/-) temperature
documentation
unterer Temperatur-Grenzwert für Kühlgut / mit Vorzeichen (+/-)
source <xsd:element name="MinValue" type="TemperatureValue" minOccurs="0">
 
<xsd:annotation>
   
<xsd:documentation>lower limit of the temperature range for refrigerated goods / signed (+/-) temperature</xsd:documentation>
   
<xsd:documentation xml:lang="DE">unterer Temperatur-Grenzwert für Kühlgut / mit Vorzeichen (+/-)</xsd:documentation>
 
</xsd:annotation>
</xsd:element>

complexType TransportContainerDef
diagram
children ContainerNumber WagonNumber ContainerLoadData OceanCarrierData ContainerDetail OceanVoyage ReleaseNumber TemperatureDetail LoadingRequestCode
used by
element TransportOrderDef/ShippingUnit/TransportContainer
source <xsd:complexType name="TransportContainerDef">
 
<xsd:sequence>
   
<xsd:element name="ContainerNumber" minOccurs="0">
     
<xsd:annotation>
       
<xsd:documentation>mandatory for inbound traffic, and for outbound traffic when the loading unit is full</xsd:documentation>
       
<xsd:documentation xml:lang="DE">Pflicht im Bahnempfang, und im Bahnversand bei beladener LE</xsd:documentation>
     
</xsd:annotation>
     
<xsd:simpleType>
       
<xsd:annotation>
         
<xsd:documentation>e.g.: byte 1 -  4 prefix, byte 5 - 12 number</xsd:documentation>
       
</xsd:annotation>
       
<xsd:restriction base="xsd:string">
         
<xsd:minLength value="1"/>
         
<xsd:maxLength value="12"/>
       
</xsd:restriction>
     
</xsd:simpleType>
   
</xsd:element>
   
<xsd:element name="WagonNumber" type="WagonNumberDef" minOccurs="0">
     
<xsd:annotation>
       
<xsd:documentation>number of the rail road wagon carrying the container</xsd:documentation>
       
<xsd:documentation xml:lang="DE">Nummer des transportierenden Wagens</xsd:documentation>
     
</xsd:annotation>
   
</xsd:element>
   
<xsd:element name="ContainerLoadData" type="FurtherTransportRelatedDataDef" minOccurs="0"/>
   
<xsd:element name="OceanCarrierData" minOccurs="0">
     
<xsd:complexType>
       
<xsd:sequence>
         
<xsd:element name="Code" minOccurs="0">
           
<xsd:simpleType>
             
<xsd:restriction base="xsd:string">
               
<xsd:maxLength value="4"/>
             
</xsd:restriction>
           
</xsd:simpleType>
         
</xsd:element>
         
<xsd:element name="Name">
           
<xsd:simpleType>
             
<xsd:restriction base="xsd:string">
               
<xsd:maxLength value="20"/>
             
</xsd:restriction>
           
</xsd:simpleType>
         
</xsd:element>
         
<xsd:element name="BookingNumber" minOccurs="0">
           
<xsd:simpleType>
             
<xsd:annotation>
               
<xsd:documentation xml:lang="DE">Reederbuchungsnummer</xsd:documentation>
             
</xsd:annotation>
             
<xsd:restriction base="xsd:string">
               
<xsd:maxLength value="20"/>
             
</xsd:restriction>
           
</xsd:simpleType>
         
</xsd:element>
       
</xsd:sequence>
     
</xsd:complexType>
   
</xsd:element>
   
<xsd:element name="ContainerDetail" type="ContainerDef"/>
   
<xsd:element name="OceanVoyage" minOccurs="0">
     
<xsd:annotation>
       
<xsd:documentation>one of the three elements must be specified</xsd:documentation>
       
<xsd:documentation xml:lang="DE">mind. eine der drei Angaben muss vorhanden sein</xsd:documentation>
     
</xsd:annotation>
     
<xsd:complexType>
       
<xsd:sequence>
         
<xsd:element name="Code" minOccurs="0">
           
<xsd:simpleType>
             
<xsd:annotation>
               
<xsd:documentation>code of the destination port</xsd:documentation>
               
<xsd:documentation>UN/LOCODE - the port code above will take precedence over the port name listed below</xsd:documentation>
               
<xsd:documentation xml:lang="DE">Code des Bestimmungshafens</xsd:documentation>
               
<xsd:documentation xml:lang="DE">UN/LOCODE - der Code hat Vorrang über einen evtl. zusätzlich angegeben Namen</xsd:documentation>
             
</xsd:annotation>
             
<xsd:restriction base="xsd:string">
               
<xsd:length value="5"/>
             
</xsd:restriction>
           
</xsd:simpleType>
         
</xsd:element>
         
<xsd:element name="Name" minOccurs="0">
           
<xsd:simpleType>
             
<xsd:annotation>
               
<xsd:documentation>name of the destination port</xsd:documentation>
               
<xsd:documentation xml:lang="DE">Name des Bestimmungshafens</xsd:documentation>
             
</xsd:annotation>
             
<xsd:restriction base="xsd:string">
               
<xsd:maxLength value="20"/>
             
</xsd:restriction>
           
</xsd:simpleType>
         
</xsd:element>
         
<xsd:element name="ShipName" minOccurs="0">
           
<xsd:simpleType>
             
<xsd:annotation>
               
<xsd:documentation>name of ship (ocean vessel)</xsd:documentation>
               
<xsd:documentation xml:lang="DE">Schiffsname (Seeschiff)</xsd:documentation>
             
</xsd:annotation>
             
<xsd:restriction base="xsd:string">
               
<xsd:maxLength value="25"/>
             
</xsd:restriction>
           
</xsd:simpleType>
         
</xsd:element>
       
</xsd:sequence>
     
</xsd:complexType>
   
</xsd:element>
   
<xsd:element name="ReleaseNumber" minOccurs="0">
     
<xsd:simpleType>
       
<xsd:annotation>
         
<xsd:documentation>code - defined by the owner of the container - used to verify the release of the container by the depot or quay operator</xsd:documentation>
         
<xsd:documentation xml:lang="DE">Freistellungsnummer</xsd:documentation>
       
</xsd:annotation>
       
<xsd:restriction base="xsd:string">
         
<xsd:maxLength value="15"/>
       
</xsd:restriction>
     
</xsd:simpleType>
   
</xsd:element>
   
<xsd:element name="TemperatureDetail" type="TemperatureDef" minOccurs="0"/>
   
<xsd:element name="LoadingRequestCode" type="LoadingRequestDef" minOccurs="0"/>
 
</xsd:sequence>
</xsd:complexType>

element TransportContainerDef/ContainerNumber
diagram
type restriction of xsd:string
properties
isRef 0
minOcc 0
maxOcc 1
content simple
facets
minLength 1
maxLength 12
annotation
documentation
mandatory for inbound traffic, and for outbound traffic when the loading unit is full
documentation
Pflicht im Bahnempfang, und im Bahnversand bei beladener LE
source <xsd:element name="ContainerNumber" minOccurs="0">
 
<xsd:annotation>
   
<xsd:documentation>mandatory for inbound traffic, and for outbound traffic when the loading unit is full</xsd:documentation>
   
<xsd:documentation xml:lang="DE">Pflicht im Bahnempfang, und im Bahnversand bei beladener LE</xsd:documentation>
 
</xsd:annotation>
 
<xsd:simpleType>
   
<xsd:annotation>
     
<xsd:documentation>e.g.: byte 1 -  4 prefix, byte 5 - 12 number</xsd:documentation>
   
</xsd:annotation>
   
<xsd:restriction base="xsd:string">
     
<xsd:minLength value="1"/>
     
<xsd:maxLength value="12"/>
   
</xsd:restriction>
 
</xsd:simpleType>
</xsd:element>

element TransportContainerDef/WagonNumber
diagram
type WagonNumberDef
properties
isRef 0
minOcc 0
maxOcc 1
content simple
facets
minLength 1
maxLength 12
annotation
documentation
number of the rail road wagon carrying the container
documentation
Nummer des transportierenden Wagens
source <xsd:element name="WagonNumber" type="WagonNumberDef" minOccurs="0">
 
<xsd:annotation>
   
<xsd:documentation>number of the rail road wagon carrying the container</xsd:documentation>
   
<xsd:documentation xml:lang="DE">Nummer des transportierenden Wagens</xsd:documentation>
 
</xsd:annotation>
</xsd:element>

element TransportContainerDef/ContainerLoadData
diagram
type FurtherTransportRelatedDataDef
properties
isRef 0
minOcc 0
maxOcc 1
content complex
children Content Commodity ImportReference EquipmentDetail PoolPalletDetail
source <xsd:element name="ContainerLoadData" type="FurtherTransportRelatedDataDef" minOccurs="0"/>

element TransportContainerDef/OceanCarrierData
diagram
properties
isRef 0
minOcc 0
maxOcc 1
content complex
children Code Name BookingNumber
source <xsd:element name="OceanCarrierData" minOccurs="0">
 
<xsd:complexType>
   
<xsd:sequence>
     
<xsd:element name="Code" minOccurs="0">
       
<xsd:simpleType>
         
<xsd:restriction base="xsd:string">
           
<xsd:maxLength value="4"/>
         
</xsd:restriction>
       
</xsd:simpleType>
     
</xsd:element>
     
<xsd:element name="Name">
       
<xsd:simpleType>
         
<xsd:restriction base="xsd:string">
           
<xsd:maxLength value="20"/>
         
</xsd:restriction>
       
</xsd:simpleType>
     
</xsd:element>
     
<xsd:element name="BookingNumber" minOccurs="0">
       
<xsd:simpleType>
         
<xsd:annotation>
           
<xsd:documentation xml:lang="DE">Reederbuchungsnummer</xsd:documentation>
         
</xsd:annotation>
         
<xsd:restriction base="xsd:string">
           
<xsd:maxLength value="20"/>
         
</xsd:restriction>
       
</xsd:simpleType>
     
</xsd:element>
   
</xsd:sequence>
 
</xsd:complexType>
</xsd:element>

element TransportContainerDef/OceanCarrierData/Code
diagram
type restriction of xsd:string
properties
isRef 0
minOcc 0
maxOcc 1
content simple
facets
maxLength 4
source <xsd:element name="Code" minOccurs="0">
 
<xsd:simpleType>
   
<xsd:restriction base="xsd:string">
     
<xsd:maxLength value="4"/>
   
</xsd:restriction>
 
</xsd:simpleType>
</xsd:element>

element TransportContainerDef/OceanCarrierData/Name
diagram
type restriction of xsd:string
properties
isRef 0
content simple
facets
maxLength 20
source <xsd:element name="Name">
 
<xsd:simpleType>
   
<xsd:restriction base="xsd:string">
     
<xsd:maxLength value="20"/>
   
</xsd:restriction>
 
</xsd:simpleType>
</xsd:element>

element TransportContainerDef/OceanCarrierData/BookingNumber
diagram
type restriction of xsd:string
properties
isRef 0
minOcc 0
maxOcc 1
content simple
facets
maxLength 20
source <xsd:element name="BookingNumber" minOccurs="0">
 
<xsd:simpleType>
   
<xsd:annotation>
     
<xsd:documentation xml:lang="DE">Reederbuchungsnummer</xsd:documentation>
   
</xsd:annotation>
   
<xsd:restriction base="xsd:string">
     
<xsd:maxLength value="20"/>
   
</xsd:restriction>
 
</xsd:simpleType>
</xsd:element>

element TransportContainerDef/ContainerDetail
diagram
type ContainerDef
properties
isRef 0
content complex
children Length Height Type TareWeight
source <xsd:element name="ContainerDetail" type="ContainerDef"/>

element TransportContainerDef/OceanVoyage
diagram
properties
isRef 0
minOcc 0
maxOcc 1
content complex
children Code Name ShipName
annotation
documentation
one of the three elements must be specified
documentation
mind. eine der drei Angaben muss vorhanden sein
source <xsd:element name="OceanVoyage" minOccurs="0">
 
<xsd:annotation>
   
<xsd:documentation>one of the three elements must be specified</xsd:documentation>
   
<xsd:documentation xml:lang="DE">mind. eine der drei Angaben muss vorhanden sein</xsd:documentation>
 
</xsd:annotation>
 
<xsd:complexType>
   
<xsd:sequence>
     
<xsd:element name="Code" minOccurs="0">
       
<xsd:simpleType>
         
<xsd:annotation>
           
<xsd:documentation>code of the destination port</xsd:documentation>
           
<xsd:documentation>UN/LOCODE - the port code above will take precedence over the port name listed below</xsd:documentation>
           
<xsd:documentation xml:lang="DE">Code des Bestimmungshafens</xsd:documentation>
           
<xsd:documentation xml:lang="DE">UN/LOCODE - der Code hat Vorrang über einen evtl. zusätzlich angegeben Namen</xsd:documentation>
         
</xsd:annotation>
         
<xsd:restriction base="xsd:string">
           
<xsd:length value="5"/>
         
</xsd:restriction>
       
</xsd:simpleType>
     
</xsd:element>
     
<xsd:element name="Name" minOccurs="0">
       
<xsd:simpleType>
         
<xsd:annotation>
           
<xsd:documentation>name of the destination port</xsd:documentation>
           
<xsd:documentation xml:lang="DE">Name des Bestimmungshafens</xsd:documentation>
         
</xsd:annotation>
         
<xsd:restriction base="xsd:string">
           
<xsd:maxLength value="20"/>
         
</xsd:restriction>
       
</xsd:simpleType>
     
</xsd:element>
     
<xsd:element name="ShipName" minOccurs="0">
       
<xsd:simpleType>
         
<xsd:annotation>
           
<xsd:documentation>name of ship (ocean vessel)</xsd:documentation>
           
<xsd:documentation xml:lang="DE">Schiffsname (Seeschiff)</xsd:documentation>
         
</xsd:annotation>
         
<xsd:restriction base="xsd:string">
           
<xsd:maxLength value="25"/>
         
</xsd:restriction>
       
</xsd:simpleType>
     
</xsd:element>
   
</xsd:sequence>
 
</xsd:complexType>
</xsd:element>

element TransportContainerDef/OceanVoyage/Code
diagram
type restriction of xsd:string
properties
isRef 0
minOcc 0
maxOcc 1
content simple
facets
length 5
source <xsd:element name="Code" minOccurs="0">
 
<xsd:simpleType>
   
<xsd:annotation>
     
<xsd:documentation>code of the destination port</xsd:documentation>
     
<xsd:documentation>UN/LOCODE - the port code above will take precedence over the port name listed below</xsd:documentation>
     
<xsd:documentation xml:lang="DE">Code des Bestimmungshafens</xsd:documentation>
     
<xsd:documentation xml:lang="DE">UN/LOCODE - der Code hat Vorrang über einen evtl. zusätzlich angegeben Namen</xsd:documentation>
   
</xsd:annotation>
   
<xsd:restriction base="xsd:string">
     
<xsd:length value="5"/>
   
</xsd:restriction>
 
</xsd:simpleType>
</xsd:element>

element TransportContainerDef/OceanVoyage/Name
diagram
type restriction of xsd:string
properties
isRef 0
minOcc 0
maxOcc 1
content simple
facets
maxLength 20
source <xsd:element name="Name" minOccurs="0">
 
<xsd:simpleType>
   
<xsd:annotation>
     
<xsd:documentation>name of the destination port</xsd:documentation>
     
<xsd:documentation xml:lang="DE">Name des Bestimmungshafens</xsd:documentation>
   
</xsd:annotation>
   
<xsd:restriction base="xsd:string">
     
<xsd:maxLength value="20"/>
   
</xsd:restriction>
 
</xsd:simpleType>
</xsd:element>

element TransportContainerDef/OceanVoyage/ShipName
diagram
type restriction of xsd:string
properties
isRef 0
minOcc 0
maxOcc 1
content simple
facets
maxLength 25
source <xsd:element name="ShipName" minOccurs="0">
 
<xsd:simpleType>
   
<xsd:annotation>
     
<xsd:documentation>name of ship (ocean vessel)</xsd:documentation>
     
<xsd:documentation xml:lang="DE">Schiffsname (Seeschiff)</xsd:documentation>
   
</xsd:annotation>
   
<xsd:restriction base="xsd:string">
     
<xsd:maxLength value="25"/>
   
</xsd:restriction>
 
</xsd:simpleType>
</xsd:element>

element TransportContainerDef/ReleaseNumber
diagram
type restriction of xsd:string
properties
isRef 0
minOcc 0
maxOcc 1
content simple
facets
maxLength 15
source <xsd:element name="ReleaseNumber" minOccurs="0">
 
<xsd:simpleType>
   
<xsd:annotation>
     
<xsd:documentation>code - defined by the owner of the container - used to verify the release of the container by the depot or quay operator</xsd:documentation>
     
<xsd:documentation xml:lang="DE">Freistellungsnummer</xsd:documentation>
   
</xsd:annotation>
   
<xsd:restriction base="xsd:string">
     
<xsd:maxLength value="15"/>
   
</xsd:restriction>
 
</xsd:simpleType>
</xsd:element>

element TransportContainerDef/TemperatureDetail
diagram
type TemperatureDef
properties
isRef 0
minOcc 0
maxOcc 1
content complex
children Refrigeration MaxValue MinValue
source <xsd:element name="TemperatureDetail" type="TemperatureDef" minOccurs="0"/>

element TransportContainerDef/LoadingRequestCode
diagram
type LoadingRequestDef
properties
isRef 0
minOcc 0
maxOcc 1
content simple
facets
maxLength 4
source <xsd:element name="LoadingRequestCode" type="LoadingRequestDef" minOccurs="0"/>

complexType TransportOrderDef
diagram
children BusinessDocumentDetail TypeOfTransport Direction DispatchDetail DischargeDetail ClearanceStation RailwayBillType TransitDetail ModeOfTransport KLVIndicator ScheduledTrain OverloadLicenceNumber OverloadLicenceYear WagonLoadData Consignor Consignee ShippingDirector Customer ShippingUnit
used by
element MessageDef/TransportOrder
source <xsd:complexType name="TransportOrderDef">
 
<xsd:sequence>
   
<xsd:element name="BusinessDocumentDetail" type="BusinessDocumentDef"/>
   
<xsd:element name="TypeOfTransport" type="TypeOfTransportDef"/>
   
<xsd:element name="Direction">
     
<xsd:simpleType>
       
<xsd:annotation>
         
<xsd:documentation>Direction of the transport: I for Inbound (Incoming Train) and O for Outbound (outgoing train)</xsd:documentation>
         
<xsd:documentation xml:lang="DE">Transportrichtung: I für Bahnempfang und O für Bahnversand</xsd:documentation>
       
</xsd:annotation>
       
<xsd:restriction base="xsd:string">
         
<xsd:enumeration value="I"/>
         
<xsd:enumeration value="O"/>
       
</xsd:restriction>
     
</xsd:simpleType>
   
</xsd:element>
   
<xsd:element name="DispatchDetail">
     
<xsd:complexType>
       
<xsd:sequence>
         
<xsd:element name="Date" type="xsd:date" minOccurs="0">
           
<xsd:annotation>
             
<xsd:documentation>shipping date</xsd:documentation>
             
<xsd:documentation xml:lang="DE">Versanddatum</xsd:documentation>
           
</xsd:annotation>
         
</xsd:element>
         
<xsd:element name="RailStation" type="RailStationDef"/>
         
<xsd:element name="Location" type="LocationDef" minOccurs="0"/>
       
</xsd:sequence>
     
</xsd:complexType>
   
</xsd:element>
   
<xsd:element name="DischargeDetail">
     
<xsd:complexType>
       
<xsd:sequence>
         
<xsd:element name="Condition" minOccurs="0">
           
<xsd:simpleType>
             
<xsd:annotation>
               
<xsd:documentation xml:lang="DE">1 = ZUM ANSCHLUSSGLEIS</xsd:documentation>
               
<xsd:documentation xml:lang="DE">2 = ZUR SELBSTABHOLUNG</xsd:documentation>
               
<xsd:documentation xml:lang="DE">3 = ZUM ABSTELLPLATZ IM UBF</xsd:documentation>
               
<xsd:documentation xml:lang="DE">4 = MIT ZUSTELLUNG, UEBER UBF</xsd:documentation>
             
</xsd:annotation>
             
<xsd:restriction base="xsd:string">
               
<xsd:pattern value="[1-4]"/>
             
</xsd:restriction>
           
</xsd:simpleType>
         
</xsd:element>
         
<xsd:element name="Date" type="xsd:date" minOccurs="0">
           
<xsd:annotation>
             
<xsd:documentation>arrival date</xsd:documentation>
             
<xsd:documentation xml:lang="DE">Ankunftsdatum</xsd:documentation>
           
</xsd:annotation>
         
</xsd:element>
         
<xsd:element name="Hour" minOccurs="0">
           
<xsd:simpleType>
             
<xsd:annotation>
               
<xsd:documentation>arrival hour</xsd:documentation>
               
<xsd:documentation xml:lang="DE">Ankunftsstunde</xsd:documentation>
             
</xsd:annotation>
             
<xsd:restriction base="xsd:string">
               
<xsd:pattern value="[0-2][0-9]"/>
             
</xsd:restriction>
           
</xsd:simpleType>
         
</xsd:element>
         
<xsd:element name="RailStation" type="RailStationDef"/>
         
<xsd:element name="Location" type="LocationDef" minOccurs="0"/>
       
</xsd:sequence>
     
</xsd:complexType>
   
</xsd:element>
   
<xsd:element name="ClearanceStation" minOccurs="0">
     
<xsd:simpleType>
       
<xsd:annotation>
         
<xsd:documentation>name of the train station where customs clearance shall take place</xsd:documentation>
         
<xsd:documentation xml:lang="DE">Bahnhof an dem die Verzollung vorgenommen werden soll</xsd:documentation>
       
</xsd:annotation>
       
<xsd:restriction base="xsd:string">
         
<xsd:maxLength value="32"/>
       
</xsd:restriction>
     
</xsd:simpleType>
   
</xsd:element>
   
<xsd:element name="RailwayBillType" minOccurs="0">
     
<xsd:simpleType>
       
<xsd:annotation>
         
<xsd:documentation>type of railway bill</xsd:documentation>
         
<xsd:documentation xml:lang="DE">Frachtbrief-Art (CIM, EVO etc.)</xsd:documentation>
       
</xsd:annotation>
       
<xsd:restriction base="xsd:string">
         
<xsd:maxLength value="4"/>
       
</xsd:restriction>
     
</xsd:simpleType>
   
</xsd:element>
   
<xsd:element name="TransitDetail" minOccurs="0">
     
<xsd:complexType>
       
<xsd:sequence>
         
<xsd:element name="RouteCode" minOccurs="0" maxOccurs="5">
           
<xsd:simpleType>
             
<xsd:annotation>
               
<xsd:documentation>mandatory for outbound traffic crossing a national border</xsd:documentation>
               
<xsd:documentation xml:lang="DE">Leitungsweg-Code, Pflicht im Bahnversand bei grenzüberschreitendem Verkehr</xsd:documentation>
             
</xsd:annotation>
             
<xsd:restriction base="xsd:string">
               
<xsd:length value="4"/>
             
</xsd:restriction>
           
</xsd:simpleType>
         
</xsd:element>
         
<xsd:element name="RouteText" minOccurs="0">
           
<xsd:simpleType>
             
<xsd:restriction base="xsd:string">
               
<xsd:maxLength value="70"/>
             
</xsd:restriction>
           
</xsd:simpleType>
         
</xsd:element>
         
<xsd:element name="RoutingPlanNumber" minOccurs="0">
           
<xsd:simpleType>
             
<xsd:annotation>
               
<xsd:documentation xml:lang="DE">Beförderungsplan-Nummer</xsd:documentation>
             
</xsd:annotation>
             
<xsd:restriction base="xsd:string">
               
<xsd:maxLength value="6"/>
             
</xsd:restriction>
           
</xsd:simpleType>
         
</xsd:element>
         
<xsd:element name="RailwayClass">
           
<xsd:simpleType>
             
<xsd:annotation>
               
<xsd:documentation>line category</xsd:documentation>
               
<xsd:documentation xml:lang="DE">Streckenklasse</xsd:documentation>
             
</xsd:annotation>
             
<xsd:restriction base="xsd:string">
               
<xsd:minLength value="1"/>
               
<xsd:maxLength value="3"/>
             
</xsd:restriction>
           
</xsd:simpleType>
         
</xsd:element>
         
<xsd:element name="GuidingValue" minOccurs="0">
           
<xsd:simpleType>
             
<xsd:annotation>
               
<xsd:documentation>value to determine the destination for the transport</xsd:documentation>
               
<xsd:documentation xml:lang="DE">Richtzahl des Bestimmungsbahnhofs  im nationalen Verkehr, Richtpunktcode für Bestimmungsladestelle im internationalen Verkehr</xsd:documentation>
             
</xsd:annotation>
             
<xsd:restriction base="xsd:string">
               
<xsd:maxLength value="7"/>
             
</xsd:restriction>
           
</xsd:simpleType>
         
</xsd:element>
         
<xsd:element name="MaximumSpeed" minOccurs="0">
           
<xsd:simpleType>
             
<xsd:annotation>
               
<xsd:documentation>speed, used for load planning considering the load limits of a wagon</xsd:documentation>
               
<xsd:documentation xml:lang="DE">Geschwindigkeit, Angabe für Verladedisposition in Bezug zum Lastgrenzraster</xsd:documentation>
             
</xsd:annotation>
             
<xsd:restriction base="xsd:string">
               
<xsd:enumeration value="S"/>
               
<xsd:enumeration value="SS"/>
               
<xsd:enumeration value="90"/>
               
<xsd:enumeration value="100"/>
             
</xsd:restriction>
           
</xsd:simpleType>
         
</xsd:element>
       
</xsd:sequence>
     
</xsd:complexType>
   
</xsd:element>
   
<xsd:element name="ModeOfTransport" minOccurs="0">
     
<xsd:simpleType>
       
<xsd:annotation>
         
<xsd:documentation xml:lang="DE">Beförderungsart</xsd:documentation>
         
<xsd:documentation xml:lang="DE">1 = FRACHTGUT</xsd:documentation>
         
<xsd:documentation xml:lang="DE">2 = PAPERSOLUTION "QUALITY"</xsd:documentation>
         
<xsd:documentation xml:lang="DE">3 = KOMBINIERTER VERKEHR</xsd:documentation>
         
<xsd:documentation xml:lang="DE">4 = INTERCARGO</xsd:documentation>
         
<xsd:documentation xml:lang="DE">5 = GANZZUGVERKEHR</xsd:documentation>
       
</xsd:annotation>
       
<xsd:restriction base="xsd:string">
         
<xsd:pattern value="[1-5]"/>
       
</xsd:restriction>
     
</xsd:simpleType>
   
</xsd:element>
   
<xsd:element name="KLVIndicator" minOccurs="0">
     
<xsd:simpleType>
       
<xsd:annotation>
         
<xsd:documentation>to be specified in case of bimodal traffic</xsd:documentation>
         
<xsd:documentation>import/export by train (7) or truck (8)</xsd:documentation>
         
<xsd:documentation xml:lang="DE">Kennzeichen für KLV-Verkehr</xsd:documentation>
         
<xsd:documentation xml:lang="DE">Import/Export per Zug (7) oder LKW (8)</xsd:documentation>
       
</xsd:annotation>
       
<xsd:restriction base="xsd:string">
         
<xsd:enumeration value="7"/>
         
<xsd:enumeration value="8"/>
       
</xsd:restriction>
     
</xsd:simpleType>
   
</xsd:element>
   
<xsd:element name="ScheduledTrain" type="TrainDef" minOccurs="0">
     
<xsd:annotation>
       
<xsd:documentation>only mandatory for outbound traffic, when the TrainDetail in the LoadingUnit is not specified</xsd:documentation>
       
<xsd:documentation xml:lang="DE">Pflicht im Bahnversand wenn keine TrainDetail für die Ladeeinheiten angegeben sind</xsd:documentation>
     
</xsd:annotation>
   
</xsd:element>
   
<xsd:element name="OverloadLicenceNumber" minOccurs="0">
     
<xsd:simpleType>
       
<xsd:annotation>
         
<xsd:documentation>licence number for the transport of heavy-weight load or goods exceeding the loading gauge</xsd:documentation>
         
<xsd:documentation xml:lang="DE">Genehmigungsnummer für Schwerwagen bzw. Lademaß-Überschreitung</xsd:documentation>
       
</xsd:annotation>
       
<xsd:restriction base="xsd:string">
         
<xsd:maxLength value="6"/>
       
</xsd:restriction>
     
</xsd:simpleType>
   
</xsd:element>
   
<xsd:element name="OverloadLicenceYear" minOccurs="0">
     
<xsd:simpleType>
       
<xsd:annotation>
         
<xsd:documentation>year of the overload licence</xsd:documentation>
         
<xsd:documentation xml:lang="DE">Jahr der Genehmigung für Schwerwagen / Lademaß-Überschreitung</xsd:documentation>
       
</xsd:annotation>
       
<xsd:restriction base="xsd:string">
         
<xsd:pattern value="[0-9][0-9]"/>
       
</xsd:restriction>
     
</xsd:simpleType>
   
</xsd:element>
   
<xsd:element name="WagonLoadData" type="FurtherTransportRelatedDataDef" minOccurs="0">
     
<xsd:annotation>
       
<xsd:documentation>only used with TypeOfTransport = K</xsd:documentation>
       
<xsd:documentation xml:lang="DE">an dieser Stelle nur für TypeOfTransport = K angeben</xsd:documentation>
     
</xsd:annotation>
   
</xsd:element>
   
<xsd:element name="Consignor" type="PartyDataDef">
     
<xsd:annotation>
       
<xsd:documentation>the address is mandatory</xsd:documentation>
       
<xsd:documentation xml:lang="DE">Versender, Pflichtangabe</xsd:documentation>
     
</xsd:annotation>
   
</xsd:element>
   
<xsd:element name="Consignee" type="PartyDataDef">
     
<xsd:annotation>
       
<xsd:documentation>the address is mandatory</xsd:documentation>
       
<xsd:documentation xml:lang="DE">Empfänger, Pflichtangabe</xsd:documentation>
     
</xsd:annotation>
   
</xsd:element>
   
<xsd:element name="ShippingDirector" type="PartyDataDef" minOccurs="0">
     
<xsd:annotation>
       
<xsd:documentation xml:lang="DE">Verkehrsführer</xsd:documentation>
     
</xsd:annotation>
   
</xsd:element>
   
<xsd:element name="Customer" type="PartyDataDef" minOccurs="0">
     
<xsd:annotation>
       
<xsd:documentation>customer of the RTC</xsd:documentation>
       
<xsd:documentation xml:lang="DE">Kunde des EVU</xsd:documentation>
     
</xsd:annotation>
   
</xsd:element>
   
<xsd:element name="ShippingUnit" maxOccurs="999">
     
<xsd:complexType>
       
<xsd:sequence>
         
<xsd:element name="Position">
           
<xsd:simpleType>
             
<xsd:annotation>
               
<xsd:documentation>Position of the container as transmitted by the customer in the transport order container segment. Unique number within the transport order.</xsd:documentation>
               
<xsd:documentation>The position is used to unambigously identify the container in the communication.</xsd:documentation>
               
<xsd:documentation xml:lang="DE">Position der Ladeeinheit im Transportauftrag. Eindeutige Nummer innerhalb des Transportauftrags.</xsd:documentation>
               
<xsd:documentation>Die Positionsnummer wird in der Kommunikation benutzt zur eindeutigen Identifizierung der Ladeeinheit.</xsd:documentation>
             
</xsd:annotation>
             
<xsd:restriction base="xsd:positiveInteger">
               
<xsd:maxInclusive value="999"/>
             
</xsd:restriction>
           
</xsd:simpleType>
         
</xsd:element>
         
<xsd:element name="EmptyFull" type="EmptyFullDef"/>
         
<xsd:element name="PackageCode" minOccurs="0">
           
<xsd:simpleType>
             
<xsd:annotation>
               
<xsd:documentation xml:lang="DE">Verpackungscode</xsd:documentation>
             
</xsd:annotation>
             
<xsd:restriction base="xsd:string">
               
<xsd:length value="2"/>
             
</xsd:restriction>
           
</xsd:simpleType>
         
</xsd:element>
         
<xsd:element name="NumberOfPackages" minOccurs="0">
           
<xsd:simpleType>
             
<xsd:restriction base="xsd:positiveInteger">
               
<xsd:maxInclusive value="99999"/>
             
</xsd:restriction>
           
</xsd:simpleType>
         
</xsd:element>
         
<xsd:element name="Weight" type="WeightDef" minOccurs="0">
           
<xsd:annotation>
             
<xsd:documentation>mandatory when loading unit is full</xsd:documentation>
             
<xsd:documentation>for container it is the net weight without the weight for equipment</xsd:documentation>
             
<xsd:documentation>for wagon it is the loading weight</xsd:documentation>
             
<xsd:documentation xml:lang="DE">Pflicht bei EmptyFull="F"</xsd:documentation>
             
<xsd:documentation xml:lang="DE">für Container ist das Nettogewicht ohne Gewicht der Lademittel anzugeben</xsd:documentation>
             
<xsd:documentation xml:lang="DE">für Waggons ist das Ladungsgewicht anzugeben</xsd:documentation>
           
</xsd:annotation>
         
</xsd:element>
         
<xsd:element name="CustomsProcedure" type="CustomsProcedureDef" minOccurs="0"/>
         
<xsd:element name="CustomsUnitHZODetail" type="CustomsHZODef" minOccurs="0"/>
         
<xsd:element name="AtlasATBNr" minOccurs="0"/>
         
<xsd:element name="OriginCountryCode" type="CountryCodeDef" minOccurs="0"/>
         
<xsd:element name="DestinationCountryCode" type="CountryCodeDef" minOccurs="0"/>
         
<xsd:element name="TrainDetail" type="TrainDef" minOccurs="0"/>
         
<xsd:element name="ArrivalDate" type="xsd:date" minOccurs="0"/>
         
<xsd:element name="CustomerInstructionForStation" minOccurs="0">
           
<xsd:simpleType>
             
<xsd:annotation>
               
<xsd:documentation>used only for outbound traffic: instruction for the loading operator</xsd:documentation>
               
<xsd:documentation xml:lang="DE">nur im Bahnversand benutzt: Anweisung für den Verlader</xsd:documentation>
             
</xsd:annotation>
             
<xsd:restriction base="xsd:string">
               
<xsd:maxLength value="70"/>
             
</xsd:restriction>
           
</xsd:simpleType>
         
</xsd:element>
         
<xsd:element name="CustomerInstructionDestination" minOccurs="0">
           
<xsd:simpleType>
             
<xsd:annotation>
               
<xsd:documentation>only used for inbound traffic: instruction for the unloading operator</xsd:documentation>
               
<xsd:documentation xml:lang="DE">nur im Bahnempfang benutzt: Anweisung für die Empfangsladestelle</xsd:documentation>
             
</xsd:annotation>
             
<xsd:restriction base="xsd:string">
               
<xsd:maxLength value="70"/>
             
</xsd:restriction>
           
</xsd:simpleType>
         
</xsd:element>
         
<xsd:element name="LoadingRemark" minOccurs="0">
           
<xsd:simpleType>
             
<xsd:annotation>
               
<xsd:documentation>remarks from quay operator after loading of the unit</xsd:documentation>
               
<xsd:documentation xml:lang="DE">Bemerkung des Kaibetriebs nach Verladung</xsd:documentation>
             
</xsd:annotation>
             
<xsd:restriction base="xsd:string">
               
<xsd:maxLength value="40"/>
             
</xsd:restriction>
           
</xsd:simpleType>
         
</xsd:element>
         
<xsd:element name="SecondaryPlacard" type="PlacardDef" minOccurs="0" maxOccurs="2">
           
<xsd:annotation>
             
<xsd:documentation xml:lang="DE">Nebenzettel</xsd:documentation>
           
</xsd:annotation>
         
</xsd:element>
         
<xsd:element name="SealData" type="SealDetailsDef" minOccurs="0" maxOccurs="99"/>
         
<xsd:choice minOccurs="0">
           
<xsd:element name="GEGISReferenceNumber" minOccurs="0">
             
<xsd:annotation>
               
<xsd:documentation>when a declaration exists in GEGIS</xsd:documentation>
               
<xsd:documentation xml:lang="DE">wenn bereits eine GEGIS-Anmeldung existiert</xsd:documentation>
             
</xsd:annotation>
             
<xsd:simpleType>
               
<xsd:restriction base="xsd:string">
                 
<xsd:minLength value="1"/>
                 
<xsd:maxLength value="18"/>
               
</xsd:restriction>
             
</xsd:simpleType>
           
</xsd:element>
           
<xsd:element name="DangerousGoods" type="DangerousGoodsDef" minOccurs="0" maxOccurs="999"/>
         
</xsd:choice>
         
<xsd:choice>
           
<xsd:element name="TransportContainer" type="TransportContainerDef" minOccurs="0"/>
           
<xsd:element name="TransportWagon" type="TransportWagonDef" minOccurs="0"/>
         
</xsd:choice>
       
</xsd:sequence>
     
</xsd:complexType>
   
</xsd:element>
 
</xsd:sequence>
</xsd:complexType>

element TransportOrderDef/BusinessDocumentDetail
diagram
type BusinessDocumentDef
properties
isRef 0
content complex
children MessageSignificance TransportCompany OperatorCode Reference Version IssueDate
source <xsd:element name="BusinessDocumentDetail" type="BusinessDocumentDef"/>

element TransportOrderDef/TypeOfTransport
diagram
type TypeOfTransportDef
properties
isRef 0
content simple
facets
enumeration C
enumeration K
source <xsd:element name="TypeOfTransport" type="TypeOfTransportDef"/>

element TransportOrderDef/Direction
diagram
type restriction of xsd:string
properties
isRef 0
content simple
facets
enumeration I
enumeration O
source <xsd:element name="Direction">
 
<xsd:simpleType>
   
<xsd:annotation>
     
<xsd:documentation>Direction of the transport: I for Inbound (Incoming Train) and O for Outbound (outgoing train)</xsd:documentation>
     
<xsd:documentation xml:lang="DE">Transportrichtung: I für Bahnempfang und O für Bahnversand</xsd:documentation>
   
</xsd:annotation>
   
<xsd:restriction base="xsd:string">
     
<xsd:enumeration value="I"/>
     
<xsd:enumeration value="O"/>
   
</xsd:restriction>
 
</xsd:simpleType>
</xsd:element>

element TransportOrderDef/DispatchDetail
diagram
properties
isRef 0
content complex
children Date RailStation Location
source <xsd:element name="DispatchDetail">
 
<xsd:complexType>
   
<xsd:sequence>
     
<xsd:element name="Date" type="xsd:date" minOccurs="0">
       
<xsd:annotation>
         
<xsd:documentation>shipping date</xsd:documentation>
         
<xsd:documentation xml:lang="DE">Versanddatum</xsd:documentation>
       
</xsd:annotation>
     
</xsd:element>
     
<xsd:element name="RailStation" type="RailStationDef"/>
     
<xsd:element name="Location" type="LocationDef" minOccurs="0"/>
   
</xsd:sequence>
 
</xsd:complexType>
</xsd:element>

element TransportOrderDef/DispatchDetail/Date
diagram
type xsd:date
properties
isRef 0
minOcc 0
maxOcc 1
content simple
annotation
documentation
shipping date
documentation
Versanddatum
source <xsd:element name="Date" type="xsd:date" minOccurs="0">
 
<xsd:annotation>
   
<xsd:documentation>shipping date</xsd:documentation>
   
<xsd:documentation xml:lang="DE">Versanddatum</xsd:documentation>
 
</xsd:annotation>
</xsd:element>

element TransportOrderDef/DispatchDetail/RailStation
diagram
type RailStationDef
properties
isRef 0
content complex
children CountryCode Code Name
source <xsd:element name="RailStation" type="RailStationDef"/>

element TransportOrderDef/DispatchDetail/Location
diagram
type LocationDef
properties
isRef 0
minOcc 0
maxOcc 1
content complex
children AreaCode QuayCode LocationCode Name
source <xsd:element name="Location" type="LocationDef" minOccurs="0"/>

element TransportOrderDef/DischargeDetail
diagram
properties
isRef 0
content complex
children Condition Date Hour RailStation Location
source <xsd:element name="DischargeDetail">
 
<xsd:complexType>
   
<xsd:sequence>
     
<xsd:element name="Condition" minOccurs="0">
       
<xsd:simpleType>
         
<xsd:annotation>
           
<xsd:documentation xml:lang="DE">1 = ZUM ANSCHLUSSGLEIS</xsd:documentation>
           
<xsd:documentation xml:lang="DE">2 = ZUR SELBSTABHOLUNG</xsd:documentation>
           
<xsd:documentation xml:lang="DE">3 = ZUM ABSTELLPLATZ IM UBF</xsd:documentation>
           
<xsd:documentation xml:lang="DE">4 = MIT ZUSTELLUNG, UEBER UBF</xsd:documentation>
         
</xsd:annotation>
         
<xsd:restriction base="xsd:string">
           
<xsd:pattern value="[1-4]"/>
         
</xsd:restriction>
       
</xsd:simpleType>
     
</xsd:element>
     
<xsd:element name="Date" type="xsd:date" minOccurs="0">
       
<xsd:annotation>
         
<xsd:documentation>arrival date</xsd:documentation>
         
<xsd:documentation xml:lang="DE">Ankunftsdatum</xsd:documentation>
       
</xsd:annotation>
     
</xsd:element>
     
<xsd:element name="Hour" minOccurs="0">
       
<xsd:simpleType>
         
<xsd:annotation>
           
<xsd:documentation>arrival hour</xsd:documentation>
           
<xsd:documentation xml:lang="DE">Ankunftsstunde</xsd:documentation>
         
</xsd:annotation>
         
<xsd:restriction base="xsd:string">
           
<xsd:pattern value="[0-2][0-9]"/>
         
</xsd:restriction>
       
</xsd:simpleType>
     
</xsd:element>
     
<xsd:element name="RailStation" type="RailStationDef"/>
     
<xsd:element name="Location" type="LocationDef" minOccurs="0"/>
   
</xsd:sequence>
 
</xsd:complexType>
</xsd:element>

element TransportOrderDef/DischargeDetail/Condition
diagram
type restriction of xsd:string
properties
isRef 0
minOcc 0
maxOcc 1
content simple
facets
pattern [1-4]
source <xsd:element name="Condition" minOccurs="0">
 
<xsd:simpleType>
   
<xsd:annotation>
     
<xsd:documentation xml:lang="DE">1 = ZUM ANSCHLUSSGLEIS</xsd:documentation>
     
<xsd:documentation xml:lang="DE">2 = ZUR SELBSTABHOLUNG</xsd:documentation>
     
<xsd:documentation xml:lang="DE">3 = ZUM ABSTELLPLATZ IM UBF</xsd:documentation>
     
<xsd:documentation xml:lang="DE">4 = MIT ZUSTELLUNG, UEBER UBF</xsd:documentation>
   
</xsd:annotation>
   
<xsd:restriction base="xsd:string">
     
<xsd:pattern value="[1-4]"/>
   
</xsd:restriction>
 
</xsd:simpleType>
</xsd:element>

element TransportOrderDef/DischargeDetail/Date
diagram
type xsd:date
properties
isRef 0
minOcc 0
maxOcc 1
content simple
annotation
documentation
arrival date
documentation
Ankunftsdatum
source <xsd:element name="Date" type="xsd:date" minOccurs="0">
 
<xsd:annotation>
   
<xsd:documentation>arrival date</xsd:documentation>
   
<xsd:documentation xml:lang="DE">Ankunftsdatum</xsd:documentation>
 
</xsd:annotation>
</xsd:element>

element TransportOrderDef/DischargeDetail/Hour
diagram
type restriction of xsd:string
properties
isRef 0
minOcc 0
maxOcc 1
content simple
facets
pattern [0-2][0-9]
source <xsd:element name="Hour" minOccurs="0">
 
<xsd:simpleType>
   
<xsd:annotation>
     
<xsd:documentation>arrival hour</xsd:documentation>
     
<xsd:documentation xml:lang="DE">Ankunftsstunde</xsd:documentation>
   
</xsd:annotation>
   
<xsd:restriction base="xsd:string">
     
<xsd:pattern value="[0-2][0-9]"/>
   
</xsd:restriction>
 
</xsd:simpleType>
</xsd:element>

element TransportOrderDef/DischargeDetail/RailStation
diagram
type RailStationDef
properties
isRef 0
content complex
children CountryCode Code Name
source <xsd:element name="RailStation" type="RailStationDef"/>

element TransportOrderDef/DischargeDetail/Location
diagram
type LocationDef
properties
isRef 0
minOcc 0
maxOcc 1
content complex
children AreaCode QuayCode LocationCode Name
source <xsd:element name="Location" type="LocationDef" minOccurs="0"/>

element TransportOrderDef/ClearanceStation
diagram
type restriction of xsd:string
properties
isRef 0
minOcc 0
maxOcc 1
content simple
facets
maxLength 32
source <xsd:element name="ClearanceStation" minOccurs="0">
 
<xsd:simpleType>
   
<xsd:annotation>
     
<xsd:documentation>name of the train station where customs clearance shall take place</xsd:documentation>
     
<xsd:documentation xml:lang="DE">Bahnhof an dem die Verzollung vorgenommen werden soll</xsd:documentation>
   
</xsd:annotation>
   
<xsd:restriction base="xsd:string">
     
<xsd:maxLength value="32"/>
   
</xsd:restriction>
 
</xsd:simpleType>
</xsd:element>

element TransportOrderDef/RailwayBillType
diagram
type restriction of xsd:string
properties
isRef 0
minOcc 0
maxOcc 1
content simple
facets
maxLength 4
source <xsd:element name="RailwayBillType" minOccurs="0">
 
<xsd:simpleType>
   
<xsd:annotation>
     
<xsd:documentation>type of railway bill</xsd:documentation>
     
<xsd:documentation xml:lang="DE">Frachtbrief-Art (CIM, EVO etc.)</xsd:documentation>
   
</xsd:annotation>
   
<xsd:restriction base="xsd:string">
     
<xsd:maxLength value="4"/>
   
</xsd:restriction>
 
</xsd:simpleType>
</xsd:element>

element TransportOrderDef/TransitDetail
diagram
properties
isRef 0
minOcc 0
maxOcc 1
content complex
children RouteCode RouteText RoutingPlanNumber RailwayClass GuidingValue MaximumSpeed
source <xsd:element name="TransitDetail" minOccurs="0">
 
<xsd:complexType>
   
<xsd:sequence>
     
<xsd:element name="RouteCode" minOccurs="0" maxOccurs="5">
       
<xsd:simpleType>
         
<xsd:annotation>
           
<xsd:documentation>mandatory for outbound traffic crossing a national border</xsd:documentation>
           
<xsd:documentation xml:lang="DE">Leitungsweg-Code, Pflicht im Bahnversand bei grenzüberschreitendem Verkehr</xsd:documentation>
         
</xsd:annotation>
         
<xsd:restriction base="xsd:string">
           
<xsd:length value="4"/>
         
</xsd:restriction>
       
</xsd:simpleType>
     
</xsd:element>
     
<xsd:element name="RouteText" minOccurs="0">
       
<xsd:simpleType>
         
<xsd:restriction base="xsd:string">
           
<xsd:maxLength value="70"/>
         
</xsd:restriction>
       
</xsd:simpleType>
     
</xsd:element>
     
<xsd:element name="RoutingPlanNumber" minOccurs="0">
       
<xsd:simpleType>
         
<xsd:annotation>
           
<xsd:documentation xml:lang="DE">Beförderungsplan-Nummer</xsd:documentation>
         
</xsd:annotation>
         
<xsd:restriction base="xsd:string">
           
<xsd:maxLength value="6"/>
         
</xsd:restriction>
       
</xsd:simpleType>
     
</xsd:element>
     
<xsd:element name="RailwayClass">
       
<xsd:simpleType>
         
<xsd:annotation>
           
<xsd:documentation>line category</xsd:documentation>
           
<xsd:documentation xml:lang="DE">Streckenklasse</xsd:documentation>
         
</xsd:annotation>
         
<xsd:restriction base="xsd:string">
           
<xsd:minLength value="1"/>
           
<xsd:maxLength value="3"/>
         
</xsd:restriction>
       
</xsd:simpleType>
     
</xsd:element>
     
<xsd:element name="GuidingValue" minOccurs="0">
       
<xsd:simpleType>
         
<xsd:annotation>
           
<xsd:documentation>value to determine the destination for the transport</xsd:documentation>
           
<xsd:documentation xml:lang="DE">Richtzahl des Bestimmungsbahnhofs  im nationalen Verkehr, Richtpunktcode für Bestimmungsladestelle im internationalen Verkehr</xsd:documentation>
         
</xsd:annotation>
         
<xsd:restriction base="xsd:string">
           
<xsd:maxLength value="7"/>
         
</xsd:restriction>
       
</xsd:simpleType>
     
</xsd:element>
     
<xsd:element name="MaximumSpeed" minOccurs="0">
       
<xsd:simpleType>
         
<xsd:annotation>
           
<xsd:documentation>speed, used for load planning considering the load limits of a wagon</xsd:documentation>
           
<xsd:documentation xml:lang="DE">Geschwindigkeit, Angabe für Verladedisposition in Bezug zum Lastgrenzraster</xsd:documentation>
         
</xsd:annotation>
         
<xsd:restriction base="xsd:string">
           
<xsd:enumeration value="S"/>
           
<xsd:enumeration value="SS"/>
           
<xsd:enumeration value="90"/>
           
<xsd:enumeration value="100"/>
         
</xsd:restriction>
       
</xsd:simpleType>
     
</xsd:element>
   
</xsd:sequence>
 
</xsd:complexType>
</xsd:element>

element TransportOrderDef/TransitDetail/RouteCode
diagram
type restriction of xsd:string
properties
isRef 0
minOcc 0
maxOcc 5
content simple
facets
length 4
source <xsd:element name="RouteCode" minOccurs="0" maxOccurs="5">
 
<xsd:simpleType>
   
<xsd:annotation>
     
<xsd:documentation>mandatory for outbound traffic crossing a national border</xsd:documentation>
     
<xsd:documentation xml:lang="DE">Leitungsweg-Code, Pflicht im Bahnversand bei grenzüberschreitendem Verkehr</xsd:documentation>
   
</xsd:annotation>
   
<xsd:restriction base="xsd:string">
     
<xsd:length value="4"/>
   
</xsd:restriction>
 
</xsd:simpleType>
</xsd:element>

element TransportOrderDef/TransitDetail/RouteText
diagram
type restriction of xsd:string
properties
isRef 0
minOcc 0
maxOcc 1
content simple
facets
maxLength 70
source <xsd:element name="RouteText" minOccurs="0">
 
<xsd:simpleType>
   
<xsd:restriction base="xsd:string">
     
<xsd:maxLength value="70"/>
   
</xsd:restriction>
 
</xsd:simpleType>
</xsd:element>

element TransportOrderDef/TransitDetail/RoutingPlanNumber
diagram
type restriction of xsd:string
properties
isRef 0
minOcc 0
maxOcc 1
content simple
facets
maxLength 6
source <xsd:element name="RoutingPlanNumber" minOccurs="0">
 
<xsd:simpleType>
   
<xsd:annotation>
     
<xsd:documentation xml:lang="DE">Beförderungsplan-Nummer</xsd:documentation>
   
</xsd:annotation>
   
<xsd:restriction base="xsd:string">
     
<xsd:maxLength value="6"/>
   
</xsd:restriction>
 
</xsd:simpleType>
</xsd:element>

element TransportOrderDef/TransitDetail/RailwayClass
diagram
type restriction of xsd:string
properties
isRef 0
content simple
facets
minLength 1
maxLength 3
source <xsd:element name="RailwayClass">
 
<xsd:simpleType>
   
<xsd:annotation>
     
<xsd:documentation>line category</xsd:documentation>
     
<xsd:documentation xml:lang="DE">Streckenklasse</xsd:documentation>
   
</xsd:annotation>
   
<xsd:restriction base="xsd:string">
     
<xsd:minLength value="1"/>
     
<xsd:maxLength value="3"/>
   
</xsd:restriction>
 
</xsd:simpleType>
</xsd:element>

element TransportOrderDef/TransitDetail/GuidingValue
diagram
type restriction of xsd:string
properties
isRef 0
minOcc 0
maxOcc 1
content simple
facets
maxLength 7
source <xsd:element name="GuidingValue" minOccurs="0">
 
<xsd:simpleType>
   
<xsd:annotation>
     
<xsd:documentation>value to determine the destination for the transport</xsd:documentation>
     
<xsd:documentation xml:lang="DE">Richtzahl des Bestimmungsbahnhofs  im nationalen Verkehr, Richtpunktcode für Bestimmungsladestelle im internationalen Verkehr</xsd:documentation>
   
</xsd:annotation>
   
<xsd:restriction base="xsd:string">
     
<xsd:maxLength value="7"/>
   
</xsd:restriction>
 
</xsd:simpleType>
</xsd:element>

element TransportOrderDef/TransitDetail/MaximumSpeed
diagram
type restriction of xsd:string
properties
isRef 0
minOcc 0
maxOcc 1
content simple
facets
enumeration S
enumeration SS
enumeration 90
enumeration 100
source <xsd:element name="MaximumSpeed" minOccurs="0">
 
<xsd:simpleType>
   
<xsd:annotation>
     
<xsd:documentation>speed, used for load planning considering the load limits of a wagon</xsd:documentation>
     
<xsd:documentation xml:lang="DE">Geschwindigkeit, Angabe für Verladedisposition in Bezug zum Lastgrenzraster</xsd:documentation>
   
</xsd:annotation>
   
<xsd:restriction base="xsd:string">
     
<xsd:enumeration value="S"/>
     
<xsd:enumeration value="SS"/>
     
<xsd:enumeration value="90"/>
     
<xsd:enumeration value="100"/>
   
</xsd:restriction>
 
</xsd:simpleType>
</xsd:element>

element TransportOrderDef/ModeOfTransport
diagram
type restriction of xsd:string
properties
isRef 0
minOcc 0
maxOcc 1
content simple
facets
pattern [1-5]
source <xsd:element name="ModeOfTransport" minOccurs="0">
 
<xsd:simpleType>
   
<xsd:annotation>
     
<xsd:documentation xml:lang="DE">Beförderungsart</xsd:documentation>
     
<xsd:documentation xml:lang="DE">1 = FRACHTGUT</xsd:documentation>
     
<xsd:documentation xml:lang="DE">2 = PAPERSOLUTION "QUALITY"</xsd:documentation>
     
<xsd:documentation xml:lang="DE">3 = KOMBINIERTER VERKEHR</xsd:documentation>
     
<xsd:documentation xml:lang="DE">4 = INTERCARGO</xsd:documentation>
     
<xsd:documentation xml:lang="DE">5 = GANZZUGVERKEHR</xsd:documentation>
   
</xsd:annotation>
   
<xsd:restriction base="xsd:string">
     
<xsd:pattern value="[1-5]"/>
   
</xsd:restriction>
 
</xsd:simpleType>
</xsd:element>

element TransportOrderDef/KLVIndicator
diagram
type restriction of xsd:string
properties
isRef 0
minOcc 0
maxOcc 1
content simple
facets
enumeration 7
enumeration 8
source <xsd:element name="KLVIndicator" minOccurs="0">
 
<xsd:simpleType>
   
<xsd:annotation>
     
<xsd:documentation>to be specified in case of bimodal traffic</xsd:documentation>
     
<xsd:documentation>import/export by train (7) or truck (8)</xsd:documentation>
     
<xsd:documentation xml:lang="DE">Kennzeichen für KLV-Verkehr</xsd:documentation>
     
<xsd:documentation xml:lang="DE">Import/Export per Zug (7) oder LKW (8)</xsd:documentation>
   
</xsd:annotation>
   
<xsd:restriction base="xsd:string">
     
<xsd:enumeration value="7"/>
     
<xsd:enumeration value="8"/>
   
</xsd:restriction>
 
</xsd:simpleType>
</xsd:element>

element TransportOrderDef/ScheduledTrain
diagram
type TrainDef
properties
isRef 0
minOcc 0
maxOcc 1
content complex
children Number Date Time
annotation
documentation
only mandatory for outbound traffic, when the TrainDetail in the LoadingUnit is not specified
documentation
Pflicht im Bahnversand wenn keine TrainDetail für die Ladeeinheiten angegeben sind
source <xsd:element name="ScheduledTrain" type="TrainDef" minOccurs="0">
 
<xsd:annotation>
   
<xsd:documentation>only mandatory for outbound traffic, when the TrainDetail in the LoadingUnit is not specified</xsd:documentation>
   
<xsd:documentation xml:lang="DE">Pflicht im Bahnversand wenn keine TrainDetail für die Ladeeinheiten angegeben sind</xsd:documentation>
 
</xsd:annotation>
</xsd:element>

element TransportOrderDef/OverloadLicenceNumber
diagram
type restriction of xsd:string
properties
isRef 0
minOcc 0
maxOcc 1
content simple
facets
maxLength 6
source <xsd:element name="OverloadLicenceNumber" minOccurs="0">
 
<xsd:simpleType>
   
<xsd:annotation>
     
<xsd:documentation>licence number for the transport of heavy-weight load or goods exceeding the loading gauge</xsd:documentation>
     
<xsd:documentation xml:lang="DE">Genehmigungsnummer für Schwerwagen bzw. Lademaß-Überschreitung</xsd:documentation>
   
</xsd:annotation>
   
<xsd:restriction base="xsd:string">
     
<xsd:maxLength value="6"/>
   
</xsd:restriction>
 
</xsd:simpleType>
</xsd:element>

element TransportOrderDef/OverloadLicenceYear
diagram
type restriction of xsd:string
properties
isRef 0
minOcc 0
maxOcc 1
content simple
facets
pattern [0-9][0-9]
source <xsd:element name="OverloadLicenceYear" minOccurs="0">
 
<xsd:simpleType>
   
<xsd:annotation>
     
<xsd:documentation>year of the overload licence</xsd:documentation>
     
<xsd:documentation xml:lang="DE">Jahr der Genehmigung für Schwerwagen / Lademaß-Überschreitung</xsd:documentation>
   
</xsd:annotation>
   
<xsd:restriction base="xsd:string">
     
<xsd:pattern value="[0-9][0-9]"/>
   
</xsd:restriction>
 
</xsd:simpleType>
</xsd:element>

element TransportOrderDef/WagonLoadData
diagram
type FurtherTransportRelatedDataDef
properties
isRef 0
minOcc 0
maxOcc 1
content complex
children Content Commodity ImportReference EquipmentDetail PoolPalletDetail
annotation
documentation
only used with TypeOfTransport = K
documentation
an dieser Stelle nur für TypeOfTransport = K angeben
source <xsd:element name="WagonLoadData" type="FurtherTransportRelatedDataDef" minOccurs="0">
 
<xsd:annotation>
   
<xsd:documentation>only used with TypeOfTransport = K</xsd:documentation>
   
<xsd:documentation xml:lang="DE">an dieser Stelle nur für TypeOfTransport = K angeben</xsd:documentation>
 
</xsd:annotation>
</xsd:element>

element TransportOrderDef/Consignor
diagram
type PartyDataDef
properties
isRef 0
content complex
children CustomerNumber CustomerName Address InformationContact ReferenceNumber
annotation
documentation
the address is mandatory
documentation
Versender, Pflichtangabe
source <xsd:element name="Consignor" type="PartyDataDef">
 
<xsd:annotation>
   
<xsd:documentation>the address is mandatory</xsd:documentation>
   
<xsd:documentation xml:lang="DE">Versender, Pflichtangabe</xsd:documentation>
 
</xsd:annotation>
</xsd:element>

element TransportOrderDef/Consignee
diagram
type PartyDataDef
properties
isRef 0
content complex
children CustomerNumber CustomerName Address InformationContact ReferenceNumber
annotation
documentation
the address is mandatory
documentation
Empfänger, Pflichtangabe
source <xsd:element name="Consignee" type="PartyDataDef">
 
<xsd:annotation>
   
<xsd:documentation>the address is mandatory</xsd:documentation>
   
<xsd:documentation xml:lang="DE">Empfänger, Pflichtangabe</xsd:documentation>
 
</xsd:annotation>
</xsd:element>

element TransportOrderDef/ShippingDirector
diagram
type PartyDataDef
properties
isRef 0
minOcc 0
maxOcc 1
content complex
children CustomerNumber CustomerName Address InformationContact ReferenceNumber
annotation
documentation
Verkehrsführer
source <xsd:element name="ShippingDirector" type="PartyDataDef" minOccurs="0">
 
<xsd:annotation>
   
<xsd:documentation xml:lang="DE">Verkehrsführer</xsd:documentation>
 
</xsd:annotation>
</xsd:element>

element TransportOrderDef/Customer
diagram
type PartyDataDef
properties
isRef 0
minOcc 0
maxOcc 1
content complex
children CustomerNumber CustomerName Address InformationContact ReferenceNumber
annotation
documentation
customer of the RTC
documentation
Kunde des EVU
source <xsd:element name="Customer" type="PartyDataDef" minOccurs="0">
 
<xsd:annotation>
   
<xsd:documentation>customer of the RTC</xsd:documentation>
   
<xsd:documentation xml:lang="DE">Kunde des EVU</xsd:documentation>
 
</xsd:annotation>
</xsd:element>

element TransportOrderDef/ShippingUnit
diagram
properties
isRef 0
minOcc 1
maxOcc 999
content complex
children Position EmptyFull PackageCode NumberOfPackages Weight CustomsProcedure CustomsUnitHZODetail AtlasATBNr OriginCountryCode DestinationCountryCode TrainDetail ArrivalDate CustomerInstructionForStation CustomerInstructionDestination LoadingRemark SecondaryPlacard SealData GEGISReferenceNumber DangerousGoods TransportContainer TransportWagon
source <xsd:element name="ShippingUnit" maxOccurs="999">
 
<xsd:complexType>
   
<xsd:sequence>
     
<xsd:element name="Position">
       
<xsd:simpleType>
         
<xsd:annotation>
           
<xsd:documentation>Position of the container as transmitted by the customer in the transport order container segment. Unique number within the transport order.</xsd:documentation>
           
<xsd:documentation>The position is used to unambigously identify the container in the communication.</xsd:documentation>
           
<xsd:documentation xml:lang="DE">Position der Ladeeinheit im Transportauftrag. Eindeutige Nummer innerhalb des Transportauftrags.</xsd:documentation>
           
<xsd:documentation>Die Positionsnummer wird in der Kommunikation benutzt zur eindeutigen Identifizierung der Ladeeinheit.</xsd:documentation>
         
</xsd:annotation>
         
<xsd:restriction base="xsd:positiveInteger">
           
<xsd:maxInclusive value="999"/>
         
</xsd:restriction>
       
</xsd:simpleType>
     
</xsd:element>
     
<xsd:element name="EmptyFull" type="EmptyFullDef"/>
     
<xsd:element name="PackageCode" minOccurs="0">
       
<xsd:simpleType>
         
<xsd:annotation>
           
<xsd:documentation xml:lang="DE">Verpackungscode</xsd:documentation>
         
</xsd:annotation>
         
<xsd:restriction base="xsd:string">
           
<xsd:length value="2"/>
         
</xsd:restriction>
       
</xsd:simpleType>
     
</xsd:element>
     
<xsd:element name="NumberOfPackages" minOccurs="0">
       
<xsd:simpleType>
         
<xsd:restriction base="xsd:positiveInteger">
           
<xsd:maxInclusive value="99999"/>
         
</xsd:restriction>
       
</xsd:simpleType>
     
</xsd:element>
     
<xsd:element name="Weight" type="WeightDef" minOccurs="0">
       
<xsd:annotation>
         
<xsd:documentation>mandatory when loading unit is full</xsd:documentation>
         
<xsd:documentation>for container it is the net weight without the weight for equipment</xsd:documentation>
         
<xsd:documentation>for wagon it is the loading weight</xsd:documentation>
         
<xsd:documentation xml:lang="DE">Pflicht bei EmptyFull="F"</xsd:documentation>
         
<xsd:documentation xml:lang="DE">für Container ist das Nettogewicht ohne Gewicht der Lademittel anzugeben</xsd:documentation>
         
<xsd:documentation xml:lang="DE">für Waggons ist das Ladungsgewicht anzugeben</xsd:documentation>
       
</xsd:annotation>
     
</xsd:element>
     
<xsd:element name="CustomsProcedure" type="CustomsProcedureDef" minOccurs="0"/>
     
<xsd:element name="CustomsUnitHZODetail" type="CustomsHZODef" minOccurs="0"/>
     
<xsd:element name="AtlasATBNr" minOccurs="0"/>
     
<xsd:element name="OriginCountryCode" type="CountryCodeDef" minOccurs="0"/>
     
<xsd:element name="DestinationCountryCode" type="CountryCodeDef" minOccurs="0"/>
     
<xsd:element name="TrainDetail" type="TrainDef" minOccurs="0"/>
     
<xsd:element name="ArrivalDate" type="xsd:date" minOccurs="0"/>
     
<xsd:element name="CustomerInstructionForStation" minOccurs="0">
       
<xsd:simpleType>
         
<xsd:annotation>
           
<xsd:documentation>used only for outbound traffic: instruction for the loading operator</xsd:documentation>
           
<xsd:documentation xml:lang="DE">nur im Bahnversand benutzt: Anweisung für den Verlader</xsd:documentation>
         
</xsd:annotation>
         
<xsd:restriction base="xsd:string">
           
<xsd:maxLength value="70"/>
         
</xsd:restriction>
       
</xsd:simpleType>
     
</xsd:element>
     
<xsd:element name="CustomerInstructionDestination" minOccurs="0">
       
<xsd:simpleType>
         
<xsd:annotation>
           
<xsd:documentation>only used for inbound traffic: instruction for the unloading operator</xsd:documentation>
           
<xsd:documentation xml:lang="DE">nur im Bahnempfang benutzt: Anweisung für die Empfangsladestelle</xsd:documentation>
         
</xsd:annotation>
         
<xsd:restriction base="xsd:string">
           
<xsd:maxLength value="70"/>
         
</xsd:restriction>
       
</xsd:simpleType>
     
</xsd:element>
     
<xsd:element name="LoadingRemark" minOccurs="0">
       
<xsd:simpleType>
         
<xsd:annotation>
           
<xsd:documentation>remarks from quay operator after loading of the unit</xsd:documentation>
           
<xsd:documentation xml:lang="DE">Bemerkung des Kaibetriebs nach Verladung</xsd:documentation>
         
</xsd:annotation>
         
<xsd:restriction base="xsd:string">
           
<xsd:maxLength value="40"/>
         
</xsd:restriction>
       
</xsd:simpleType>
     
</xsd:element>
     
<xsd:element name="SecondaryPlacard" type="PlacardDef" minOccurs="0" maxOccurs="2">
       
<xsd:annotation>
         
<xsd:documentation xml:lang="DE">Nebenzettel</xsd:documentation>
       
</xsd:annotation>
     
</xsd:element>
     
<xsd:element name="SealData" type="SealDetailsDef" minOccurs="0" maxOccurs="99"/>
     
<xsd:choice minOccurs="0">
       
<xsd:element name="GEGISReferenceNumber" minOccurs="0">
         
<xsd:annotation>
           
<xsd:documentation>when a declaration exists in GEGIS</xsd:documentation>
           
<xsd:documentation xml:lang="DE">wenn bereits eine GEGIS-Anmeldung existiert</xsd:documentation>
         
</xsd:annotation>
         
<xsd:simpleType>
           
<xsd:restriction base="xsd:string">
             
<xsd:minLength value="1"/>
             
<xsd:maxLength value="18"/>
           
</xsd:restriction>
         
</xsd:simpleType>
       
</xsd:element>
       
<xsd:element name="DangerousGoods" type="DangerousGoodsDef" minOccurs="0" maxOccurs="999"/>
     
</xsd:choice>
     
<xsd:choice>
       
<xsd:element name="TransportContainer" type="TransportContainerDef" minOccurs="0"/>
       
<xsd:element name="TransportWagon" type="TransportWagonDef" minOccurs="0"/>
     
</xsd:choice>
   
</xsd:sequence>
 
</xsd:complexType>
</xsd:element>

element TransportOrderDef/ShippingUnit/Position
diagram
type restriction of xsd:positiveInteger
properties
isRef 0
content simple
facets
maxInclusive 999
source <xsd:element name="Position">
 
<xsd:simpleType>
   
<xsd:annotation>
     
<xsd:documentation>Position of the container as transmitted by the customer in the transport order container segment. Unique number within the transport order.</xsd:documentation>
     
<xsd:documentation>The position is used to unambigously identify the container in the communication.</xsd:documentation>
     
<xsd:documentation xml:lang="DE">Position der Ladeeinheit im Transportauftrag. Eindeutige Nummer innerhalb des Transportauftrags.</xsd:documentation>
     
<xsd:documentation>Die Positionsnummer wird in der Kommunikation benutzt zur eindeutigen Identifizierung der Ladeeinheit.</xsd:documentation>
   
</xsd:annotation>
   
<xsd:restriction base="xsd:positiveInteger">
     
<xsd:maxInclusive value="999"/>
   
</xsd:restriction>
 
</xsd:simpleType>
</xsd:element>

element TransportOrderDef/ShippingUnit/EmptyFull
diagram
type EmptyFullDef
properties
isRef 0
content simple
facets
enumeration E
enumeration F
source <xsd:element name="EmptyFull" type="EmptyFullDef"/>

element TransportOrderDef/ShippingUnit/PackageCode
diagram
type restriction of xsd:string
properties
isRef 0
minOcc 0
maxOcc 1
content simple
facets
length 2
source <xsd:element name="PackageCode" minOccurs="0">
 
<xsd:simpleType>
   
<xsd:annotation>
     
<xsd:documentation xml:lang="DE">Verpackungscode</xsd:documentation>
   
</xsd:annotation>
   
<xsd:restriction base="xsd:string">
     
<xsd:length value="2"/>
   
</xsd:restriction>
 
</xsd:simpleType>
</xsd:element>

element TransportOrderDef/ShippingUnit/NumberOfPackages
diagram
type restriction of xsd:positiveInteger
properties
isRef 0
minOcc 0
maxOcc 1
content simple
facets
maxInclusive 99999
source <xsd:element name="NumberOfPackages" minOccurs="0">
 
<xsd:simpleType>
   
<xsd:restriction base="xsd:positiveInteger">
     
<xsd:maxInclusive value="99999"/>
   
</xsd:restriction>
 
</xsd:simpleType>
</xsd:element>

element TransportOrderDef/ShippingUnit/Weight
diagram
type WeightDef
properties
isRef 0
minOcc 0
maxOcc 1
content complex
attributes
Name  Type  Use  Default  Fixed  annotation
unitWeightUnitrequired      
annotation
documentation
mandatory when loading unit is full
documentation
for container it is the net weight without the weight for equipment
documentation
for wagon it is the loading weight
documentation
Pflicht bei EmptyFull="F"
documentation
für Container ist das Nettogewicht ohne Gewicht der Lademittel anzugeben
documentation
für Waggons ist das Ladungsgewicht anzugeben
source <xsd:element name="Weight" type="WeightDef" minOccurs="0">
 
<xsd:annotation>
   
<xsd:documentation>mandatory when loading unit is full</xsd:documentation>
   
<xsd:documentation>for container it is the net weight without the weight for equipment</xsd:documentation>
   
<xsd:documentation>for wagon it is the loading weight</xsd:documentation>
   
<xsd:documentation xml:lang="DE">Pflicht bei EmptyFull="F"</xsd:documentation>
   
<xsd:documentation xml:lang="DE">für Container ist das Nettogewicht ohne Gewicht der Lademittel anzugeben</xsd:documentation>
   
<xsd:documentation xml:lang="DE">für Waggons ist das Ladungsgewicht anzugeben</xsd:documentation>
 
</xsd:annotation>
</xsd:element>

element TransportOrderDef/ShippingUnit/CustomsProcedure
diagram
type CustomsProcedureDef
properties
isRef 0
minOcc 0
maxOcc 1
content simple
facets
maxLength 2
source <xsd:element name="CustomsProcedure" type="CustomsProcedureDef" minOccurs="0"/>

element TransportOrderDef/ShippingUnit/CustomsUnitHZODetail
diagram
type CustomsHZODef
properties
isRef 0
minOcc 0
maxOcc 1
content complex
children HANumber VubIndicator
source <xsd:element name="CustomsUnitHZODetail" type="CustomsHZODef" minOccurs="0"/>

element TransportOrderDef/ShippingUnit/AtlasATBNr
diagram
properties
isRef 0
minOcc 0
maxOcc 1
source <xsd:element name="AtlasATBNr" minOccurs="0"/>

element TransportOrderDef/ShippingUnit/OriginCountryCode
diagram
type CountryCodeDef
properties
isRef 0
minOcc 0
maxOcc 1
content simple
facets
pattern [A-Z][A-Z]
source <xsd:element name="OriginCountryCode" type="CountryCodeDef" minOccurs="0"/>

element TransportOrderDef/ShippingUnit/DestinationCountryCode
diagram
type CountryCodeDef
properties
isRef 0
minOcc 0
maxOcc 1
content simple
facets
pattern [A-Z][A-Z]
source <xsd:element name="DestinationCountryCode" type="CountryCodeDef" minOccurs="0"/>

element TransportOrderDef/ShippingUnit/TrainDetail
diagram
type TrainDef
properties
isRef 0
minOcc 0
maxOcc 1
content complex
children Number Date Time
source <xsd:element name="TrainDetail" type="TrainDef" minOccurs="0"/>

element TransportOrderDef/ShippingUnit/ArrivalDate
diagram
type xsd:date
properties
isRef 0
minOcc 0
maxOcc 1
content simple
source <xsd:element name="ArrivalDate" type="xsd:date" minOccurs="0"/>

element TransportOrderDef/ShippingUnit/CustomerInstructionForStation
diagram
type restriction of xsd:string
properties
isRef 0
minOcc 0
maxOcc 1
content simple
facets
maxLength 70
source <xsd:element name="CustomerInstructionForStation" minOccurs="0">
 
<xsd:simpleType>
   
<xsd:annotation>
     
<xsd:documentation>used only for outbound traffic: instruction for the loading operator</xsd:documentation>
     
<xsd:documentation xml:lang="DE">nur im Bahnversand benutzt: Anweisung für den Verlader</xsd:documentation>
   
</xsd:annotation>
   
<xsd:restriction base="xsd:string">
     
<xsd:maxLength value="70"/>
   
</xsd:restriction>
 
</xsd:simpleType>
</xsd:element>

element TransportOrderDef/ShippingUnit/CustomerInstructionDestination
diagram
type restriction of xsd:string
properties
isRef 0
minOcc 0
maxOcc 1
content simple
facets
maxLength 70
source <xsd:element name="CustomerInstructionDestination" minOccurs="0">
 
<xsd:simpleType>
   
<xsd:annotation>
     
<xsd:documentation>only used for inbound traffic: instruction for the unloading operator</xsd:documentation>
     
<xsd:documentation xml:lang="DE">nur im Bahnempfang benutzt: Anweisung für die Empfangsladestelle</xsd:documentation>
   
</xsd:annotation>
   
<xsd:restriction base="xsd:string">
     
<xsd:maxLength value="70"/>
   
</xsd:restriction>
 
</xsd:simpleType>
</xsd:element>

element TransportOrderDef/ShippingUnit/LoadingRemark
diagram
type restriction of xsd:string
properties
isRef 0
minOcc 0
maxOcc 1
content simple
facets
maxLength 40
source <xsd:element name="LoadingRemark" minOccurs="0">
 
<xsd:simpleType>
   
<xsd:annotation>
     
<xsd:documentation>remarks from quay operator after loading of the unit</xsd:documentation>
     
<xsd:documentation xml:lang="DE">Bemerkung des Kaibetriebs nach Verladung</xsd:documentation>
   
</xsd:annotation>
   
<xsd:restriction base="xsd:string">
     
<xsd:maxLength value="40"/>
   
</xsd:restriction>
 
</xsd:simpleType>
</xsd:element>

element TransportOrderDef/ShippingUnit/SecondaryPlacard
diagram
type PlacardDef
properties
isRef 0
minOcc 0
maxOcc 2
content simple
facets
length 2
annotation
documentation
Nebenzettel
source <xsd:element name="SecondaryPlacard" type="PlacardDef" minOccurs="0" maxOccurs="2">
 
<xsd:annotation>
   
<xsd:documentation xml:lang="DE">Nebenzettel</xsd:documentation>
 
</xsd:annotation>
</xsd:element>

element TransportOrderDef/ShippingUnit/SealData
diagram
type SealDetailsDef
properties
isRef 0
minOcc 0
maxOcc 99
content complex
children SequenceNumber Number TypeCode PlaceCode
source <xsd:element name="SealData" type="SealDetailsDef" minOccurs="0" maxOccurs="99"/>

element TransportOrderDef/ShippingUnit/GEGISReferenceNumber
diagram
type restriction of xsd:string
properties
isRef 0
minOcc 0
maxOcc 1
content simple
facets
minLength 1
maxLength 18
annotation
documentation
when a declaration exists in GEGIS
documentation
wenn bereits eine GEGIS-Anmeldung existiert
source <xsd:element name="GEGISReferenceNumber" minOccurs="0">
 
<xsd:annotation>
   
<xsd:documentation>when a declaration exists in GEGIS</xsd:documentation>
   
<xsd:documentation xml:lang="DE">wenn bereits eine GEGIS-Anmeldung existiert</xsd:documentation>
 
</xsd:annotation>
 
<xsd:simpleType>
   
<xsd:restriction base="xsd:string">
     
<xsd:minLength value="1"/>
     
<xsd:maxLength value="18"/>
   
</xsd:restriction>
 
</xsd:simpleType>
</xsd:element>

element TransportOrderDef/ShippingUnit/DangerousGoods
diagram
type DangerousGoodsDef
properties
isRef 0
minOcc 0
maxOcc 999
content complex
children SequenceNumber GroupIdentification LegalNorm RegulationsAmendment TransportCertificate Class UNNumber PackingGroup ProperShippingName TechnicalNameSupplement GoodsLabel ShuntingLabel MPLabel ClassificationCode HazardID EmSNumber LimitedQuantityIndicator ExceptedQuantityIndicator WasteIndicator SalvageIndicator EmptyUncleanedIndicator Packages DangerWeight FlashPointValue Radioactive SafetyDate WaterPollutionClass MarpolCategory Comments LastTransported Endorsement
source <xsd:element name="DangerousGoods" type="DangerousGoodsDef" minOccurs="0" maxOccurs="999"/>

element TransportOrderDef/ShippingUnit/TransportContainer
diagram
type TransportContainerDef
properties
isRef 0
minOcc 0
maxOcc 1
content complex
children ContainerNumber WagonNumber ContainerLoadData OceanCarrierData ContainerDetail OceanVoyage ReleaseNumber TemperatureDetail LoadingRequestCode
source <xsd:element name="TransportContainer" type="TransportContainerDef" minOccurs="0"/>

element TransportOrderDef/ShippingUnit/TransportWagon
diagram
type TransportWagonDef
properties
isRef 0
minOcc 0
maxOcc 1
content complex
children WagonNumber
source <xsd:element name="TransportWagon" type="TransportWagonDef" minOccurs="0"/>

complexType TransportWagonDef
diagram
children WagonNumber
used by
element TransportOrderDef/ShippingUnit/TransportWagon
source <xsd:complexType name="TransportWagonDef">
 
<xsd:sequence>
   
<xsd:element name="WagonNumber" type="WagonNumberDef" minOccurs="0"/>
 
</xsd:sequence>
</xsd:complexType>

element TransportWagonDef/WagonNumber
diagram
type WagonNumberDef
properties
isRef 0
minOcc 0
maxOcc 1
content simple
facets
minLength 1
maxLength 12
source <xsd:element name="WagonNumber" type="WagonNumberDef" minOccurs="0"/>

complexType BusinessUnitDef
diagram
children Code Name
used by
element ContactDef/BusinessUnit
annotation
documentation
Location of a branch office.
source <xsd:complexType name="BusinessUnitDef">
 
<xsd:annotation>
   
<xsd:documentation>Location of a branch office.</xsd:documentation>
 
</xsd:annotation>
 
<xsd:sequence>
   
<xsd:element name="Code" minOccurs="0">
     
<xsd:annotation>
       
<xsd:documentation>UN/Locode; e.g. the location of the user's branch office.</xsd:documentation>
     
</xsd:annotation>
     
<xsd:simpleType>
       
<xsd:restriction base="xsd:string">
         
<xsd:minLength value="1"/>
         
<xsd:maxLength value="5"/>
       
</xsd:restriction>
     
</xsd:simpleType>
   
</xsd:element>
   
<xsd:element name="Name" minOccurs="0">
     
<xsd:annotation>
       
<xsd:documentation>If there is no UN/LoCode available for this place, alternatively the name can be set.</xsd:documentation>
     
</xsd:annotation>
     
<xsd:simpleType>
       
<xsd:restriction base="xsd:string">
         
<xsd:maxLength value="35"/>
       
</xsd:restriction>
     
</xsd:simpleType>
   
</xsd:element>
 
</xsd:sequence>
</xsd:complexType>

element BusinessUnitDef/Code
diagram
type restriction of xsd:string
properties
isRef 0
minOcc 0
maxOcc 1
content simple
facets
minLength 1
maxLength 5
annotation
documentation
UN/Locode; e.g. the location of the user's branch office.
source <xsd:element name="Code" minOccurs="0">
 
<xsd:annotation>
   
<xsd:documentation>UN/Locode; e.g. the location of the user's branch office.</xsd:documentation>
 
</xsd:annotation>
 
<xsd:simpleType>
   
<xsd:restriction base="xsd:string">
     
<xsd:minLength value="1"/>
     
<xsd:maxLength value="5"/>
   
</xsd:restriction>
 
</xsd:simpleType>
</xsd:element>

element BusinessUnitDef/Name
diagram
type restriction of xsd:string
properties
isRef 0
minOcc 0
maxOcc 1
content simple
facets
maxLength 35
annotation
documentation
If there is no UN/LoCode available for this place, alternatively the name can be set.
source <xsd:element name="Name" minOccurs="0">
 
<xsd:annotation>
   
<xsd:documentation>If there is no UN/LoCode available for this place, alternatively the name can be set.</xsd:documentation>
 
</xsd:annotation>
 
<xsd:simpleType>
   
<xsd:restriction base="xsd:string">
     
<xsd:maxLength value="35"/>
   
</xsd:restriction>
 
</xsd:simpleType>
</xsd:element>

complexType CommunicationDef
diagram
children Participants CreationTime
used by
element MetaInfoDef/Communication
annotation
documentation
Communication data, e. g. the message's creation time or sender, recipient
source <xsd:complexType name="CommunicationDef">
 
<xsd:annotation>
   
<xsd:documentation>Communication data, e. g. the message's creation time or sender, recipient</xsd:documentation>
 
</xsd:annotation>
 
<xsd:sequence>
   
<xsd:element name="Participants">
     
<xsd:annotation>
       
<xsd:documentation>Up to 11 entries can be sent:</xsd:documentation>
       
<xsd:documentation>SENDER - mandatory with DAKOSY-code</xsd:documentation>
       
<xsd:documentation>RECIPIENT - mandatory with DAKOSY-Code. Maximum of nine entries is possible.</xsd:documentation>
       
<xsd:documentation>EDI_PROVIDER</xsd:documentation>
     
</xsd:annotation>
     
<xsd:complexType>
       
<xsd:sequence>
         
<xsd:element name="Participant" type="ParticipantDef" minOccurs="2" maxOccurs="11"/>
       
</xsd:sequence>
     
</xsd:complexType>
   
</xsd:element>
   
<xsd:element name="CreationTime" type="xsd:dateTime">
     
<xsd:annotation>
       
<xsd:documentation>Date and time of message creation.</xsd:documentation>
       
<xsd:documentation>Format : 1999-05-31T13:20:00</xsd:documentation>
       
<xsd:documentation xml:lang="EN">Use local time. Value will be read &quot;as it is&quot;. Please do not send an offset from the UTC.</xsd:documentation>
     
</xsd:annotation>
   
</xsd:element>
 
</xsd:sequence>
</xsd:complexType>

element CommunicationDef/Participants
diagram
properties
isRef 0
content complex
children Participant
annotation
documentation
Up to 11 entries can be sent:
documentation
SENDER - mandatory with DAKOSY-code
documentation
RECIPIENT - mandatory with DAKOSY-Code. Maximum of nine entries is possible.
documentation
EDI_PROVIDER
source <xsd:element name="Participants">
 
<xsd:annotation>
   
<xsd:documentation>Up to 11 entries can be sent:</xsd:documentation>
   
<xsd:documentation>SENDER - mandatory with DAKOSY-code</xsd:documentation>
   
<xsd:documentation>RECIPIENT - mandatory with DAKOSY-Code. Maximum of nine entries is possible.</xsd:documentation>
   
<xsd:documentation>EDI_PROVIDER</xsd:documentation>
 
</xsd:annotation>
 
<xsd:complexType>
   
<xsd:sequence>
     
<xsd:element name="Participant" type="ParticipantDef" minOccurs="2" maxOccurs="11"/>
   
</xsd:sequence>
 
</xsd:complexType>
</xsd:element>

element CommunicationDef/Participants/Participant
diagram
type ParticipantDef
properties
isRef 0
minOcc 2
maxOcc 11
content complex
children Code Name Pwd
attributes
Name  Type  Use  Default  Fixed  annotation
Rolederived by: xsd:stringrequired      
documentation
Desribes the particpant's communication part as the message's sender, it's recipient etc.
documentation
Required entries:
documentation
RECIPIENT
documentation
SENDER
documentation
EDI_PROVIDER
source <xsd:element name="Participant" type="ParticipantDef" minOccurs="2" maxOccurs="11"/>

element CommunicationDef/CreationTime
diagram
type xsd:dateTime
properties
isRef 0
content simple
annotation
documentation
Date and time of message creation.
documentation
Format : 1999-05-31T13:20:00
documentation
Use local time. Value will be read &quot;as it is&quot;. Please do not send an offset from the UTC.
source <xsd:element name="CreationTime" type="xsd:dateTime">
 
<xsd:annotation>
   
<xsd:documentation>Date and time of message creation.</xsd:documentation>
   
<xsd:documentation>Format : 1999-05-31T13:20:00</xsd:documentation>
   
<xsd:documentation xml:lang="EN">Use local time. Value will be read &quot;as it is&quot;. Please do not send an offset from the UTC.</xsd:documentation>
 
</xsd:annotation>
</xsd:element>

complexType ContactDef
diagram
children Name Phone Email BusinessUnit
used by
element MessageMetaInfoDef/Contact
source <xsd:complexType name="ContactDef">
 
<xsd:sequence>
   
<xsd:element name="Name">
     
<xsd:simpleType>
       
<xsd:restriction base="xsd:string">
         
<xsd:minLength value="1"/>
         
<xsd:maxLength value="35"/>
       
</xsd:restriction>
     
</xsd:simpleType>
   
</xsd:element>
   
<xsd:element name="Phone" minOccurs="0">
     
<xsd:annotation>
       
<xsd:documentation>plain text without validation. Either phone number or e-mail address must be filled if the user-element is transmitted.</xsd:documentation>
     
</xsd:annotation>
     
<xsd:simpleType>
       
<xsd:restriction base="xsd:string">
         
<xsd:maxLength value="35"/>
       
</xsd:restriction>
     
</xsd:simpleType>
   
</xsd:element>
   
<xsd:element name="Email" minOccurs="0">
     
<xsd:simpleType>
       
<xsd:restriction base="xsd:string">
         
<xsd:maxLength value="70"/>
       
</xsd:restriction>
     
</xsd:simpleType>
   
</xsd:element>
   
<xsd:element name="BusinessUnit" type="BusinessUnitDef" minOccurs="0"/>
 
</xsd:sequence>
</xsd:complexType>

element ContactDef/Name
diagram
type restriction of xsd:string
properties
isRef 0
content simple
facets
minLength 1
maxLength 35
source <xsd:element name="Name">
 
<xsd:simpleType>
   
<xsd:restriction base="xsd:string">
     
<xsd:minLength value="1"/>
     
<xsd:maxLength value="35"/>
   
</xsd:restriction>
 
</xsd:simpleType>
</xsd:element>

element ContactDef/Phone
diagram
type restriction of xsd:string
properties
isRef 0
minOcc 0
maxOcc 1
content simple
facets
maxLength 35
annotation
documentation
plain text without validation. Either phone number or e-mail address must be filled if the user-element is transmitted.
source <xsd:element name="Phone" minOccurs="0">
 
<xsd:annotation>
   
<xsd:documentation>plain text without validation. Either phone number or e-mail address must be filled if the user-element is transmitted.</xsd:documentation>
 
</xsd:annotation>
 
<xsd:simpleType>
   
<xsd:restriction base="xsd:string">
     
<xsd:maxLength value="35"/>
   
</xsd:restriction>
 
</xsd:simpleType>
</xsd:element>

element ContactDef/Email
diagram
type restriction of xsd:string
properties
isRef 0
minOcc 0
maxOcc 1
content simple
facets
maxLength 70
source <xsd:element name="Email" minOccurs="0">
 
<xsd:simpleType>
   
<xsd:restriction base="xsd:string">
     
<xsd:maxLength value="70"/>
   
</xsd:restriction>
 
</xsd:simpleType>
</xsd:element>

element ContactDef/BusinessUnit
diagram
type BusinessUnitDef
properties
isRef 0
minOcc 0
maxOcc 1
content complex
children Code Name
source <xsd:element name="BusinessUnit" type="BusinessUnitDef" minOccurs="0"/>

complexType MessageMetaInfoDef
diagram
children Contact
used by
element MessageDef/MessageMetaInfo
annotation
documentation
Meta information for each message.
source <xsd:complexType name="MessageMetaInfoDef">
 
<xsd:annotation>
   
<xsd:documentation xml:lang="EN">Meta information for each message.</xsd:documentation>
 
</xsd:annotation>
 
<xsd:sequence>
   
<xsd:element name="Contact" type="ContactDef" minOccurs="0"/>
 
</xsd:sequence>
</xsd:complexType>

element MessageMetaInfoDef/Contact
diagram
type ContactDef
properties
isRef 0
minOcc 0
maxOcc 1
content complex
children Name Phone Email BusinessUnit
source <xsd:element name="Contact" type="ContactDef" minOccurs="0"/>

complexType MetaInfoDef
diagram
children Transaction Application Communication
used by
element Document/Metainfo
attributes
Name  Type  Use  Default  Fixed  annotation
ExchangeNumberderived by: xsd:stringrequired      
documentation
unique reference per physical xml-file
Testxsd:booleanoptional  0    
documentation
0 - false (default);
documentation
1- true; transmission for test purpose
Countxsd:positiveInteger      
documentation
Number of messages (elements) that are collected in the transmitted file.
annotation
documentation
Contains information concerning transaction type, communication parties etc.
source <xsd:complexType name="MetaInfoDef">
 
<xsd:annotation>
   
<xsd:documentation>Contains information concerning transaction type, communication parties etc.</xsd:documentation>
 
</xsd:annotation>
 
<xsd:sequence>
   
<xsd:element name="Transaction" type="TransactionDef">
     
<xsd:annotation>
       
<xsd:documentation>Specifies the transaction type (GM01, AB01 etc.). Only one transaction per file is allowed. Different types must be sent in separate files.</xsd:documentation>
     
</xsd:annotation>
   
</xsd:element>
   
<xsd:element name="Application" minOccurs="0">
     
<xsd:annotation>
       
<xsd:documentation>Name of the application that built the message.</xsd:documentation>
     
</xsd:annotation>
     
<xsd:simpleType>
       
<xsd:restriction base="xsd:string">
         
<xsd:maxLength value="35"/>
       
</xsd:restriction>
     
</xsd:simpleType>
   
</xsd:element>
   
<xsd:element name="Communication" type="CommunicationDef"/>
 
</xsd:sequence>
 
<xsd:attribute name="ExchangeNumber" use="required">
   
<xsd:annotation>
     
<xsd:documentation xml:lang="EN">unique reference per physical xml-file</xsd:documentation>
   
</xsd:annotation>
   
<xsd:simpleType>
     
<xsd:restriction base="xsd:string">
       
<xsd:minLength value="1"/>
       
<xsd:maxLength value="14"/>
     
</xsd:restriction>
   
</xsd:simpleType>
 
</xsd:attribute>
 
<xsd:attribute name="Test" type="xsd:boolean" use="optional" default="0">
   
<xsd:annotation>
     
<xsd:documentation>0 - false (default);</xsd:documentation>
     
<xsd:documentation>1- true; transmission for test purpose</xsd:documentation>
   
</xsd:annotation>
 
</xsd:attribute>
 
<xsd:attribute name="Count" type="xsd:positiveInteger">
   
<xsd:annotation>
     
<xsd:documentation>Number of messages (elements) that are collected in the transmitted file.</xsd:documentation>
   
</xsd:annotation>
 
</xsd:attribute>
</xsd:complexType>

attribute MetaInfoDef/@ExchangeNumber
type restriction of xsd:string
properties
isRef 0
use required
facets
minLength 1
maxLength 14
annotation
documentation
unique reference per physical xml-file
source <xsd:attribute name="ExchangeNumber" use="required">
 
<xsd:annotation>
   
<xsd:documentation xml:lang="EN">unique reference per physical xml-file</xsd:documentation>
 
</xsd:annotation>
 
<xsd:simpleType>
   
<xsd:restriction base="xsd:string">
     
<xsd:minLength value="1"/>
     
<xsd:maxLength value="14"/>
   
</xsd:restriction>
 
</xsd:simpleType>
</xsd:attribute>

attribute MetaInfoDef/@Test
type xsd:boolean
properties
isRef 0
default 0
use optional
annotation
documentation
0 - false (default);
documentation
1- true; transmission for test purpose
source <xsd:attribute name="Test" type="xsd:boolean" use="optional" default="0">
 
<xsd:annotation>
   
<xsd:documentation>0 - false (default);</xsd:documentation>
   
<xsd:documentation>1- true; transmission for test purpose</xsd:documentation>
 
</xsd:annotation>
</xsd:attribute>

attribute MetaInfoDef/@Count
type xsd:positiveInteger
properties
isRef 0
annotation
documentation
Number of messages (elements) that are collected in the transmitted file.
source <xsd:attribute name="Count" type="xsd:positiveInteger">
 
<xsd:annotation>
   
<xsd:documentation>Number of messages (elements) that are collected in the transmitted file.</xsd:documentation>
 
</xsd:annotation>
</xsd:attribute>

element MetaInfoDef/Transaction
diagram
type TransactionDef
properties
isRef 0
content complex
children Descr Provider
attributes
Name  Type  Use  Default  Fixed  annotation
Codederived by: xsd:stringrequired      
documentation
Code defined by the provider for the specified transaction.
Typederived by: xsd:stringrequired      
documentation
Single type which is represented by this file.
documentation
A Transaction identified by its code may contain several types identified by their  type.
documentation
This hierarchy is known from EDIFACT-messages where e. g. the transaction GM01 (code) consists of CUSCAR and APERAK (type).
Versionderived by: xsd:stringrequired      
documentation
Version of message definition
annotation
documentation
Specifies the transaction type (GM01, AB01 etc.). Only one transaction per file is allowed. Different types must be sent in separate files.
source <xsd:element name="Transaction" type="TransactionDef">
 
<xsd:annotation>
   
<xsd:documentation>Specifies the transaction type (GM01, AB01 etc.). Only one transaction per file is allowed. Different types must be sent in separate files.</xsd:documentation>
 
</xsd:annotation>
</xsd:element>

element MetaInfoDef/Application
diagram
type restriction of xsd:string
properties
isRef 0
minOcc 0
maxOcc 1
content simple
facets
maxLength 35
annotation
documentation
Name of the application that built the message.
source <xsd:element name="Application" minOccurs="0">
 
<xsd:annotation>
   
<xsd:documentation>Name of the application that built the message.</xsd:documentation>
 
</xsd:annotation>
 
<xsd:simpleType>
   
<xsd:restriction base="xsd:string">
     
<xsd:maxLength value="35"/>
   
</xsd:restriction>
 
</xsd:simpleType>
</xsd:element>

element MetaInfoDef/Communication
diagram
type CommunicationDef
properties
isRef 0
content complex
children Participants CreationTime
source <xsd:element name="Communication" type="CommunicationDef"/>

complexType ParticipantCodeDef
diagram
type extension of ParticipantCode
properties
base ParticipantCode
used by
element ParticipantDef/Code
facets
minLength 1
maxLength 17
attributes
Name  Type  Use  Default  Fixed  annotation
Aliasderived by: xsd:tokenoptional  DAK    
documentation
Alias code. Describes how the participant is identified in a system, e.g. DAK as DAKOSY-code. Other identifiers are not specified yet.
source <xsd:complexType name="ParticipantCodeDef">
 
<xsd:simpleContent>
   
<xsd:extension base="ParticipantCode">
     
<xsd:attribute name="Alias" use="optional" default="DAK">
       
<xsd:annotation>
         
<xsd:documentation>Alias code. Describes how the participant is identified in a system, e.g. DAK as DAKOSY-code. Other identifiers are not specified yet.</xsd:documentation>
       
</xsd:annotation>
       
<xsd:simpleType>
         
<xsd:restriction base="xsd:token">
           
<xsd:minLength value="1"/>
           
<xsd:maxLength value="17"/>
         
</xsd:restriction>
       
</xsd:simpleType>
     
</xsd:attribute>
   
</xsd:extension>
 
</xsd:simpleContent>
</xsd:complexType>

attribute ParticipantCodeDef/@Alias
type restriction of xsd:token
properties
isRef 0
default DAK
use optional
facets
minLength 1
maxLength 17
annotation
documentation
Alias code. Describes how the participant is identified in a system, e.g. DAK as DAKOSY-code. Other identifiers are not specified yet.
source <xsd:attribute name="Alias" use="optional" default="DAK">
 
<xsd:annotation>
   
<xsd:documentation>Alias code. Describes how the participant is identified in a system, e.g. DAK as DAKOSY-code. Other identifiers are not specified yet.</xsd:documentation>
 
</xsd:annotation>
 
<xsd:simpleType>
   
<xsd:restriction base="xsd:token">
     
<xsd:minLength value="1"/>
     
<xsd:maxLength value="17"/>
   
</xsd:restriction>
 
</xsd:simpleType>
</xsd:attribute>

complexType ParticipantDef
diagram
children Code Name Pwd
used by
element CommunicationDef/Participants/Participant
attributes
Name  Type  Use  Default  Fixed  annotation
Rolederived by: xsd:stringrequired      
documentation
Desribes the particpant's communication part as the message's sender, it's recipient etc.
documentation
Required entries:
documentation
RECIPIENT
documentation
SENDER
documentation
EDI_PROVIDER
source <xsd:complexType name="ParticipantDef">
 
<xsd:sequence>
   
<xsd:element name="Code" type="ParticipantCodeDef" maxOccurs="unbounded">
     
<xsd:annotation>
       
<xsd:documentation xml:lang="EN">Code identifying the participant</xsd:documentation>
     
</xsd:annotation>
   
</xsd:element>
   
<xsd:element name="Name" minOccurs="0">
     
<xsd:annotation>
       
<xsd:documentation>just for informal use</xsd:documentation>
     
</xsd:annotation>
     
<xsd:simpleType>
       
<xsd:restriction base="xsd:string">
         
<xsd:maxLength value="35"/>
       
</xsd:restriction>
     
</xsd:simpleType>
   
</xsd:element>
   
<xsd:element name="Pwd" minOccurs="0">
     
<xsd:annotation>
       
<xsd:documentation>Needs only to be set if required by the specified role.</xsd:documentation>
     
</xsd:annotation>
     
<xsd:simpleType>
       
<xsd:restriction base="xsd:string">
         
<xsd:minLength value="1"/>
         
<xsd:maxLength value="17"/>
       
</xsd:restriction>
     
</xsd:simpleType>
   
</xsd:element>
 
</xsd:sequence>
 
<xsd:attribute name="Role" use="required">
   
<xsd:annotation>
     
<xsd:documentation xml:lang="EN">Desribes the particpant's communication part as the message's sender, it's recipient etc.</xsd:documentation>
     
<xsd:documentation xml:lang="EN">Required entries:</xsd:documentation>
     
<xsd:documentation xml:lang="EN">RECIPIENT</xsd:documentation>
     
<xsd:documentation xml:lang="EN">SENDER</xsd:documentation>
     
<xsd:documentation xml:lang="EN">EDI_PROVIDER</xsd:documentation>
   
</xsd:annotation>
   
<xsd:simpleType>
     
<xsd:restriction base="xsd:string">
       
<xsd:minLength value="1"/>
       
<xsd:maxLength value="17"/>
     
</xsd:restriction>
   
</xsd:simpleType>
 
</xsd:attribute>
</xsd:complexType>

attribute ParticipantDef/@Role
type restriction of xsd:string
properties
isRef 0
use required
facets
minLength 1
maxLength 17
annotation
documentation
Desribes the particpant's communication part as the message's sender, it's recipient etc.
documentation
Required entries:
documentation
RECIPIENT
documentation
SENDER
documentation
EDI_PROVIDER
source <xsd:attribute name="Role" use="required">
 
<xsd:annotation>
   
<xsd:documentation xml:lang="EN">Desribes the particpant's communication part as the message's sender, it's recipient etc.</xsd:documentation>
   
<xsd:documentation xml:lang="EN">Required entries:</xsd:documentation>
   
<xsd:documentation xml:lang="EN">RECIPIENT</xsd:documentation>
   
<xsd:documentation xml:lang="EN">SENDER</xsd:documentation>
   
<xsd:documentation xml:lang="EN">EDI_PROVIDER</xsd:documentation>
 
</xsd:annotation>
 
<xsd:simpleType>
   
<xsd:restriction base="xsd:string">
     
<xsd:minLength value="1"/>
     
<xsd:maxLength value="17"/>
   
</xsd:restriction>
 
</xsd:simpleType>
</xsd:attribute>

element ParticipantDef/Code
diagram
type ParticipantCodeDef
properties
isRef 0
minOcc 1
maxOcc unbounded
content complex
facets
minLength 1
maxLength 17
attributes
Name  Type  Use  Default  Fixed  annotation
Aliasderived by: xsd:tokenoptional  DAK    
documentation
Alias code. Describes how the participant is identified in a system, e.g. DAK as DAKOSY-code. Other identifiers are not specified yet.
annotation
documentation
Code identifying the participant
source <xsd:element name="Code" type="ParticipantCodeDef" maxOccurs="unbounded">
 
<xsd:annotation>
   
<xsd:documentation xml:lang="EN">Code identifying the participant</xsd:documentation>
 
</xsd:annotation>
</xsd:element>

element ParticipantDef/Name
diagram
type restriction of xsd:string
properties
isRef 0
minOcc 0
maxOcc 1
content simple
facets
maxLength 35
annotation
documentation
just for informal use
source <xsd:element name="Name" minOccurs="0">
 
<xsd:annotation>
   
<xsd:documentation>just for informal use</xsd:documentation>
 
</xsd:annotation>
 
<xsd:simpleType>
   
<xsd:restriction base="xsd:string">
     
<xsd:maxLength value="35"/>
   
</xsd:restriction>
 
</xsd:simpleType>
</xsd:element>

element ParticipantDef/Pwd
diagram
type restriction of xsd:string
properties
isRef 0
minOcc 0
maxOcc 1
content simple
facets
minLength 1
maxLength 17
annotation
documentation
Needs only to be set if required by the specified role.
source <xsd:element name="Pwd" minOccurs="0">
 
<xsd:annotation>
   
<xsd:documentation>Needs only to be set if required by the specified role.</xsd:documentation>
 
</xsd:annotation>
 
<xsd:simpleType>
   
<xsd:restriction base="xsd:string">
     
<xsd:minLength value="1"/>
     
<xsd:maxLength value="17"/>
   
</xsd:restriction>
 
</xsd:simpleType>
</xsd:element>

complexType TransactionDef
diagram
children Descr Provider
used by
element MetaInfoDef/Transaction
attributes
Name  Type  Use  Default  Fixed  annotation
Codederived by: xsd:stringrequired      
documentation
Code defined by the provider for the specified transaction.
Typederived by: xsd:stringrequired      
documentation
Single type which is represented by this file.
documentation
A Transaction identified by its code may contain several types identified by their  type.
documentation
This hierarchy is known from EDIFACT-messages where e. g. the transaction GM01 (code) consists of CUSCAR and APERAK (type).
Versionderived by: xsd:stringrequired      
documentation
Version of message definition
source <xsd:complexType name="TransactionDef">
 
<xsd:sequence>
   
<xsd:element name="Descr" minOccurs="0">
     
<xsd:annotation>
       
<xsd:documentation xml:lang="EN"/>
     
</xsd:annotation>
     
<xsd:simpleType>
       
<xsd:restriction base="xsd:string">
         
<xsd:minLength value="1"/>
         
<xsd:maxLength value="35"/>
       
</xsd:restriction>
     
</xsd:simpleType>
   
</xsd:element>
   
<xsd:element name="Provider" minOccurs="0">
     
<xsd:annotation>
       
<xsd:documentation>name of the party who is responsible for the underlying scheme.</xsd:documentation>
     
</xsd:annotation>
     
<xsd:simpleType>
       
<xsd:restriction base="xsd:string">
         
<xsd:minLength value="1"/>
         
<xsd:maxLength value="35"/>
       
</xsd:restriction>
     
</xsd:simpleType>
   
</xsd:element>
 
</xsd:sequence>
 
<xsd:attribute name="Code" use="required">
   
<xsd:annotation>
     
<xsd:documentation>Code defined by the provider for the specified transaction.</xsd:documentation>
   
</xsd:annotation>
   
<xsd:simpleType>
     
<xsd:restriction base="xsd:string">
       
<xsd:minLength value="1"/>
       
<xsd:maxLength value="17"/>
     
</xsd:restriction>
   
</xsd:simpleType>
 
</xsd:attribute>
 
<xsd:attribute name="Type" use="required">
   
<xsd:annotation>
     
<xsd:documentation>Single type which is represented by this file.</xsd:documentation>
     
<xsd:documentation>A Transaction identified by its code may contain several types identified by their  type.</xsd:documentation>
     
<xsd:documentation>This hierarchy is known from EDIFACT-messages where e. g. the transaction GM01 (code) consists of CUSCAR and APERAK (type).</xsd:documentation>
   
</xsd:annotation>
   
<xsd:simpleType>
     
<xsd:restriction base="xsd:string">
       
<xsd:minLength value="1"/>
       
<xsd:maxLength value="17"/>
     
</xsd:restriction>
   
</xsd:simpleType>
 
</xsd:attribute>
 
<xsd:attribute name="Version" use="required">
   
<xsd:annotation>
     
<xsd:documentation>Version of message definition</xsd:documentation>
   
</xsd:annotation>
   
<xsd:simpleType>
     
<xsd:restriction base="xsd:string">
       
<xsd:minLength value="1"/>
       
<xsd:maxLength value="17"/>
     
</xsd:restriction>
   
</xsd:simpleType>
 
</xsd:attribute>
</xsd:complexType>

attribute TransactionDef/@Code
type restriction of xsd:string
properties
isRef 0
use required
facets
minLength 1
maxLength 17
annotation
documentation
Code defined by the provider for the specified transaction.
source <xsd:attribute name="Code" use="required">
 
<xsd:annotation>
   
<xsd:documentation>Code defined by the provider for the specified transaction.</xsd:documentation>
 
</xsd:annotation>
 
<xsd:simpleType>
   
<xsd:restriction base="xsd:string">
     
<xsd:minLength value="1"/>
     
<xsd:maxLength value="17"/>
   
</xsd:restriction>
 
</xsd:simpleType>
</xsd:attribute>

attribute TransactionDef/@Type
type restriction of xsd:string
properties
isRef 0
use required
facets
minLength 1
maxLength 17
annotation
documentation
Single type which is represented by this file.
documentation
A Transaction identified by its code may contain several types identified by their  type.
documentation
This hierarchy is known from EDIFACT-messages where e. g. the transaction GM01 (code) consists of CUSCAR and APERAK (type).
source <xsd:attribute name="Type" use="required">
 
<xsd:annotation>
   
<xsd:documentation>Single type which is represented by this file.</xsd:documentation>
   
<xsd:documentation>A Transaction identified by its code may contain several types identified by their  type.</xsd:documentation>
   
<xsd:documentation>This hierarchy is known from EDIFACT-messages where e. g. the transaction GM01 (code) consists of CUSCAR and APERAK (type).</xsd:documentation>
 
</xsd:annotation>
 
<xsd:simpleType>
   
<xsd:restriction base="xsd:string">
     
<xsd:minLength value="1"/>
     
<xsd:maxLength value="17"/>
   
</xsd:restriction>
 
</xsd:simpleType>
</xsd:attribute>

attribute TransactionDef/@Version
type restriction of xsd:string
properties
isRef 0
use required
facets
minLength 1
maxLength 17
annotation
documentation
Version of message definition
source <xsd:attribute name="Version" use="required">
 
<xsd:annotation>
   
<xsd:documentation>Version of message definition</xsd:documentation>
 
</xsd:annotation>
 
<xsd:simpleType>
   
<xsd:restriction base="xsd:string">
     
<xsd:minLength value="1"/>
     
<xsd:maxLength value="17"/>
   
</xsd:restriction>
 
</xsd:simpleType>
</xsd:attribute>

element TransactionDef/Descr
diagram
type restriction of xsd:string
properties
isRef 0
minOcc 0
maxOcc 1
content simple
facets
minLength 1
maxLength 35
source <xsd:element name="Descr" minOccurs="0">
 
<xsd:annotation>
   
<xsd:documentation xml:lang="EN"/>
 
</xsd:annotation>
 
<xsd:simpleType>
   
<xsd:restriction base="xsd:string">
     
<xsd:minLength value="1"/>
     
<xsd:maxLength value="35"/>
   
</xsd:restriction>
 
</xsd:simpleType>
</xsd:element>

element TransactionDef/Provider
diagram
type restriction of xsd:string
properties
isRef 0
minOcc 0
maxOcc 1
content simple
facets
minLength 1
maxLength 35
annotation
documentation
name of the party who is responsible for the underlying scheme.
source <xsd:element name="Provider" minOccurs="0">
 
<xsd:annotation>
   
<xsd:documentation>name of the party who is responsible for the underlying scheme.</xsd:documentation>
 
</xsd:annotation>
 
<xsd:simpleType>
   
<xsd:restriction base="xsd:string">
     
<xsd:minLength value="1"/>
     
<xsd:maxLength value="35"/>
   
</xsd:restriction>
 
</xsd:simpleType>
</xsd:element>

simpleType ParticipantCode
type restriction of xsd:string
used by
complexType ParticipantCodeDef
facets
minLength 1
maxLength 17
annotation
documentation
Code identifying the participant
source <xsd:simpleType name="ParticipantCode">
 
<xsd:annotation>
   
<xsd:documentation xml:lang="EN">Code identifying the participant</xsd:documentation>
 
</xsd:annotation>
 
<xsd:restriction base="xsd:string">
   
<xsd:minLength value="1"/>
   
<xsd:maxLength value="17"/>
 
</xsd:restriction>
</xsd:simpleType>

complexType AddressDataDef
diagram
children Name StreetAndNumber Place PostCode Country
used by
element PartyDataDef/Address
source <xsd:complexType name="AddressDataDef">
 
<xsd:sequence>
   
<xsd:element name="Name" type="AddressFieldDef"/>
   
<xsd:element name="StreetAndNumber" type="AddressFieldDef" minOccurs="0">
     
<xsd:annotation>
       
<xsd:documentation>name of the street and street number or post-office box</xsd:documentation>
       
<xsd:documentation xml:lang="DE">Straße und Hausnummer oder Postfach</xsd:documentation>
     
</xsd:annotation>
   
</xsd:element>
   
<xsd:element name="Place" type="AddressFieldDef">
     
<xsd:annotation>
       
<xsd:documentation>place(name of the city, etc.)</xsd:documentation>
       
<xsd:documentation xml:lang="DE">Ort</xsd:documentation>
     
</xsd:annotation>
   
</xsd:element>
   
<xsd:element name="PostCode">
     
<xsd:simpleType>
       
<xsd:annotation>
         
<xsd:documentation>post code/ zip code</xsd:documentation>
         
<xsd:documentation xml:lang="DE">Postleitzahl</xsd:documentation>
       
</xsd:annotation>
       
<xsd:restriction base="xsd:string">
         
<xsd:minLength value="0"/>
         
<xsd:maxLength value="9"/>
       
</xsd:restriction>
     
</xsd:simpleType>
   
</xsd:element>
   
<xsd:element name="Country" type="CountryCodeDef" minOccurs="0"/>
 
</xsd:sequence>
</xsd:complexType>

element AddressDataDef/Name
diagram
type AddressFieldDef
properties
isRef 0
content simple
facets
minLength 0
maxLength 30
source <xsd:element name="Name" type="AddressFieldDef"/>

element AddressDataDef/StreetAndNumber
diagram
type AddressFieldDef
properties
isRef 0
minOcc 0
maxOcc 1
content simple
facets
minLength 0
maxLength 30
annotation
documentation
name of the street and street number or post-office box
documentation
Straße und Hausnummer oder Postfach
source <xsd:element name="StreetAndNumber" type="AddressFieldDef" minOccurs="0">
 
<xsd:annotation>
   
<xsd:documentation>name of the street and street number or post-office box</xsd:documentation>
   
<xsd:documentation xml:lang="DE">Straße und Hausnummer oder Postfach</xsd:documentation>
 
</xsd:annotation>
</xsd:element>

element AddressDataDef/Place
diagram
type AddressFieldDef
properties
isRef 0
content simple
facets
minLength 0
maxLength 30
annotation
documentation
place(name of the city, etc.)
documentation
Ort
source <xsd:element name="Place" type="AddressFieldDef">
 
<xsd:annotation>
   
<xsd:documentation>place(name of the city, etc.)</xsd:documentation>
   
<xsd:documentation xml:lang="DE">Ort</xsd:documentation>
 
</xsd:annotation>
</xsd:element>

element AddressDataDef/PostCode
diagram
type restriction of xsd:string
properties
isRef 0
content simple
facets
minLength 0
maxLength 9
source <xsd:element name="PostCode">
 
<xsd:simpleType>
   
<xsd:annotation>
     
<xsd:documentation>post code/ zip code</xsd:documentation>
     
<xsd:documentation xml:lang="DE">Postleitzahl</xsd:documentation>
   
</xsd:annotation>
   
<xsd:restriction base="xsd:string">
     
<xsd:minLength value="0"/>
     
<xsd:maxLength value="9"/>
   
</xsd:restriction>
 
</xsd:simpleType>
</xsd:element>

element AddressDataDef/Country
diagram
type CountryCodeDef
properties
isRef 0
minOcc 0
maxOcc 1
content simple
facets
pattern [A-Z][A-Z]
source <xsd:element name="Country" type="CountryCodeDef" minOccurs="0"/>

complexType BusinessDocumentDef
diagram
children MessageSignificance TransportCompany OperatorCode Reference Version IssueDate
used by
element TransportOrderDef/BusinessDocumentDetail
source <xsd:complexType name="BusinessDocumentDef">
 
<xsd:sequence>
   
<xsd:element name="MessageSignificance" minOccurs="0">
     
<xsd:simpleType>
       
<xsd:annotation>
         
<xsd:documentation>For outbound traffic LD will be sent with the loading data.</xsd:documentation>
         
<xsd:documentation>For a wagon sequence use PL for a planned sequence, TF for End of Train Formation, DP for Departure.</xsd:documentation>
         
<xsd:documentation xml:lang="DE">Im Bahnversand wird LD für die Verlade-Daten gesendet.</xsd:documentation>
         
<xsd:documentation xml:lang="DE">In Reihungen wird PL für Soll-Reihungen, TF für Zugbildungs-Ende, DP für Abfahrt benutzt.</xsd:documentation>
       
</xsd:annotation>
       
<xsd:restriction base="xsd:string">
         
<xsd:length value="2"/>
       
</xsd:restriction>
     
</xsd:simpleType>
   
</xsd:element>
   
<xsd:element name="TransportCompany">
     
<xsd:annotation>
       
<xsd:documentation>address code of the rail transport company according to the registration code of Habis Classic</xsd:documentation>
       
<xsd:documentation xml:lang="DE">In  Habis Classic registrierter Teilnehmer-Code des EVU.</xsd:documentation>
     
</xsd:annotation>
     
<xsd:complexType>
       
<xsd:simpleContent>
         
<xsd:extension base="xsd:string">
           
<xsd:attribute name="codeList">
             
<xsd:simpleType>
               
<xsd:restriction base="xsd:string">
                 
<xsd:enumeration value="HABIS"/>
               
</xsd:restriction>
             
</xsd:simpleType>
           
</xsd:attribute>
         
</xsd:extension>
       
</xsd:simpleContent>
     
</xsd:complexType>
   
</xsd:element>
   
<xsd:element name="OperatorCode" minOccurs="0">
     
<xsd:annotation>
       
<xsd:documentation>address code of the operator according to the HPA registration code</xsd:documentation>
       
<xsd:documentation xml:lang="DE">bei der HPA registrierter Teilnehmer-Code des Operateurs</xsd:documentation>
     
</xsd:annotation>
     
<xsd:complexType>
       
<xsd:simpleContent>
         
<xsd:extension base="xsd:string">
           
<xsd:attribute name="codeList">
             
<xsd:simpleType>
               
<xsd:restriction base="xsd:string">
                 
<xsd:enumeration value="HPA"/>
               
</xsd:restriction>
             
</xsd:simpleType>
           
</xsd:attribute>
         
</xsd:extension>
       
</xsd:simpleContent>
     
</xsd:complexType>
   
</xsd:element>
   
<xsd:element name="Reference" type="ReferenceDef" maxOccurs="unbounded">
     
<xsd:annotation>
       
<xsd:documentation>Unique Reference Number to identify a single message or an object. The hierarchy of objects can be represented by use of several references in the appropriate sequence.</xsd:documentation>
       
<xsd:documentation xml:lang="DE">Eindeutige Referenznummer zur Identifikation einer Nachricht oder eines Objekts. Die hierarchische Einordnung eines Objekts wird dargestellt durch eine entsprechende Folge von Referenzen.</xsd:documentation>
     
</xsd:annotation>
   
</xsd:element>
   
<xsd:element name="Version" type="VersionDef">
     
<xsd:annotation>
       
<xsd:documentation>version of the object
ascending sequence (not necassarily continuous) starting with version 01 (new transport order etc) - all versions above 01 are interpreted as a revision of previously communicated data
</xsd:documentation>
       
<xsd:documentation xml:lang="DE">Version des Objekts
aufsteigende Folge (nicht notwendigerweise lückenlos) beginnend mit 01 (z.B. neuer Transportauftrag) - Versionen größer 01 werden als Änderung interpretiert
</xsd:documentation>
     
</xsd:annotation>
   
</xsd:element>
   
<xsd:element name="IssueDate" type="xsd:date" minOccurs="0">
     
<xsd:annotation>
       
<xsd:documentation>The issue date of the electronic message (as it has been created by the software system)</xsd:documentation>
       
<xsd:documentation xml:lang="DE">Datum der Erzeugung einer Nachricht</xsd:documentation>
     
</xsd:annotation>
   
</xsd:element>
 
</xsd:sequence>
</xsd:complexType>

element BusinessDocumentDef/MessageSignificance
diagram
type restriction of xsd:string
properties
isRef 0
minOcc 0
maxOcc 1
content simple
facets
length 2
source <xsd:element name="MessageSignificance" minOccurs="0">
 
<xsd:simpleType>
   
<xsd:annotation>
     
<xsd:documentation>For outbound traffic LD will be sent with the loading data.</xsd:documentation>
     
<xsd:documentation>For a wagon sequence use PL for a planned sequence, TF for End of Train Formation, DP for Departure.</xsd:documentation>
     
<xsd:documentation xml:lang="DE">Im Bahnversand wird LD für die Verlade-Daten gesendet.</xsd:documentation>
     
<xsd:documentation xml:lang="DE">In Reihungen wird PL für Soll-Reihungen, TF für Zugbildungs-Ende, DP für Abfahrt benutzt.</xsd:documentation>
   
</xsd:annotation>
   
<xsd:restriction base="xsd:string">
     
<xsd:length value="2"/>
   
</xsd:restriction>
 
</xsd:simpleType>
</xsd:element>

element BusinessDocumentDef/TransportCompany
diagram
type extension of xsd:string
properties
isRef 0
content complex
attributes
Name  Type  Use  Default  Fixed  annotation
codeListderived by: xsd:string      
annotation
documentation
address code of the rail transport company according to the registration code of Habis Classic
documentation
In  Habis Classic registrierter Teilnehmer-Code des EVU.
source <xsd:element name="TransportCompany">
 
<xsd:annotation>
   
<xsd:documentation>address code of the rail transport company according to the registration code of Habis Classic</xsd:documentation>
   
<xsd:documentation xml:lang="DE">In  Habis Classic registrierter Teilnehmer-Code des EVU.</xsd:documentation>
 
</xsd:annotation>
 
<xsd:complexType>
   
<xsd:simpleContent>
     
<xsd:extension base="xsd:string">
       
<xsd:attribute name="codeList">
         
<xsd:simpleType>
           
<xsd:restriction base="xsd:string">
             
<xsd:enumeration value="HABIS"/>
           
</xsd:restriction>
         
</xsd:simpleType>
       
</xsd:attribute>
     
</xsd:extension>
   
</xsd:simpleContent>
 
</xsd:complexType>
</xsd:element>

attribute BusinessDocumentDef/TransportCompany/@codeList
type restriction of xsd:string
properties
isRef 0
facets
enumeration HABIS
source <xsd:attribute name="codeList">
 
<xsd:simpleType>
   
<xsd:restriction base="xsd:string">
     
<xsd:enumeration value="HABIS"/>
   
</xsd:restriction>
 
</xsd:simpleType>
</xsd:attribute>

element BusinessDocumentDef/OperatorCode
diagram
type extension of xsd:string
properties
isRef 0
minOcc 0
maxOcc 1
content complex
attributes
Name  Type  Use  Default  Fixed  annotation
codeListderived by: xsd:string      
annotation
documentation
address code of the operator according to the HPA registration code
documentation
bei der HPA registrierter Teilnehmer-Code des Operateurs
source <xsd:element name="OperatorCode" minOccurs="0">
 
<xsd:annotation>
   
<xsd:documentation>address code of the operator according to the HPA registration code</xsd:documentation>
   
<xsd:documentation xml:lang="DE">bei der HPA registrierter Teilnehmer-Code des Operateurs</xsd:documentation>
 
</xsd:annotation>
 
<xsd:complexType>
   
<xsd:simpleContent>
     
<xsd:extension base="xsd:string">
       
<xsd:attribute name="codeList">
         
<xsd:simpleType>
           
<xsd:restriction base="xsd:string">
             
<xsd:enumeration value="HPA"/>
           
</xsd:restriction>
         
</xsd:simpleType>
       
</xsd:attribute>
     
</xsd:extension>
   
</xsd:simpleContent>
 
</xsd:complexType>
</xsd:element>

attribute BusinessDocumentDef/OperatorCode/@codeList
type restriction of xsd:string
properties
isRef 0
facets
enumeration HPA
source <xsd:attribute name="codeList">
 
<xsd:simpleType>
   
<xsd:restriction base="xsd:string">
     
<xsd:enumeration value="HPA"/>
   
</xsd:restriction>
 
</xsd:simpleType>
</xsd:attribute>

element BusinessDocumentDef/Reference
diagram
type ReferenceDef
properties
isRef 0
minOcc 1
maxOcc unbounded
content complex
facets
minLength 1
maxLength 35
attributes
Name  Type  Use  Default  Fixed  annotation
typederived by: xsd:string      
annotation
documentation
Unique Reference Number to identify a single message or an object. The hierarchy of objects can be represented by use of several references in the appropriate sequence.
documentation
Eindeutige Referenznummer zur Identifikation einer Nachricht oder eines Objekts. Die hierarchische Einordnung eines Objekts wird dargestellt durch eine entsprechende Folge von Referenzen.
source <xsd:element name="Reference" type="ReferenceDef" maxOccurs="unbounded">
 
<xsd:annotation>
   
<xsd:documentation>Unique Reference Number to identify a single message or an object. The hierarchy of objects can be represented by use of several references in the appropriate sequence.</xsd:documentation>
   
<xsd:documentation xml:lang="DE">Eindeutige Referenznummer zur Identifikation einer Nachricht oder eines Objekts. Die hierarchische Einordnung eines Objekts wird dargestellt durch eine entsprechende Folge von Referenzen.</xsd:documentation>
 
</xsd:annotation>
</xsd:element>

element BusinessDocumentDef/Version
diagram
type VersionDef
properties
isRef 0
content simple
facets
pattern \d{2}
annotation
documentation
version of the object
ascending sequence (not necassarily continuous) starting with version 01 (new transport order etc) - all versions above 01 are interpreted as a revision of previously communicated data
documentation
Version des Objekts
aufsteigende Folge (nicht notwendigerweise lückenlos) beginnend mit 01 (z.B. neuer Transportauftrag) - Versionen größer 01 werden als Änderung interpretiert
source <xsd:element name="Version" type="VersionDef">
 
<xsd:annotation>
   
<xsd:documentation>version of the object
ascending sequence (not necassarily continuous) starting with version 01 (new transport order etc) - all versions above 01 are interpreted as a revision of previously communicated data
</xsd:documentation>
   
<xsd:documentation xml:lang="DE">Version des Objekts
aufsteigende Folge (nicht notwendigerweise lückenlos) beginnend mit 01 (z.B. neuer Transportauftrag) - Versionen größer 01 werden als Änderung interpretiert
</xsd:documentation>
 
</xsd:annotation>
</xsd:element>

element BusinessDocumentDef/IssueDate
diagram
type xsd:date
properties
isRef 0
minOcc 0
maxOcc 1
content simple
annotation
documentation
The issue date of the electronic message (as it has been created by the software system)
documentation
Datum der Erzeugung einer Nachricht
source <xsd:element name="IssueDate" type="xsd:date" minOccurs="0">
 
<xsd:annotation>
   
<xsd:documentation>The issue date of the electronic message (as it has been created by the software system)</xsd:documentation>
   
<xsd:documentation xml:lang="DE">Datum der Erzeugung einer Nachricht</xsd:documentation>
 
</xsd:annotation>
</xsd:element>

complexType CL7Def
diagram
children Category Radionuclides MaxActivityValue TransportIndex CriticalSafetyIndex PackageType ExclusiveUseIndicator
used by
element DangerousGoodsDef/Radioactive
source <xsd:complexType name="CL7Def">
 
<xsd:sequence>
   
<xsd:element name="Category" minOccurs="0">
     
<xsd:simpleType>
       
<xsd:restriction base="xsd:string">
         
<xsd:maxLength value="4"/>
       
</xsd:restriction>
     
</xsd:simpleType>
   
</xsd:element>
   
<xsd:element name="Radionuclides" minOccurs="0">
     
<xsd:simpleType>
       
<xsd:annotation>
         
<xsd:documentation>name of the radionuclides</xsd:documentation>
         
<xsd:documentation xml:lang="DE">radioaktive Stoffe oder Nuklide</xsd:documentation>
       
</xsd:annotation>
       
<xsd:restriction base="xsd:string">
         
<xsd:maxLength value="70"/>
       
</xsd:restriction>
     
</xsd:simpleType>
   
</xsd:element>
   
<xsd:element name="MaxActivityValue" minOccurs="0">
     
<xsd:complexType>
       
<xsd:annotation>
         
<xsd:documentation xml:lang="DE">höchste Aktivität des radioaktiven Inhalts oder Masse der spaltbaren Stoffe</xsd:documentation>
       
</xsd:annotation>
       
<xsd:simpleContent>
         
<xsd:extension base="xsd:integer">
           
<xsd:attribute name="unit" use="required">
             
<xsd:simpleType>
               
<xsd:annotation>
                 
<xsd:documentation>BQ = becquerel, or multiple units (MBQ, GBQ, TBQ)</xsd:documentation>
               
</xsd:annotation>
               
<xsd:restriction base="xsd:string">
                 
<xsd:enumeration value="BQ"/>
                 
<xsd:enumeration value="MBQ"/>
                 
<xsd:enumeration value="GBQ"/>
                 
<xsd:enumeration value="TBQ"/>
               
</xsd:restriction>
             
</xsd:simpleType>
           
</xsd:attribute>
         
</xsd:extension>
       
</xsd:simpleContent>
     
</xsd:complexType>
   
</xsd:element>
   
<xsd:element name="TransportIndex" minOccurs="0">
     
<xsd:simpleType>
       
<xsd:annotation>
         
<xsd:documentation xml:lang="DE">Transportkennzahl</xsd:documentation>
       
</xsd:annotation>
       
<xsd:restriction base="xsd:decimal">
         
<xsd:totalDigits value="3"/>
         
<xsd:fractionDigits value="1"/>
       
</xsd:restriction>
     
</xsd:simpleType>
   
</xsd:element>
   
<xsd:element name="CriticalSafetyIndex" minOccurs="0">
     
<xsd:simpleType>
       
<xsd:annotation>
         
<xsd:documentation xml:lang="DE">Kritikalitätssicherheitskennzahl</xsd:documentation>
       
</xsd:annotation>
       
<xsd:restriction base="xsd:decimal">
         
<xsd:totalDigits value="4"/>
         
<xsd:fractionDigits value="1"/>
       
</xsd:restriction>
     
</xsd:simpleType>
   
</xsd:element>
   
<xsd:element name="PackageType" minOccurs="0">
     
<xsd:simpleType>
       
<xsd:annotation>
         
<xsd:documentation xml:lang="DE">Typ des Versandstücks</xsd:documentation>
       
</xsd:annotation>
       
<xsd:restriction base="xsd:string">
         
<xsd:maxLength value="4"/>
       
</xsd:restriction>
     
</xsd:simpleType>
   
</xsd:element>
   
<xsd:element name="ExclusiveUseIndicator" type="ChoiceDef" minOccurs="0">
     
<xsd:annotation>
       
<xsd:documentation xml:lang="DE">unter ausschließlicher Verwendung (nur Absender oder Empfänger allein darf alle Be- und Entladevorgänge ausführen)</xsd:documentation>
     
</xsd:annotation>
   
</xsd:element>
 
</xsd:sequence>
</xsd:complexType>

element CL7Def/Category
diagram
type restriction of xsd:string
properties
isRef 0
minOcc 0
maxOcc 1
content simple
facets
maxLength 4
source <xsd:element name="Category" minOccurs="0">
 
<xsd:simpleType>
   
<xsd:restriction base="xsd:string">
     
<xsd:maxLength value="4"/>
   
</xsd:restriction>
 
</xsd:simpleType>
</xsd:element>

element CL7Def/Radionuclides
diagram
type restriction of xsd:string
properties
isRef 0
minOcc 0
maxOcc 1
content simple
facets
maxLength 70
source <xsd:element name="Radionuclides" minOccurs="0">
 
<xsd:simpleType>
   
<xsd:annotation>
     
<xsd:documentation>name of the radionuclides</xsd:documentation>
     
<xsd:documentation xml:lang="DE">radioaktive Stoffe oder Nuklide</xsd:documentation>
   
</xsd:annotation>
   
<xsd:restriction base="xsd:string">
     
<xsd:maxLength value="70"/>
   
</xsd:restriction>
 
</xsd:simpleType>
</xsd:element>

element CL7Def/MaxActivityValue
diagram
type extension of xsd:integer
properties
isRef 0
minOcc 0
maxOcc 1
content complex
attributes
Name  Type  Use  Default  Fixed  annotation
unitderived by: xsd:stringrequired      
source <xsd:element name="MaxActivityValue" minOccurs="0">
 
<xsd:complexType>
   
<xsd:annotation>
     
<xsd:documentation xml:lang="DE">höchste Aktivität des radioaktiven Inhalts oder Masse der spaltbaren Stoffe</xsd:documentation>
   
</xsd:annotation>
   
<xsd:simpleContent>
     
<xsd:extension base="xsd:integer">
       
<xsd:attribute name="unit" use="required">
         
<xsd:simpleType>
           
<xsd:annotation>
             
<xsd:documentation>BQ = becquerel, or multiple units (MBQ, GBQ, TBQ)</xsd:documentation>
           
</xsd:annotation>
           
<xsd:restriction base="xsd:string">
             
<xsd:enumeration value="BQ"/>
             
<xsd:enumeration value="MBQ"/>
             
<xsd:enumeration value="GBQ"/>
             
<xsd:enumeration value="TBQ"/>
           
</xsd:restriction>
         
</xsd:simpleType>
       
</xsd:attribute>
     
</xsd:extension>
   
</xsd:simpleContent>
 
</xsd:complexType>
</xsd:element>

attribute CL7Def/MaxActivityValue/@unit
type restriction of xsd:string
properties
isRef 0
use required
facets
enumeration BQ
enumeration MBQ
enumeration GBQ
enumeration TBQ
source <xsd:attribute name="unit" use="required">
 
<xsd:simpleType>
   
<xsd:annotation>
     
<xsd:documentation>BQ = becquerel, or multiple units (MBQ, GBQ, TBQ)</xsd:documentation>
   
</xsd:annotation>
   
<xsd:restriction base="xsd:string">
     
<xsd:enumeration value="BQ"/>
     
<xsd:enumeration value="MBQ"/>
     
<xsd:enumeration value="GBQ"/>
     
<xsd:enumeration value="TBQ"/>
   
</xsd:restriction>
 
</xsd:simpleType>
</xsd:attribute>

element CL7Def/TransportIndex
diagram
type restriction of xsd:decimal
properties
isRef 0
minOcc 0
maxOcc 1
content simple
facets
totalDigits 3
fractionDigits 1
source <xsd:element name="TransportIndex" minOccurs="0">
 
<xsd:simpleType>
   
<xsd:annotation>
     
<xsd:documentation xml:lang="DE">Transportkennzahl</xsd:documentation>
   
</xsd:annotation>
   
<xsd:restriction base="xsd:decimal">
     
<xsd:totalDigits value="3"/>
     
<xsd:fractionDigits value="1"/>
   
</xsd:restriction>
 
</xsd:simpleType>
</xsd:element>

element CL7Def/CriticalSafetyIndex
diagram
type restriction of xsd:decimal
properties
isRef 0
minOcc 0
maxOcc 1
content simple
facets
totalDigits 4
fractionDigits 1
source <xsd:element name="CriticalSafetyIndex" minOccurs="0">
 
<xsd:simpleType>
   
<xsd:annotation>
     
<xsd:documentation xml:lang="DE">Kritikalitätssicherheitskennzahl</xsd:documentation>
   
</xsd:annotation>
   
<xsd:restriction base="xsd:decimal">
     
<xsd:totalDigits value="4"/>
     
<xsd:fractionDigits value="1"/>
   
</xsd:restriction>
 
</xsd:simpleType>
</xsd:element>

element CL7Def/PackageType
diagram
type restriction of xsd:string
properties
isRef 0
minOcc 0
maxOcc 1
content simple
facets
maxLength 4
source <xsd:element name="PackageType" minOccurs="0">
 
<xsd:simpleType>
   
<xsd:annotation>
     
<xsd:documentation xml:lang="DE">Typ des Versandstücks</xsd:documentation>
   
</xsd:annotation>
   
<xsd:restriction base="xsd:string">
     
<xsd:maxLength value="4"/>
   
</xsd:restriction>
 
</xsd:simpleType>
</xsd:element>

element CL7Def/ExclusiveUseIndicator
diagram
type ChoiceDef
properties
isRef 0
minOcc 0
maxOcc 1
content simple
facets
enumeration Y
enumeration N
annotation
documentation
unter ausschließlicher Verwendung (nur Absender oder Empfänger allein darf alle Be- und Entladevorgänge ausführen)
source <xsd:element name="ExclusiveUseIndicator" type="ChoiceDef" minOccurs="0">
 
<xsd:annotation>
   
<xsd:documentation xml:lang="DE">unter ausschließlicher Verwendung (nur Absender oder Empfänger allein darf alle Be- und Entladevorgänge ausführen)</xsd:documentation>
 
</xsd:annotation>
</xsd:element>

complexType DangerousGoodsDef
diagram
children SequenceNumber GroupIdentification LegalNorm RegulationsAmendment TransportCertificate Class UNNumber PackingGroup ProperShippingName TechnicalNameSupplement GoodsLabel ShuntingLabel MPLabel ClassificationCode HazardID EmSNumber LimitedQuantityIndicator ExceptedQuantityIndicator WasteIndicator SalvageIndicator EmptyUncleanedIndicator Packages DangerWeight FlashPointValue Radioactive SafetyDate WaterPollutionClass MarpolCategory Comments LastTransported Endorsement
used by
element TransportOrderDef/ShippingUnit/DangerousGoods
source <xsd:complexType name="DangerousGoodsDef">
 
<xsd:sequence>
   
<xsd:element name="SequenceNumber">
     
<xsd:simpleType>
       
<xsd:annotation>
         
<xsd:documentation>used to unambigously identify the DG information within a unit in the communication</xsd:documentation>
         
<xsd:documentation xml:lang="DE">zur eindeutigen Identifikation der Gefahrgut-Angaben für eine Ladeeinheit</xsd:documentation>
       
</xsd:annotation>
       
<xsd:restriction base="xsd:positiveInteger">
         
<xsd:maxInclusive value="999"/>
       
</xsd:restriction>
     
</xsd:simpleType>
   
</xsd:element>
   
<xsd:element name="GroupIdentification" minOccurs="0">
     
<xsd:complexType>
       
<xsd:sequence>
         
<xsd:element name="IdentificationMark" minOccurs="0">
           
<xsd:simpleType>
             
<xsd:annotation>
               
<xsd:documentation>identifier of the group</xsd:documentation>
               
<xsd:documentation xml:lang="DE">Gruppen-ID</xsd:documentation>
             
</xsd:annotation>
             
<xsd:restriction base="xsd:string">
               
<xsd:maxLength value="10"/>
             
</xsd:restriction>
           
</xsd:simpleType>
         
</xsd:element>
         
<xsd:element name="GroupType" minOccurs="0">
           
<xsd:simpleType>
             
<xsd:annotation>
               
<xsd:documentation>type of group: 1=outer package, 2=bundle, 3=salvage package</xsd:documentation>
               
<xsd:documentation xml:lang="DE">Art der Gruppe: 1=Umverpackung, 2=Zusammenpackung, 3=Bergungsverpackung</xsd:documentation>
             
</xsd:annotation>
             
<xsd:restriction base="xsd:string">
               
<xsd:length value="1"/>
             
</xsd:restriction>
           
</xsd:simpleType>
         
</xsd:element>
         
<xsd:element name="GroupDescription" minOccurs="0">
           
<xsd:simpleType>
             
<xsd:restriction base="xsd:string">
               
<xsd:maxLength value="70"/>
             
</xsd:restriction>
           
</xsd:simpleType>
         
</xsd:element>
       
</xsd:sequence>
     
</xsd:complexType>
   
</xsd:element>
   
<xsd:element name="LegalNorm" minOccurs="0">
     
<xsd:simpleType>
       
<xsd:annotation>
         
<xsd:documentation>identification of the dangerous goods legal norm used for this declaration</xsd:documentation>
         
<xsd:documentation>e.g. IMDG, RID</xsd:documentation>
         
<xsd:documentation xml:lang="DE">Kennzeichnung, nach welcher Vorschrift die Gefahrgut-Anmeldung erfolgt</xsd:documentation>
       
</xsd:annotation>
       
<xsd:restriction base="xsd:string">
         
<xsd:maxLength value="4"/>
       
</xsd:restriction>
     
</xsd:simpleType>
   
</xsd:element>
   
<xsd:element name="RegulationsAmendment" minOccurs="0">
     
<xsd:simpleType>
       
<xsd:annotation>
         
<xsd:documentation xml:lang="DE">Stand/Amendment z.B.  _RID 2009_</xsd:documentation>
       
</xsd:annotation>
       
<xsd:restriction base="xsd:string">
         
<xsd:maxLength value="10"/>
       
</xsd:restriction>
     
</xsd:simpleType>
   
</xsd:element>
   
<xsd:element name="TransportCertificate" minOccurs="0" maxOccurs="3">
     
<xsd:annotation>
       
<xsd:documentation xml:lang="DE">Beförderungsgenehmigungen, Zulassungszeugnisse</xsd:documentation>
     
</xsd:annotation>
     
<xsd:complexType>
       
<xsd:sequence>
         
<xsd:element name="CertificateType" minOccurs="0">
           
<xsd:simpleType>
             
<xsd:annotation>
               
<xsd:documentation xml:lang="DE">Typ der Bescheinigung</xsd:documentation>
             
</xsd:annotation>
             
<xsd:restriction base="xsd:string">
               
<xsd:maxLength value="10"/>
             
</xsd:restriction>
           
</xsd:simpleType>
         
</xsd:element>
         
<xsd:element name="CertificateNumber" minOccurs="0">
           
<xsd:simpleType>
             
<xsd:annotation>
               
<xsd:documentation xml:lang="DE">Nummer/Kennzeichen der Bescheinigung</xsd:documentation>
             
</xsd:annotation>
             
<xsd:restriction base="xsd:string">
               
<xsd:maxLength value="100"/>
             
</xsd:restriction>
           
</xsd:simpleType>
         
</xsd:element>
         
<xsd:element name="AdditionalRemarks" minOccurs="0">
           
<xsd:simpleType>
             
<xsd:restriction base="xsd:string">
               
<xsd:maxLength value="210"/>
             
</xsd:restriction>
           
</xsd:simpleType>
         
</xsd:element>
       
</xsd:sequence>
     
</xsd:complexType>
   
</xsd:element>
   
<xsd:element name="Class" minOccurs="0">
     
<xsd:simpleType>
       
<xsd:restriction base="xsd:string">
         
<xsd:maxLength value="4"/>
       
</xsd:restriction>
     
</xsd:simpleType>
   
</xsd:element>
   
<xsd:element name="UNNumber" minOccurs="0">
     
<xsd:simpleType>
       
<xsd:restriction base="xsd:string">
         
<xsd:length value="4"/>
       
</xsd:restriction>
     
</xsd:simpleType>
   
</xsd:element>
   
<xsd:element name="PackingGroup" minOccurs="0">
     
<xsd:simpleType>
       
<xsd:annotation>
         
<xsd:documentation>values I, II or III - corresponding to the dangerous goods class</xsd:documentation>
         
<xsd:documentation xml:lang="DE">I, II oder III - entsprechend der Gefahrklasse</xsd:documentation>
       
</xsd:annotation>
       
<xsd:restriction base="xsd:string">
         
<xsd:minLength value="1"/>
         
<xsd:maxLength value="3"/>
       
</xsd:restriction>
     
</xsd:simpleType>
   
</xsd:element>
   
<xsd:element name="ProperShippingName" minOccurs="0">
     
<xsd:simpleType>
       
<xsd:annotation>
         
<xsd:documentation>proper shipping name of the dangerous good</xsd:documentation>
         
<xsd:documentation xml:lang="DE">offizielle Bezeichnung des Gefahrstoffs</xsd:documentation>
       
</xsd:annotation>
       
<xsd:restriction base="xsd:string">
         
<xsd:maxLength value="140"/>
       
</xsd:restriction>
     
</xsd:simpleType>
   
</xsd:element>
   
<xsd:element name="TechnicalNameSupplement" minOccurs="0">
     
<xsd:simpleType>
       
<xsd:annotation>
         
<xsd:documentation>Recognized chemical or biological name(s) for generic or "not otherwise specified" (N.O.S.) proper shipping names</xsd:documentation>
         
<xsd:documentation>chemical or technical group name of the dangerous good</xsd:documentation>
         
<xsd:documentation xml:lang="DE">üblicher chemische oder biologische Name(n) für allgemeine oder "nicht anderweitig genannt" (N.A.G.) offizielle Namen</xsd:documentation>
         
<xsd:documentation xml:lang="DE">chemischer oder technischer Gruppenname des Gefahrstoffs (Gefahrenauslöser)</xsd:documentation>
       
</xsd:annotation>
       
<xsd:restriction base="xsd:string">
         
<xsd:maxLength value="210"/>
       
</xsd:restriction>
     
</xsd:simpleType>
   
</xsd:element>
   
<xsd:element name="GoodsLabel" minOccurs="0" maxOccurs="4">
     
<xsd:simpleType>
       
<xsd:annotation>
         
<xsd:documentation>dangerous good label according to GEGIS code list</xsd:documentation>
         
<xsd:documentation xml:lang="DE">Gefahrzettel lt. GEGIS-Codeverzeichnis</xsd:documentation>
       
</xsd:annotation>
       
<xsd:restriction base="xsd:string">
         
<xsd:maxLength value="4"/>
       
</xsd:restriction>
     
</xsd:simpleType>
   
</xsd:element>
   
<xsd:element name="ShuntingLabel" minOccurs="0">
     
<xsd:simpleType>
       
<xsd:annotation>
         
<xsd:documentation>Placard-No. 13 or 15</xsd:documentation>
         
<xsd:documentation xml:lang="DE">Rangierzettel 13 oder 15</xsd:documentation>
       
</xsd:annotation>
       
<xsd:restriction base="xsd:string">
         
<xsd:maxLength value="2"/>
       
</xsd:restriction>
     
</xsd:simpleType>
   
</xsd:element>
   
<xsd:element name="MPLabel" minOccurs="0">
     
<xsd:simpleType>
       
<xsd:annotation>
         
<xsd:documentation>Marine pollutant mark; values " " or "MP" ("MP" can be stated more precisely by "P" or "PP")</xsd:documentation>
         
<xsd:documentation xml:lang="DE">Kennzeichnung wassergefährdender Stoffe; Werte: " " oder "MP" ("MP" kann auch genauer durch "P" oder "PP" bezeichnet werden)</xsd:documentation>
       
</xsd:annotation>
       
<xsd:restriction base="xsd:string">
         
<xsd:minLength value="1"/>
         
<xsd:maxLength value="2"/>
       
</xsd:restriction>
     
</xsd:simpleType>
   
</xsd:element>
   
<xsd:element name="ClassificationCode" minOccurs="0">
     
<xsd:simpleType>
       
<xsd:restriction base="xsd:string">
         
<xsd:maxLength value="7"/>
       
</xsd:restriction>
     
</xsd:simpleType>
   
</xsd:element>
   
<xsd:element name="HazardID" minOccurs="0">
     
<xsd:simpleType>
       
<xsd:annotation>
         
<xsd:documentation>Hazard Identification: number shown on the orange-coloured plate</xsd:documentation>
         
<xsd:documentation xml:lang="DE">Nummer zur Kennzeichnung der Gefahr (Kemler)</xsd:documentation>
       
</xsd:annotation>
       
<xsd:restriction base="xsd:string">
         
<xsd:maxLength value="4"/>
       
</xsd:restriction>
     
</xsd:simpleType>
   
</xsd:element>
   
<xsd:element name="EmSNumber" type="EmSDef" minOccurs="0">
     
<xsd:annotation>
       
<xsd:documentation>Emergency schedule number</xsd:documentation>
       
<xsd:documentation xml:lang="DE">EmS-Nummer</xsd:documentation>
     
</xsd:annotation>
   
</xsd:element>
   
<xsd:element name="LimitedQuantityIndicator" type="ChoiceDef" minOccurs="0">
     
<xsd:annotation>
       
<xsd:documentation>Indicator for dangerous goods packed in limited quantities (currently not used in HABIS Classic)</xsd:documentation>
       
<xsd:documentation xml:lang="DE">Kennzeichnung für Gefahrgut in begrenzter Menge (z.Zt. nicht benutzt in HABIS Classic)</xsd:documentation>
     
</xsd:annotation>
   
</xsd:element>
   
<xsd:element name="ExceptedQuantityIndicator" type="ChoiceDef" minOccurs="0">
     
<xsd:annotation>
       
<xsd:documentation xml:lang="DE">Kennzeichnung für freigestellte Mengen</xsd:documentation>
     
</xsd:annotation>
   
</xsd:element>
   
<xsd:element name="WasteIndicator" type="ChoiceDef" minOccurs="0">
     
<xsd:annotation>
       
<xsd:documentation>Indicator for transport of dangerous goods as waste (currently not used in HABIS Classic)</xsd:documentation>
       
<xsd:documentation xml:lang="DE">Abfall-Kennzeichen (z.Zt. nicht benutzt in HABIS Classic)</xsd:documentation>
     
</xsd:annotation>
   
</xsd:element>
   
<xsd:element name="SalvageIndicator" type="ChoiceDef" minOccurs="0">
     
<xsd:annotation>
       
<xsd:documentation>Indicator for use of salvage package (currently not used in HABIS Classic)</xsd:documentation>
       
<xsd:documentation xml:lang="DE">Kennzeichen für Bergungsverpackung (z.Zt. nicht benutzt in HABIS Classic)</xsd:documentation>
     
</xsd:annotation>
   
</xsd:element>
   
<xsd:element name="EmptyUncleanedIndicator" type="ChoiceDef" minOccurs="0">
     
<xsd:annotation>
       
<xsd:documentation>Indicator for empty and not cleaned receptables</xsd:documentation>
       
<xsd:documentation xml:lang="DE">Indikator für leere, ungereinigte Tanks</xsd:documentation>
     
</xsd:annotation>
   
</xsd:element>
   
<xsd:element name="Packages" type="PackingDef" minOccurs="0"/>
   
<xsd:element name="DangerWeight" type="DangerWeightDef" minOccurs="0"/>
   
<xsd:element name="FlashPointValue" type="TemperatureValue" minOccurs="0"/>
   
<xsd:element name="Radioactive" type="CL7Def" minOccurs="0">
     
<xsd:annotation>
       
<xsd:documentation>only for class 7</xsd:documentation>
     
</xsd:annotation>
   
</xsd:element>
   
<xsd:element name="SafetyDate" type="xsd:date" minOccurs="0">
     
<xsd:annotation>
       
<xsd:documentation>earliest date the safety valve can be opened - relevant for supercooled liquid gases (class 2), format YYYY-MM-DD </xsd:documentation>
       
<xsd:documentation xml:lang="DE">frühestes Datum zur Öffnung von Sicherheitsventilen - relevant bei unterkühlten flüssigen Gasen (Klasse 2), Format YYYY-MM-DD </xsd:documentation>
     
</xsd:annotation>
   
</xsd:element>
   
<xsd:element name="WaterPollutionClass" minOccurs="0">
     
<xsd:simpleType>
       
<xsd:annotation>
         
<xsd:documentation>values 1, 2, 3: light to strong water pollutant</xsd:documentation>
         
<xsd:documentation xml:lang="DE">Wassergefährdungsklasse, 1/2/3: schwach bis stark wassergefährdend</xsd:documentation>
       
</xsd:annotation>
       
<xsd:restriction base="xsd:string">
         
<xsd:length value="1"/>
       
</xsd:restriction>
     
</xsd:simpleType>
   
</xsd:element>
   
<xsd:element name="MarpolCategory" minOccurs="0">
     
<xsd:simpleType>
       
<xsd:annotation>
         
<xsd:documentation>values X, Y, Z according to MARPOL Annex II</xsd:documentation>
         
<xsd:documentation xml:lang="DE">Verschmtzungskategorie: Werte X, Y, Z lt. MARPOL Annex II</xsd:documentation>
       
</xsd:annotation>
       
<xsd:restriction base="xsd:string">
         
<xsd:length value="1"/>
       
</xsd:restriction>
     
</xsd:simpleType>
   
</xsd:element>
   
<xsd:element name="Comments" minOccurs="0">
     
<xsd:simpleType>
       
<xsd:annotation>
         
<xsd:documentation xml:lang="DE">zusätzliche Kommentare</xsd:documentation>
       
</xsd:annotation>
       
<xsd:restriction base="xsd:string">
         
<xsd:maxLength value="210"/>
       
</xsd:restriction>
     
</xsd:simpleType>
   
</xsd:element>
   
<xsd:element name="LastTransported" minOccurs="0">
     
<xsd:simpleType>
       
<xsd:annotation>
         
<xsd:documentation>Description of last loaded dangerous good (UN-Number, Proper Shipping Name, Class, SubRisks, PackingGroup; e.g. "UN 1098 ALLYLALCOHOL, 6.1(3), I")</xsd:documentation>
         
<xsd:documentation xml:lang="DE">Beschreibung des letzten Ladeguts (UN-Nr., offizielle Bezeichnung, Klasse, Nebenrisiken, Verpackungsgruppe; z.B. "UN 1098 ALLYLALCOHOL, 6.1(3), I")</xsd:documentation>
       
</xsd:annotation>
       
<xsd:restriction base="xsd:string">
         
<xsd:maxLength value="210"/>
       
</xsd:restriction>
     
</xsd:simpleType>
   
</xsd:element>
   
<xsd:element name="Endorsement" minOccurs="0">
     
<xsd:annotation>
       
<xsd:documentation>Additional information required in accordance with special provisions, certain classes, special transport conditions, ... (e.g. "Carriage in accordance with 2.2.52.1.9")</xsd:documentation>
       
<xsd:documentation xml:lang="DE">Zusatzangaben, besondere Bestimmungen etc.  (z.B. "Transport in Übereinstimmung mit 2.2.52.1.9")</xsd:documentation>
     
</xsd:annotation>
     
<xsd:simpleType>
       
<xsd:restriction base="xsd:string">
         
<xsd:maxLength value="210"/>
       
</xsd:restriction>
     
</xsd:simpleType>
   
</xsd:element>
 
</xsd:sequence>
</xsd:complexType>

element DangerousGoodsDef/SequenceNumber
diagram
type restriction of xsd:positiveInteger
properties
isRef 0
content simple
facets
maxInclusive 999
source <xsd:element name="SequenceNumber">
 
<xsd:simpleType>
   
<xsd:annotation>
     
<xsd:documentation>used to unambigously identify the DG information within a unit in the communication</xsd:documentation>
     
<xsd:documentation xml:lang="DE">zur eindeutigen Identifikation der Gefahrgut-Angaben für eine Ladeeinheit</xsd:documentation>
   
</xsd:annotation>
   
<xsd:restriction base="xsd:positiveInteger">
     
<xsd:maxInclusive value="999"/>
   
</xsd:restriction>
 
</xsd:simpleType>
</xsd:element>

element DangerousGoodsDef/GroupIdentification
diagram
properties
isRef 0
minOcc 0
maxOcc 1
content complex
children IdentificationMark GroupType GroupDescription
source <xsd:element name="GroupIdentification" minOccurs="0">
 
<xsd:complexType>
   
<xsd:sequence>
     
<xsd:element name="IdentificationMark" minOccurs="0">
       
<xsd:simpleType>
         
<xsd:annotation>
           
<xsd:documentation>identifier of the group</xsd:documentation>
           
<xsd:documentation xml:lang="DE">Gruppen-ID</xsd:documentation>
         
</xsd:annotation>
         
<xsd:restriction base="xsd:string">
           
<xsd:maxLength value="10"/>
         
</xsd:restriction>
       
</xsd:simpleType>
     
</xsd:element>
     
<xsd:element name="GroupType" minOccurs="0">
       
<xsd:simpleType>
         
<xsd:annotation>
           
<xsd:documentation>type of group: 1=outer package, 2=bundle, 3=salvage package</xsd:documentation>
           
<xsd:documentation xml:lang="DE">Art der Gruppe: 1=Umverpackung, 2=Zusammenpackung, 3=Bergungsverpackung</xsd:documentation>
         
</xsd:annotation>
         
<xsd:restriction base="xsd:string">
           
<xsd:length value="1"/>
         
</xsd:restriction>
       
</xsd:simpleType>
     
</xsd:element>
     
<xsd:element name="GroupDescription" minOccurs="0">
       
<xsd:simpleType>
         
<xsd:restriction base="xsd:string">
           
<xsd:maxLength value="70"/>
         
</xsd:restriction>
       
</xsd:simpleType>
     
</xsd:element>
   
</xsd:sequence>
 
</xsd:complexType>
</xsd:element>

element DangerousGoodsDef/GroupIdentification/IdentificationMark
diagram
type restriction of xsd:string
properties
isRef 0
minOcc 0
maxOcc 1
content simple
facets
maxLength 10
source <xsd:element name="IdentificationMark" minOccurs="0">
 
<xsd:simpleType>
   
<xsd:annotation>
     
<xsd:documentation>identifier of the group</xsd:documentation>
     
<xsd:documentation xml:lang="DE">Gruppen-ID</xsd:documentation>
   
</xsd:annotation>
   
<xsd:restriction base="xsd:string">
     
<xsd:maxLength value="10"/>
   
</xsd:restriction>
 
</xsd:simpleType>
</xsd:element>

element DangerousGoodsDef/GroupIdentification/GroupType
diagram
type restriction of xsd:string
properties
isRef 0
minOcc 0
maxOcc 1
content simple
facets
length 1
source <xsd:element name="GroupType" minOccurs="0">
 
<xsd:simpleType>
   
<xsd:annotation>
     
<xsd:documentation>type of group: 1=outer package, 2=bundle, 3=salvage package</xsd:documentation>
     
<xsd:documentation xml:lang="DE">Art der Gruppe: 1=Umverpackung, 2=Zusammenpackung, 3=Bergungsverpackung</xsd:documentation>
   
</xsd:annotation>
   
<xsd:restriction base="xsd:string">
     
<xsd:length value="1"/>
   
</xsd:restriction>
 
</xsd:simpleType>
</xsd:element>

element DangerousGoodsDef/GroupIdentification/GroupDescription
diagram
type restriction of xsd:string
properties
isRef 0
minOcc 0
maxOcc 1
content simple
facets
maxLength 70
source <xsd:element name="GroupDescription" minOccurs="0">
 
<xsd:simpleType>
   
<xsd:restriction base="xsd:string">
     
<xsd:maxLength value="70"/>
   
</xsd:restriction>
 
</xsd:simpleType>
</xsd:element>

element DangerousGoodsDef/LegalNorm
diagram
type restriction of xsd:string
properties
isRef 0
minOcc 0
maxOcc 1
content simple
facets
maxLength 4
source <xsd:element name="LegalNorm" minOccurs="0">
 
<xsd:simpleType>
   
<xsd:annotation>
     
<xsd:documentation>identification of the dangerous goods legal norm used for this declaration</xsd:documentation>
     
<xsd:documentation>e.g. IMDG, RID</xsd:documentation>
     
<xsd:documentation xml:lang="DE">Kennzeichnung, nach welcher Vorschrift die Gefahrgut-Anmeldung erfolgt</xsd:documentation>
   
</xsd:annotation>
   
<xsd:restriction base="xsd:string">
     
<xsd:maxLength value="4"/>
   
</xsd:restriction>
 
</xsd:simpleType>
</xsd:element>

element DangerousGoodsDef/RegulationsAmendment
diagram
type restriction of xsd:string
properties
isRef 0
minOcc 0
maxOcc 1
content simple
facets
maxLength 10
source <xsd:element name="RegulationsAmendment" minOccurs="0">
 
<xsd:simpleType>
   
<xsd:annotation>
     
<xsd:documentation xml:lang="DE">Stand/Amendment z.B.  _RID 2009_</xsd:documentation>
   
</xsd:annotation>
   
<xsd:restriction base="xsd:string">
     
<xsd:maxLength value="10"/>
   
</xsd:restriction>
 
</xsd:simpleType>
</xsd:element>

element DangerousGoodsDef/TransportCertificate
diagram
properties
isRef 0
minOcc 0
maxOcc 3
content complex
children CertificateType CertificateNumber AdditionalRemarks
annotation
documentation
Beförderungsgenehmigungen, Zulassungszeugnisse
source <xsd:element name="TransportCertificate" minOccurs="0" maxOccurs="3">
 
<xsd:annotation>
   
<xsd:documentation xml:lang="DE">Beförderungsgenehmigungen, Zulassungszeugnisse</xsd:documentation>
 
</xsd:annotation>
 
<xsd:complexType>
   
<xsd:sequence>
     
<xsd:element name="CertificateType" minOccurs="0">
       
<xsd:simpleType>
         
<xsd:annotation>
           
<xsd:documentation xml:lang="DE">Typ der Bescheinigung</xsd:documentation>
         
</xsd:annotation>
         
<xsd:restriction base="xsd:string">
           
<xsd:maxLength value="10"/>
         
</xsd:restriction>
       
</xsd:simpleType>
     
</xsd:element>
     
<xsd:element name="CertificateNumber" minOccurs="0">
       
<xsd:simpleType>
         
<xsd:annotation>
           
<xsd:documentation xml:lang="DE">Nummer/Kennzeichen der Bescheinigung</xsd:documentation>
         
</xsd:annotation>
         
<xsd:restriction base="xsd:string">
           
<xsd:maxLength value="100"/>
         
</xsd:restriction>
       
</xsd:simpleType>
     
</xsd:element>
     
<xsd:element name="AdditionalRemarks" minOccurs="0">
       
<xsd:simpleType>
         
<xsd:restriction base="xsd:string">
           
<xsd:maxLength value="210"/>
         
</xsd:restriction>
       
</xsd:simpleType>
     
</xsd:element>
   
</xsd:sequence>
 
</xsd:complexType>
</xsd:element>

element DangerousGoodsDef/TransportCertificate/CertificateType
diagram
type restriction of xsd:string
properties
isRef 0
minOcc 0
maxOcc 1
content simple
facets
maxLength 10
source <xsd:element name="CertificateType" minOccurs="0">
 
<xsd:simpleType>
   
<xsd:annotation>
     
<xsd:documentation xml:lang="DE">Typ der Bescheinigung</xsd:documentation>
   
</xsd:annotation>
   
<xsd:restriction base="xsd:string">
     
<xsd:maxLength value="10"/>
   
</xsd:restriction>
 
</xsd:simpleType>
</xsd:element>

element DangerousGoodsDef/TransportCertificate/CertificateNumber
diagram
type restriction of xsd:string
properties
isRef 0
minOcc 0
maxOcc 1
content simple
facets
maxLength 100
source <xsd:element name="CertificateNumber" minOccurs="0">
 
<xsd:simpleType>
   
<xsd:annotation>
     
<xsd:documentation xml:lang="DE">Nummer/Kennzeichen der Bescheinigung</xsd:documentation>
   
</xsd:annotation>
   
<xsd:restriction base="xsd:string">
     
<xsd:maxLength value="100"/>
   
</xsd:restriction>
 
</xsd:simpleType>
</xsd:element>

element DangerousGoodsDef/TransportCertificate/AdditionalRemarks
diagram
type restriction of xsd:string
properties
isRef 0
minOcc 0
maxOcc 1
content simple
facets
maxLength 210
source <xsd:element name="AdditionalRemarks" minOccurs="0">
 
<xsd:simpleType>
   
<xsd:restriction base="xsd:string">
     
<xsd:maxLength value="210"/>
   
</xsd:restriction>
 
</xsd:simpleType>
</xsd:element>

element DangerousGoodsDef/Class
diagram
type restriction of xsd:string
properties
isRef 0
minOcc 0
maxOcc 1
content simple
facets
maxLength 4
source <xsd:element name="Class" minOccurs="0">
 
<xsd:simpleType>
   
<xsd:restriction base="xsd:string">
     
<xsd:maxLength value="4"/>
   
</xsd:restriction>
 
</xsd:simpleType>
</xsd:element>

element DangerousGoodsDef/UNNumber
diagram
type restriction of xsd:string
properties
isRef 0
minOcc 0
maxOcc 1
content simple
facets
length 4
source <xsd:element name="UNNumber" minOccurs="0">
 
<xsd:simpleType>
   
<xsd:restriction base="xsd:string">
     
<xsd:length value="4"/>
   
</xsd:restriction>
 
</xsd:simpleType>
</xsd:element>

element DangerousGoodsDef/PackingGroup
diagram
type restriction of xsd:string
properties
isRef 0
minOcc 0
maxOcc 1
content simple
facets
minLength 1
maxLength 3
source <xsd:element name="PackingGroup" minOccurs="0">
 
<xsd:simpleType>
   
<xsd:annotation>
     
<xsd:documentation>values I, II or III - corresponding to the dangerous goods class</xsd:documentation>
     
<xsd:documentation xml:lang="DE">I, II oder III - entsprechend der Gefahrklasse</xsd:documentation>
   
</xsd:annotation>
   
<xsd:restriction base="xsd:string">
     
<xsd:minLength value="1"/>
     
<xsd:maxLength value="3"/>
   
</xsd:restriction>
 
</xsd:simpleType>
</xsd:element>

element DangerousGoodsDef/ProperShippingName
diagram
type restriction of xsd:string
properties
isRef 0
minOcc 0
maxOcc 1
content simple
facets
maxLength 140
source <xsd:element name="ProperShippingName" minOccurs="0">
 
<xsd:simpleType>
   
<xsd:annotation>
     
<xsd:documentation>proper shipping name of the dangerous good</xsd:documentation>
     
<xsd:documentation xml:lang="DE">offizielle Bezeichnung des Gefahrstoffs</xsd:documentation>
   
</xsd:annotation>
   
<xsd:restriction base="xsd:string">
     
<xsd:maxLength value="140"/>
   
</xsd:restriction>
 
</xsd:simpleType>
</xsd:element>

element DangerousGoodsDef/TechnicalNameSupplement
diagram
type restriction of xsd:string
properties
isRef 0
minOcc 0
maxOcc 1
content simple
facets
maxLength 210
source <xsd:element name="TechnicalNameSupplement" minOccurs="0">
 
<xsd:simpleType>
   
<xsd:annotation>
     
<xsd:documentation>Recognized chemical or biological name(s) for generic or "not otherwise specified" (N.O.S.) proper shipping names</xsd:documentation>
     
<xsd:documentation>chemical or technical group name of the dangerous good</xsd:documentation>
     
<xsd:documentation xml:lang="DE">üblicher chemische oder biologische Name(n) für allgemeine oder "nicht anderweitig genannt" (N.A.G.) offizielle Namen</xsd:documentation>
     
<xsd:documentation xml:lang="DE">chemischer oder technischer Gruppenname des Gefahrstoffs (Gefahrenauslöser)</xsd:documentation>
   
</xsd:annotation>
   
<xsd:restriction base="xsd:string">
     
<xsd:maxLength value="210"/>
   
</xsd:restriction>
 
</xsd:simpleType>
</xsd:element>

element DangerousGoodsDef/GoodsLabel
diagram
type restriction of xsd:string
properties
isRef 0
minOcc 0
maxOcc 4
content simple
facets
maxLength 4
source <xsd:element name="GoodsLabel" minOccurs="0" maxOccurs="4">
 
<xsd:simpleType>
   
<xsd:annotation>
     
<xsd:documentation>dangerous good label according to GEGIS code list</xsd:documentation>
     
<xsd:documentation xml:lang="DE">Gefahrzettel lt. GEGIS-Codeverzeichnis</xsd:documentation>
   
</xsd:annotation>
   
<xsd:restriction base="xsd:string">
     
<xsd:maxLength value="4"/>
   
</xsd:restriction>
 
</xsd:simpleType>
</xsd:element>

element DangerousGoodsDef/ShuntingLabel
diagram
type restriction of xsd:string
properties
isRef 0
minOcc 0
maxOcc 1
content simple
facets
maxLength 2
source <xsd:element name="ShuntingLabel" minOccurs="0">
 
<xsd:simpleType>
   
<xsd:annotation>
     
<xsd:documentation>Placard-No. 13 or 15</xsd:documentation>
     
<xsd:documentation xml:lang="DE">Rangierzettel 13 oder 15</xsd:documentation>
   
</xsd:annotation>
   
<xsd:restriction base="xsd:string">
     
<xsd:maxLength value="2"/>
   
</xsd:restriction>
 
</xsd:simpleType>
</xsd:element>

element DangerousGoodsDef/MPLabel
diagram
type restriction of xsd:string
properties
isRef 0
minOcc 0
maxOcc 1
content simple
facets
minLength 1
maxLength 2
source <xsd:element name="MPLabel" minOccurs="0">
 
<xsd:simpleType>
   
<xsd:annotation>
     
<xsd:documentation>Marine pollutant mark; values " " or "MP" ("MP" can be stated more precisely by "P" or "PP")</xsd:documentation>
     
<xsd:documentation xml:lang="DE">Kennzeichnung wassergefährdender Stoffe; Werte: " " oder "MP" ("MP" kann auch genauer durch "P" oder "PP" bezeichnet werden)</xsd:documentation>
   
</xsd:annotation>
   
<xsd:restriction base="xsd:string">
     
<xsd:minLength value="1"/>
     
<xsd:maxLength value="2"/>
   
</xsd:restriction>
 
</xsd:simpleType>
</xsd:element>

element DangerousGoodsDef/ClassificationCode
diagram
type restriction of xsd:string
properties
isRef 0
minOcc 0
maxOcc 1
content simple
facets
maxLength 7
source <xsd:element name="ClassificationCode" minOccurs="0">
 
<xsd:simpleType>
   
<xsd:restriction base="xsd:string">
     
<xsd:maxLength value="7"/>
   
</xsd:restriction>
 
</xsd:simpleType>
</xsd:element>

element DangerousGoodsDef/HazardID
diagram
type restriction of xsd:string
properties
isRef 0
minOcc 0
maxOcc 1
content simple
facets
maxLength 4
source <xsd:element name="HazardID" minOccurs="0">
 
<xsd:simpleType>
   
<xsd:annotation>
     
<xsd:documentation>Hazard Identification: number shown on the orange-coloured plate</xsd:documentation>
     
<xsd:documentation xml:lang="DE">Nummer zur Kennzeichnung der Gefahr (Kemler)</xsd:documentation>
   
</xsd:annotation>
   
<xsd:restriction base="xsd:string">
     
<xsd:maxLength value="4"/>
   
</xsd:restriction>
 
</xsd:simpleType>
</xsd:element>

element DangerousGoodsDef/EmSNumber
diagram
type EmSDef
properties
isRef 0
minOcc 0
maxOcc 1
content complex
children FireSchedule SpillageSchedule
annotation
documentation
Emergency schedule number
documentation
EmS-Nummer
source <xsd:element name="EmSNumber" type="EmSDef" minOccurs="0">
 
<xsd:annotation>
   
<xsd:documentation>Emergency schedule number</xsd:documentation>
   
<xsd:documentation xml:lang="DE">EmS-Nummer</xsd:documentation>
 
</xsd:annotation>
</xsd:element>

element DangerousGoodsDef/LimitedQuantityIndicator
diagram
type ChoiceDef
properties
isRef 0
minOcc 0
maxOcc 1
content simple
facets
enumeration Y
enumeration N
annotation
documentation
Indicator for dangerous goods packed in limited quantities (currently not used in HABIS Classic)
documentation
Kennzeichnung für Gefahrgut in begrenzter Menge (z.Zt. nicht benutzt in HABIS Classic)
source <xsd:element name="LimitedQuantityIndicator" type="ChoiceDef" minOccurs="0">
 
<xsd:annotation>
   
<xsd:documentation>Indicator for dangerous goods packed in limited quantities (currently not used in HABIS Classic)</xsd:documentation>
   
<xsd:documentation xml:lang="DE">Kennzeichnung für Gefahrgut in begrenzter Menge (z.Zt. nicht benutzt in HABIS Classic)</xsd:documentation>
 
</xsd:annotation>
</xsd:element>

element DangerousGoodsDef/ExceptedQuantityIndicator
diagram
type ChoiceDef
properties
isRef 0
minOcc 0
maxOcc 1
content simple
facets
enumeration Y
enumeration N
annotation
documentation
Kennzeichnung für freigestellte Mengen
source <xsd:element name="ExceptedQuantityIndicator" type="ChoiceDef" minOccurs="0">
 
<xsd:annotation>
   
<xsd:documentation xml:lang="DE">Kennzeichnung für freigestellte Mengen</xsd:documentation>
 
</xsd:annotation>
</xsd:element>

element DangerousGoodsDef/WasteIndicator
diagram
type ChoiceDef
properties
isRef 0
minOcc 0
maxOcc 1
content simple
facets
enumeration Y
enumeration N
annotation
documentation
Indicator for transport of dangerous goods as waste (currently not used in HABIS Classic)
documentation
Abfall-Kennzeichen (z.Zt. nicht benutzt in HABIS Classic)
source <xsd:element name="WasteIndicator" type="ChoiceDef" minOccurs="0">
 
<xsd:annotation>
   
<xsd:documentation>Indicator for transport of dangerous goods as waste (currently not used in HABIS Classic)</xsd:documentation>
   
<xsd:documentation xml:lang="DE">Abfall-Kennzeichen (z.Zt. nicht benutzt in HABIS Classic)</xsd:documentation>
 
</xsd:annotation>
</xsd:element>

element DangerousGoodsDef/SalvageIndicator
diagram
type ChoiceDef
properties
isRef 0
minOcc 0
maxOcc 1
content simple
facets
enumeration Y
enumeration N
annotation
documentation
Indicator for use of salvage package (currently not used in HABIS Classic)
documentation
Kennzeichen für Bergungsverpackung (z.Zt. nicht benutzt in HABIS Classic)
source <xsd:element name="SalvageIndicator" type="ChoiceDef" minOccurs="0">
 
<xsd:annotation>
   
<xsd:documentation>Indicator for use of salvage package (currently not used in HABIS Classic)</xsd:documentation>
   
<xsd:documentation xml:lang="DE">Kennzeichen für Bergungsverpackung (z.Zt. nicht benutzt in HABIS Classic)</xsd:documentation>
 
</xsd:annotation>
</xsd:element>

element DangerousGoodsDef/EmptyUncleanedIndicator
diagram
type ChoiceDef
properties
isRef 0
minOcc 0
maxOcc 1
content simple
facets
enumeration Y
enumeration N
annotation
documentation
Indicator for empty and not cleaned receptables
documentation
Indikator für leere, ungereinigte Tanks
source <xsd:element name="EmptyUncleanedIndicator" type="ChoiceDef" minOccurs="0">
 
<xsd:annotation>
   
<xsd:documentation>Indicator for empty and not cleaned receptables</xsd:documentation>
   
<xsd:documentation xml:lang="DE">Indikator für leere, ungereinigte Tanks</xsd:documentation>
 
</xsd:annotation>
</xsd:element>

element DangerousGoodsDef/Packages
diagram
type PackingDef
properties
isRef 0
minOcc 0
maxOcc 1
content complex
children TotalNumber PackageCode Description InstructionCode
source <xsd:element name="Packages" type="PackingDef" minOccurs="0"/>

element DangerousGoodsDef/DangerWeight
diagram
type DangerWeightDef
properties
isRef 0
minOcc 0
maxOcc 1
content complex
children GrossValue NetValue NetExplosiveValue
source <xsd:element name="DangerWeight" type="DangerWeightDef" minOccurs="0"/>

element DangerousGoodsDef/FlashPointValue
diagram
type TemperatureValue
properties
isRef 0
minOcc 0
maxOcc 1
content complex
facets
minInclusive -999
maxInclusive 999
totalDigits 3
fractionDigits 0
attributes
Name  Type  Use  Default  Fixed  annotation
unitTemperatureUnitrequired      
source <xsd:element name="FlashPointValue" type="TemperatureValue" minOccurs="0"/>

element DangerousGoodsDef/Radioactive
diagram
type CL7Def
properties
isRef 0
minOcc 0
maxOcc 1
content complex
children Category Radionuclides MaxActivityValue TransportIndex CriticalSafetyIndex PackageType ExclusiveUseIndicator
annotation
documentation
only for class 7
source <xsd:element name="Radioactive" type="CL7Def" minOccurs="0">
 
<xsd:annotation>
   
<xsd:documentation>only for class 7</xsd:documentation>
 
</xsd:annotation>
</xsd:element>

element DangerousGoodsDef/SafetyDate
diagram
type xsd:date
properties
isRef 0
minOcc 0
maxOcc 1
content simple
annotation
documentation
earliest date the safety valve can be opened - relevant for supercooled liquid gases (class 2), format YYYY-MM-DD
documentation
frühestes Datum zur Öffnung von Sicherheitsventilen - relevant bei unterkühlten flüssigen Gasen (Klasse 2), Format YYYY-MM-DD
source <xsd:element name="SafetyDate" type="xsd:date" minOccurs="0">
 
<xsd:annotation>
   
<xsd:documentation>earliest date the safety valve can be opened - relevant for supercooled liquid gases (class 2), format YYYY-MM-DD </xsd:documentation>
   
<xsd:documentation xml:lang="DE">frühestes Datum zur Öffnung von Sicherheitsventilen - relevant bei unterkühlten flüssigen Gasen (Klasse 2), Format YYYY-MM-DD </xsd:documentation>
 
</xsd:annotation>
</xsd:element>

element DangerousGoodsDef/WaterPollutionClass
diagram
type restriction of xsd:string
properties
isRef 0
minOcc 0
maxOcc 1
content simple
facets
length 1
source <xsd:element name="WaterPollutionClass" minOccurs="0">
 
<xsd:simpleType>
   
<xsd:annotation>
     
<xsd:documentation>values 1, 2, 3: light to strong water pollutant</xsd:documentation>
     
<xsd:documentation xml:lang="DE">Wassergefährdungsklasse, 1/2/3: schwach bis stark wassergefährdend</xsd:documentation>
   
</xsd:annotation>
   
<xsd:restriction base="xsd:string">
     
<xsd:length value="1"/>
   
</xsd:restriction>
 
</xsd:simpleType>
</xsd:element>

element DangerousGoodsDef/MarpolCategory
diagram
type restriction of xsd:string
properties
isRef 0
minOcc 0
maxOcc 1
content simple
facets
length 1
source <xsd:element name="MarpolCategory" minOccurs="0">
 
<xsd:simpleType>
   
<xsd:annotation>
     
<xsd:documentation>values X, Y, Z according to MARPOL Annex II</xsd:documentation>
     
<xsd:documentation xml:lang="DE">Verschmtzungskategorie: Werte X, Y, Z lt. MARPOL Annex II</xsd:documentation>
   
</xsd:annotation>
   
<xsd:restriction base="xsd:string">
     
<xsd:length value="1"/>
   
</xsd:restriction>
 
</xsd:simpleType>
</xsd:element>

element DangerousGoodsDef/Comments
diagram
type restriction of xsd:string
properties
isRef 0
minOcc 0
maxOcc 1
content simple
facets
maxLength 210
source <xsd:element name="Comments" minOccurs="0">
 
<xsd:simpleType>
   
<xsd:annotation>
     
<xsd:documentation xml:lang="DE">zusätzliche Kommentare</xsd:documentation>
   
</xsd:annotation>
   
<xsd:restriction base="xsd:string">
     
<xsd:maxLength value="210"/>
   
</xsd:restriction>
 
</xsd:simpleType>
</xsd:element>

element DangerousGoodsDef/LastTransported
diagram
type restriction of xsd:string
properties
isRef 0
minOcc 0
maxOcc 1
content simple
facets
maxLength 210
source <xsd:element name="LastTransported" minOccurs="0">
 
<xsd:simpleType>
   
<xsd:annotation>
     
<xsd:documentation>Description of last loaded dangerous good (UN-Number, Proper Shipping Name, Class, SubRisks, PackingGroup; e.g. "UN 1098 ALLYLALCOHOL, 6.1(3), I")</xsd:documentation>
     
<xsd:documentation xml:lang="DE">Beschreibung des letzten Ladeguts (UN-Nr., offizielle Bezeichnung, Klasse, Nebenrisiken, Verpackungsgruppe; z.B. "UN 1098 ALLYLALCOHOL, 6.1(3), I")</xsd:documentation>
   
</xsd:annotation>
   
<xsd:restriction base="xsd:string">
     
<xsd:maxLength value="210"/>
   
</xsd:restriction>
 
</xsd:simpleType>
</xsd:element>

element DangerousGoodsDef/Endorsement
diagram
type restriction of xsd:string
properties
isRef 0
minOcc 0
maxOcc 1
content simple
facets
maxLength 210
annotation
documentation
Additional information required in accordance with special provisions, certain classes, special transport conditions, ... (e.g. "Carriage in accordance with 2.2.52.1.9")
documentation
Zusatzangaben, besondere Bestimmungen etc.  (z.B. "Transport in Übereinstimmung mit 2.2.52.1.9")
source <xsd:element name="Endorsement" minOccurs="0">
 
<xsd:annotation>
   
<xsd:documentation>Additional information required in accordance with special provisions, certain classes, special transport conditions, ... (e.g. "Carriage in accordance with 2.2.52.1.9")</xsd:documentation>
   
<xsd:documentation xml:lang="DE">Zusatzangaben, besondere Bestimmungen etc.  (z.B. "Transport in Übereinstimmung mit 2.2.52.1.9")</xsd:documentation>
 
</xsd:annotation>
 
<xsd:simpleType>
   
<xsd:restriction base="xsd:string">
     
<xsd:maxLength value="210"/>
   
</xsd:restriction>
 
</xsd:simpleType>
</xsd:element>

complexType DangerWeightDef
diagram
children GrossValue NetValue NetExplosiveValue
used by
element DangerousGoodsDef/DangerWeight
annotation
documentation
always weight values in gram
documentation
alle Gewichtsangaben für Gefahrgut in Gramm
source <xsd:complexType name="DangerWeightDef">
 
<xsd:annotation>
   
<xsd:documentation>always weight values in gram</xsd:documentation>
   
<xsd:documentation xml:lang="DE">alle Gewichtsangaben für Gefahrgut in Gramm</xsd:documentation>
 
</xsd:annotation>
 
<xsd:sequence>
   
<xsd:element name="GrossValue" type="WeightDef" minOccurs="0">
     
<xsd:annotation>
       
<xsd:documentation>gross weight</xsd:documentation>
       
<xsd:documentation xml:lang="DE">Bruttogewicht</xsd:documentation>
     
</xsd:annotation>
   
</xsd:element>
   
<xsd:element name="NetValue" type="WeightDef" minOccurs="0">
     
<xsd:annotation>
       
<xsd:documentation>net weight</xsd:documentation>
       
<xsd:documentation xml:lang="DE">Nettogewicht</xsd:documentation>
     
</xsd:annotation>
   
</xsd:element>
   
<xsd:element name="NetExplosiveValue" type="WeightDef" minOccurs="0">
     
<xsd:annotation>
       
<xsd:documentation>net weight explosive material for class 1</xsd:documentation>
       
<xsd:documentation xml:lang="DE">Explosivstoff-Masse (Klasse 1)</xsd:documentation>
     
</xsd:annotation>
   
</xsd:element>
 
</xsd:sequence>
</xsd:complexType>

element DangerWeightDef/GrossValue
diagram
type WeightDef
properties
isRef 0
minOcc 0
maxOcc 1
content complex
attributes
Name  Type  Use  Default  Fixed  annotation
unitWeightUnitrequired      
annotation
documentation
gross weight
documentation
Bruttogewicht
source <xsd:element name="GrossValue" type="WeightDef" minOccurs="0">
 
<xsd:annotation>
   
<xsd:documentation>gross weight</xsd:documentation>
   
<xsd:documentation xml:lang="DE">Bruttogewicht</xsd:documentation>
 
</xsd:annotation>
</xsd:element>

element DangerWeightDef/NetValue
diagram
type WeightDef
properties
isRef 0
minOcc 0
maxOcc 1
content complex
attributes
Name  Type  Use  Default  Fixed  annotation
unitWeightUnitrequired      
annotation
documentation
net weight
documentation
Nettogewicht
source <xsd:element name="NetValue" type="WeightDef" minOccurs="0">
 
<xsd:annotation>
   
<xsd:documentation>net weight</xsd:documentation>
   
<xsd:documentation xml:lang="DE">Nettogewicht</xsd:documentation>
 
</xsd:annotation>
</xsd:element>

element DangerWeightDef/NetExplosiveValue
diagram
type WeightDef
properties
isRef 0
minOcc 0
maxOcc 1
content complex
attributes
Name  Type  Use  Default  Fixed  annotation
unitWeightUnitrequired      
annotation
documentation
net weight explosive material for class 1
documentation
Explosivstoff-Masse (Klasse 1)
source <xsd:element name="NetExplosiveValue" type="WeightDef" minOccurs="0">
 
<xsd:annotation>
   
<xsd:documentation>net weight explosive material for class 1</xsd:documentation>
   
<xsd:documentation xml:lang="DE">Explosivstoff-Masse (Klasse 1)</xsd:documentation>
 
</xsd:annotation>
</xsd:element>

complexType EmSDef
diagram
children FireSchedule SpillageSchedule
used by
element DangerousGoodsDef/EmSNumber
source <xsd:complexType name="EmSDef">
 
<xsd:sequence>
   
<xsd:annotation>
     
<xsd:documentation>emergency schedule number for the dangerous good class consisting of 2 parts</xsd:documentation>
     
<xsd:documentation xml:lang="DE">EmS-Nummer besteht aus zwei Teilen</xsd:documentation>
   
</xsd:annotation>
   
<xsd:element name="FireSchedule" minOccurs="0">
     
<xsd:simpleType>
       
<xsd:annotation>
         
<xsd:documentation xml:lang="DE">Vorschriften bei Feuer</xsd:documentation>
       
</xsd:annotation>
       
<xsd:restriction base="xsd:string">
         
<xsd:maxLength value="3"/>
       
</xsd:restriction>
     
</xsd:simpleType>
   
</xsd:element>
   
<xsd:element name="SpillageSchedule" minOccurs="0">
     
<xsd:simpleType>
       
<xsd:annotation>
         
<xsd:documentation xml:lang="DE">Vorschriften bei Verschüttung</xsd:documentation>
       
</xsd:annotation>
       
<xsd:restriction base="xsd:string">
         
<xsd:maxLength value="3"/>
       
</xsd:restriction>
     
</xsd:simpleType>
   
</xsd:element>
 
</xsd:sequence>
</xsd:complexType>

element EmSDef/FireSchedule
diagram
type restriction of xsd:string
properties
isRef 0
minOcc 0
maxOcc 1
content simple
facets
maxLength 3
source <xsd:element name="FireSchedule" minOccurs="0">
 
<xsd:simpleType>
   
<xsd:annotation>
     
<xsd:documentation xml:lang="DE">Vorschriften bei Feuer</xsd:documentation>
   
</xsd:annotation>
   
<xsd:restriction base="xsd:string">
     
<xsd:maxLength value="3"/>
   
</xsd:restriction>
 
</xsd:simpleType>
</xsd:element>

element EmSDef/SpillageSchedule
diagram
type restriction of xsd:string
properties
isRef 0
minOcc 0
maxOcc 1
content simple
facets
maxLength 3
source <xsd:element name="SpillageSchedule" minOccurs="0">
 
<xsd:simpleType>
   
<xsd:annotation>
     
<xsd:documentation xml:lang="DE">Vorschriften bei Verschüttung</xsd:documentation>
   
</xsd:annotation>
   
<xsd:restriction base="xsd:string">
     
<xsd:maxLength value="3"/>
   
</xsd:restriction>
 
</xsd:simpleType>
</xsd:element>

complexType InformationContactDef
diagram
children Name Telephone Telefax Email
used by
element PartyDataDef/InformationContact
source <xsd:complexType name="InformationContactDef">
 
<xsd:sequence>
   
<xsd:element name="Name">
     
<xsd:simpleType>
       
<xsd:annotation>
         
<xsd:documentation>last and first name of the person for the contact</xsd:documentation>
         
<xsd:documentation xml:lang="DE">Nachname und Vorname der Kontaktperson</xsd:documentation>
       
</xsd:annotation>
       
<xsd:restriction base="xsd:string">
         
<xsd:maxLength value="20"/>
       
</xsd:restriction>
     
</xsd:simpleType>
   
</xsd:element>
   
<xsd:element name="Telephone" minOccurs="0">
     
<xsd:simpleType>
       
<xsd:restriction base="xsd:string">
         
<xsd:maxLength value="15"/>
       
</xsd:restriction>
     
</xsd:simpleType>
   
</xsd:element>
   
<xsd:element name="Telefax" minOccurs="0">
     
<xsd:simpleType>
       
<xsd:restriction base="xsd:string">
         
<xsd:maxLength value="15"/>
       
</xsd:restriction>
     
</xsd:simpleType>
   
</xsd:element>
   
<xsd:element name="Email" minOccurs="0">
     
<xsd:simpleType>
       
<xsd:annotation>
         
<xsd:documentation>currently not used in HABIS</xsd:documentation>
         
<xsd:documentation xml:lang="DE">z.Zt. in HABIS nicht benutzt</xsd:documentation>
       
</xsd:annotation>
       
<xsd:restriction base="xsd:string">
         
<xsd:maxLength value="70"/>
       
</xsd:restriction>
     
</xsd:simpleType>
   
</xsd:element>
 
</xsd:sequence>
</xsd:complexType>

element InformationContactDef/Name
diagram
type restriction of xsd:string
properties
isRef 0
content simple
facets
maxLength 20
source <xsd:element name="Name">
 
<xsd:simpleType>
   
<xsd:annotation>
     
<xsd:documentation>last and first name of the person for the contact</xsd:documentation>
     
<xsd:documentation xml:lang="DE">Nachname und Vorname der Kontaktperson</xsd:documentation>
   
</xsd:annotation>
   
<xsd:restriction base="xsd:string">
     
<xsd:maxLength value="20"/>
   
</xsd:restriction>
 
</xsd:simpleType>
</xsd:element>

element InformationContactDef/Telephone
diagram
type restriction of xsd:string
properties
isRef 0
minOcc 0
maxOcc 1
content simple
facets
maxLength 15
source <xsd:element name="Telephone" minOccurs="0">
 
<xsd:simpleType>
   
<xsd:restriction base="xsd:string">
     
<xsd:maxLength value="15"/>
   
</xsd:restriction>
 
</xsd:simpleType>
</xsd:element>

element InformationContactDef/Telefax
diagram
type restriction of xsd:string
properties
isRef 0
minOcc 0
maxOcc 1
content simple
facets
maxLength 15
source <xsd:element name="Telefax" minOccurs="0">
 
<xsd:simpleType>
   
<xsd:restriction base="xsd:string">
     
<xsd:maxLength value="15"/>
   
</xsd:restriction>
 
</xsd:simpleType>
</xsd:element>

element InformationContactDef/Email
diagram
type restriction of xsd:string
properties
isRef 0
minOcc 0
maxOcc 1
content simple
facets
maxLength 70
source <xsd:element name="Email" minOccurs="0">
 
<xsd:simpleType>
   
<xsd:annotation>
     
<xsd:documentation>currently not used in HABIS</xsd:documentation>
     
<xsd:documentation xml:lang="DE">z.Zt. in HABIS nicht benutzt</xsd:documentation>
   
</xsd:annotation>
   
<xsd:restriction base="xsd:string">
     
<xsd:maxLength value="70"/>
   
</xsd:restriction>
 
</xsd:simpleType>
</xsd:element>

complexType LengthDef
diagram
type extension of xsd:nonNegativeInteger
properties
base xsd:nonNegativeInteger
attributes
Name  Type  Use  Default  Fixed  annotation
unitLengthUnitrequired      
source <xsd:complexType name="LengthDef">
 
<xsd:simpleContent>
   
<xsd:extension base="xsd:nonNegativeInteger">
     
<xsd:attribute name="unit" type="LengthUnit" use="required"/>
   
</xsd:extension>
 
</xsd:simpleContent>
</xsd:complexType>

attribute LengthDef/@unit
type LengthUnit
properties
isRef 0
use required
facets
enumeration m
enumeration dm
enumeration cm
enumeration mm
source <xsd:attribute name="unit" type="LengthUnit" use="required"/>

complexType LocationDef
diagram
children AreaCode QuayCode LocationCode Name
used by
elements TransportOrderDef/DispatchDetail/Location TransportOrderDef/DischargeDetail/Location
annotation
documentation
Area/Quay/Location according to HABIS code list A07 when location is in the port of Hamburg
documentation
Ortsangabe, bei Ladestellen des Hamburger Hafens bestehend aus Bahnhofsbereich/Kaibetrieb/Ladestelle lt. HABIS-Schlüsselverzeichnis A07
source <xsd:complexType name="LocationDef">
 
<xsd:annotation>
   
<xsd:documentation>Area/Quay/Location according to HABIS code list A07 when location is in the port of Hamburg</xsd:documentation>
   
<xsd:documentation xml:lang="DE">Ortsangabe, bei Ladestellen des Hamburger Hafens bestehend aus Bahnhofsbereich/Kaibetrieb/Ladestelle lt. HABIS-Schlüsselverzeichnis A07</xsd:documentation>
 
</xsd:annotation>
 
<xsd:sequence>
   
<xsd:element name="AreaCode" minOccurs="0">
     
<xsd:simpleType>
       
<xsd:restriction base="xsd:string">
         
<xsd:minLength value="1"/>
         
<xsd:maxLength value="4"/>
       
</xsd:restriction>
     
</xsd:simpleType>
   
</xsd:element>
   
<xsd:element name="QuayCode" minOccurs="0">
     
<xsd:simpleType>
       
<xsd:restriction base="xsd:string">
         
<xsd:minLength value="1"/>
         
<xsd:maxLength value="4"/>
       
</xsd:restriction>
     
</xsd:simpleType>
   
</xsd:element>
   
<xsd:element name="LocationCode" minOccurs="0">
     
<xsd:simpleType>
       
<xsd:restriction base="xsd:string">
         
<xsd:minLength value="1"/>
         
<xsd:maxLength value="4"/>
       
</xsd:restriction>
     
</xsd:simpleType>
   
</xsd:element>
   
<xsd:element name="Name" minOccurs="0">
     
<xsd:simpleType>
       
<xsd:restriction base="xsd:string">
         
<xsd:maxLength value="40"/>
       
</xsd:restriction>
     
</xsd:simpleType>
   
</xsd:element>
 
</xsd:sequence>
</xsd:complexType>

element LocationDef/AreaCode
diagram
type restriction of xsd:string
properties
isRef 0
minOcc 0
maxOcc 1
content simple
facets
minLength 1
maxLength 4
source <xsd:element name="AreaCode" minOccurs="0">
 
<xsd:simpleType>
   
<xsd:restriction base="xsd:string">
     
<xsd:minLength value="1"/>
     
<xsd:maxLength value="4"/>
   
</xsd:restriction>
 
</xsd:simpleType>
</xsd:element>

element LocationDef/QuayCode
diagram
type restriction of xsd:string
properties
isRef 0
minOcc 0
maxOcc 1
content simple
facets
minLength 1
maxLength 4
source <xsd:element name="QuayCode" minOccurs="0">
 
<xsd:simpleType>
   
<xsd:restriction base="xsd:string">
     
<xsd:minLength value="1"/>
     
<xsd:maxLength value="4"/>
   
</xsd:restriction>
 
</xsd:simpleType>
</xsd:element>

element LocationDef/LocationCode
diagram
type restriction of xsd:string
properties
isRef 0
minOcc 0
maxOcc 1
content simple
facets
minLength 1
maxLength 4
source <xsd:element name="LocationCode" minOccurs="0">
 
<xsd:simpleType>
   
<xsd:restriction base="xsd:string">
     
<xsd:minLength value="1"/>
     
<xsd:maxLength value="4"/>
   
</xsd:restriction>
 
</xsd:simpleType>
</xsd:element>

element LocationDef/Name
diagram
type restriction of xsd:string
properties
isRef 0
minOcc 0
maxOcc 1
content simple
facets
maxLength 40
source <xsd:element name="Name" minOccurs="0">
 
<xsd:simpleType>
   
<xsd:restriction base="xsd:string">
     
<xsd:maxLength value="40"/>
   
</xsd:restriction>
 
</xsd:simpleType>
</xsd:element>

complexType PackingDef
diagram
children TotalNumber PackageCode Description InstructionCode
used by
element DangerousGoodsDef/Packages
source <xsd:complexType name="PackingDef">
 
<xsd:sequence>
   
<xsd:element name="TotalNumber" minOccurs="0">
     
<xsd:simpleType>
       
<xsd:annotation>
         
<xsd:documentation>number of package units (max. in HABIS: 999 999)</xsd:documentation>
         
<xsd:documentation xml:lang="DE">Anzahl Packstücke (max. in HABIS: 999 999)</xsd:documentation>
       
</xsd:annotation>
       
<xsd:restriction base="xsd:positiveInteger"/>
     
</xsd:simpleType>
   
</xsd:element>
   
<xsd:element name="PackageCode" minOccurs="0">
     
<xsd:annotation>
       
<xsd:documentation xml:lang="DE">Verpackungscode</xsd:documentation>
     
</xsd:annotation>
     
<xsd:simpleType>
       
<xsd:restriction base="xsd:string">
         
<xsd:maxLength value="6"/>
       
</xsd:restriction>
     
</xsd:simpleType>
   
</xsd:element>
   
<xsd:element name="Description" minOccurs="0">
     
<xsd:simpleType>
       
<xsd:annotation>
         
<xsd:documentation>type of packages in plain text</xsd:documentation>
         
<xsd:documentation xml:lang="DE">Art der Verpackung als Text</xsd:documentation>
       
</xsd:annotation>
       
<xsd:restriction base="xsd:string">
         
<xsd:maxLength value="70"/>
       
</xsd:restriction>
     
</xsd:simpleType>
   
</xsd:element>
   
<xsd:element name="InstructionCode" minOccurs="0">
     
<xsd:simpleType>
       
<xsd:annotation>
         
<xsd:documentation>instruction for packaging, coded</xsd:documentation>
         
<xsd:documentation xml:lang="DE">Verpackungsanweisung</xsd:documentation>
       
</xsd:annotation>
       
<xsd:restriction base="xsd:string">
         
<xsd:maxLength value="5"/>
       
</xsd:restriction>
     
</xsd:simpleType>
   
</xsd:element>
 
</xsd:sequence>
</xsd:complexType>

element PackingDef/TotalNumber
diagram
type restriction of xsd:positiveInteger
properties
isRef 0
minOcc 0
maxOcc 1
content simple
source <xsd:element name="TotalNumber" minOccurs="0">
 
<xsd:simpleType>
   
<xsd:annotation>
     
<xsd:documentation>number of package units (max. in HABIS: 999 999)</xsd:documentation>
     
<xsd:documentation xml:lang="DE">Anzahl Packstücke (max. in HABIS: 999 999)</xsd:documentation>
   
</xsd:annotation>
   
<xsd:restriction base="xsd:positiveInteger"/>
 
</xsd:simpleType>
</xsd:element>

element PackingDef/PackageCode
diagram
type restriction of xsd:string
properties
isRef 0
minOcc 0
maxOcc 1
content simple
facets
maxLength 6
annotation
documentation
Verpackungscode
source <xsd:element name="PackageCode" minOccurs="0">
 
<xsd:annotation>
   
<xsd:documentation xml:lang="DE">Verpackungscode</xsd:documentation>
 
</xsd:annotation>
 
<xsd:simpleType>
   
<xsd:restriction base="xsd:string">
     
<xsd:maxLength value="6"/>
   
</xsd:restriction>
 
</xsd:simpleType>
</xsd:element>

element PackingDef/Description
diagram
type restriction of xsd:string
properties
isRef 0
minOcc 0
maxOcc 1
content simple
facets
maxLength 70
source <xsd:element name="Description" minOccurs="0">
 
<xsd:simpleType>
   
<xsd:annotation>
     
<xsd:documentation>type of packages in plain text</xsd:documentation>
     
<xsd:documentation xml:lang="DE">Art der Verpackung als Text</xsd:documentation>
   
</xsd:annotation>
   
<xsd:restriction base="xsd:string">
     
<xsd:maxLength value="70"/>
   
</xsd:restriction>
 
</xsd:simpleType>
</xsd:element>

element PackingDef/InstructionCode
diagram
type restriction of xsd:string
properties
isRef 0
minOcc 0
maxOcc 1
content simple
facets
maxLength 5
source <xsd:element name="InstructionCode" minOccurs="0">
 
<xsd:simpleType>
   
<xsd:annotation>
     
<xsd:documentation>instruction for packaging, coded</xsd:documentation>
     
<xsd:documentation xml:lang="DE">Verpackungsanweisung</xsd:documentation>
   
</xsd:annotation>
   
<xsd:restriction base="xsd:string">
     
<xsd:maxLength value="5"/>
   
</xsd:restriction>
 
</xsd:simpleType>
</xsd:element>

complexType PartyDataDef
diagram
children CustomerNumber CustomerName Address InformationContact ReferenceNumber
used by
elements TransportOrderDef/Consignee TransportOrderDef/Consignor TransportOrderDef/Customer TransportOrderDef/ShippingDirector
source <xsd:complexType name="PartyDataDef">
 
<xsd:sequence>
   
<xsd:element name="CustomerNumber" minOccurs="0">
     
<xsd:simpleType>
       
<xsd:annotation>
         
<xsd:documentation>this number / code is used by the contractor to indentify the customer</xsd:documentation>
         
<xsd:documentation xml:lang="DE">Kundennummer des Beteiligten, zur Identifizierung durch das EVU</xsd:documentation>
       
</xsd:annotation>
       
<xsd:restriction base="xsd:string">
         
<xsd:maxLength value="12"/>
       
</xsd:restriction>
     
</xsd:simpleType>
   
</xsd:element>
   
<xsd:element name="CustomerName" type="AddressFieldDef" minOccurs="0">
     
<xsd:annotation>
       
<xsd:documentation>customer Short name</xsd:documentation>
       
<xsd:documentation xml:lang="DE">Kurzname</xsd:documentation>
     
</xsd:annotation>
   
</xsd:element>
   
<xsd:element name="Address" type="AddressDataDef" minOccurs="0"/>
   
<xsd:element name="InformationContact" type="InformationContactDef" minOccurs="0"/>
   
<xsd:element name="ReferenceNumber" minOccurs="0">
     
<xsd:simpleType>
       
<xsd:annotation>
         
<xsd:documentation xml:lang="DE">z.B. Verkehrsführer-Referenz</xsd:documentation>
       
</xsd:annotation>
       
<xsd:restriction base="xsd:string">
         
<xsd:maxLength value="35"/>
       
</xsd:restriction>
     
</xsd:simpleType>
   
</xsd:element>
 
</xsd:sequence>
</xsd:complexType>

element PartyDataDef/CustomerNumber
diagram
type restriction of xsd:string
properties
isRef 0
minOcc 0
maxOcc 1
content simple
facets
maxLength 12
source <xsd:element name="CustomerNumber" minOccurs="0">
 
<xsd:simpleType>
   
<xsd:annotation>
     
<xsd:documentation>this number / code is used by the contractor to indentify the customer</xsd:documentation>
     
<xsd:documentation xml:lang="DE">Kundennummer des Beteiligten, zur Identifizierung durch das EVU</xsd:documentation>
   
</xsd:annotation>
   
<xsd:restriction base="xsd:string">
     
<xsd:maxLength value="12"/>
   
</xsd:restriction>
 
</xsd:simpleType>
</xsd:element>

element PartyDataDef/CustomerName
diagram
type AddressFieldDef
properties
isRef 0
minOcc 0
maxOcc 1
content simple
facets
minLength 0
maxLength 30
annotation
documentation
customer Short name
documentation
Kurzname
source <xsd:element name="CustomerName" type="AddressFieldDef" minOccurs="0">
 
<xsd:annotation>
   
<xsd:documentation>customer Short name</xsd:documentation>
   
<xsd:documentation xml:lang="DE">Kurzname</xsd:documentation>
 
</xsd:annotation>
</xsd:element>

element PartyDataDef/Address
diagram
type AddressDataDef
properties
isRef 0
minOcc 0
maxOcc 1
content complex
children Name StreetAndNumber Place PostCode Country
source <xsd:element name="Address" type="AddressDataDef" minOccurs="0"/>

element PartyDataDef/InformationContact
diagram
type InformationContactDef
properties
isRef 0
minOcc 0
maxOcc 1
content complex
children Name Telephone Telefax Email
source <xsd:element name="InformationContact" type="InformationContactDef" minOccurs="0"/>

element PartyDataDef/ReferenceNumber
diagram
type restriction of xsd:string
properties
isRef 0
minOcc 0
maxOcc 1
content simple
facets
maxLength 35
source <xsd:element name="ReferenceNumber" minOccurs="0">
 
<xsd:simpleType>
   
<xsd:annotation>
     
<xsd:documentation xml:lang="DE">z.B. Verkehrsführer-Referenz</xsd:documentation>
   
</xsd:annotation>
   
<xsd:restriction base="xsd:string">
     
<xsd:maxLength value="35"/>
   
</xsd:restriction>
 
</xsd:simpleType>
</xsd:element>

complexType RailStationDef
diagram
children CountryCode Code Name
used by
elements TransportOrderDef/DispatchDetail/RailStation TransportOrderDef/DischargeDetail/RailStation
source <xsd:complexType name="RailStationDef">
 
<xsd:sequence>
   
<xsd:element name="CountryCode" type="CountryCodeDef" minOccurs="0"/>
   
<xsd:element name="Code" type="StationCodeDef"/>
   
<xsd:element name="Name" minOccurs="0">
     
<xsd:simpleType>
       
<xsd:restriction base="xsd:string">
         
<xsd:maxLength value="32"/>
       
</xsd:restriction>
     
</xsd:simpleType>
   
</xsd:element>
 
</xsd:sequence>
</xsd:complexType>

element RailStationDef/CountryCode
diagram
type CountryCodeDef
properties
isRef 0
minOcc 0
maxOcc 1
content simple
facets
pattern [A-Z][A-Z]
source <xsd:element name="CountryCode" type="CountryCodeDef" minOccurs="0"/>

element RailStationDef/Code
diagram
type StationCodeDef
properties
isRef 0
content simple
facets
pattern \d{8}
source <xsd:element name="Code" type="StationCodeDef"/>

element RailStationDef/Name
diagram
type restriction of xsd:string
properties
isRef 0
minOcc 0
maxOcc 1
content simple
facets
maxLength 32
source <xsd:element name="Name" minOccurs="0">
 
<xsd:simpleType>
   
<xsd:restriction base="xsd:string">
     
<xsd:maxLength value="32"/>
   
</xsd:restriction>
 
</xsd:simpleType>
</xsd:element>

complexType ReferenceDef
diagram
type extension of ReferenceText
properties
base ReferenceText
used by
element BusinessDocumentDef/Reference
facets
minLength 1
maxLength 35
attributes
Name  Type  Use  Default  Fixed  annotation
typederived by: xsd:string      
source <xsd:complexType name="ReferenceDef">
 
<xsd:simpleContent>
   
<xsd:extension base="ReferenceText">
     
<xsd:attribute name="type">
       
<xsd:simpleType>
         
<xsd:annotation>
           
<xsd:documentation>Type of reference, e.g. the transport order number or the message reference number.</xsd:documentation>
           
<xsd:documentation>ORIGMS = reference of the original message (only used in the Response message)</xsd:documentation>
           
<xsd:documentation>TONR = HABIS transport order number</xsd:documentation>
           
<xsd:documentation>CTOREF = customer's transport order reference</xsd:documentation>
           
<xsd:documentation>UNITNR = number of the shipping unit in the transport order</xsd:documentation>
           
<xsd:documentation>DGNR = number of the dangerous goods information on a unit in the transport order</xsd:documentation>
           
<xsd:documentation>SEALNR = number of the seal on a unit in the transport order</xsd:documentation>
           
<xsd:documentation>WSEQNR = HABIS wagon sequence number</xsd:documentation>
           
<xsd:documentation>WAGNR = number of the wagon in a wagon sequence</xsd:documentation>
           
<xsd:documentation>TRACKD = arbitrary unique key value for track diagrams</xsd:documentation>
           
<xsd:documentation>LOADPL = arbitrary unique key value for loading plans</xsd:documentation>
           
<xsd:documentation>ORDCO = code of the rail transport company owning the transport order</xsd:documentation>
           
<xsd:documentation xml:lang="DE">Art der Referenz, z.B. Auftragsnummer oder Nachrichten-Referenz</xsd:documentation>
           
<xsd:documentation xml:lang="DE">ORIGMS = Referenz der Original-Nachricht (nur in der Quittung benutz)</xsd:documentation>
           
<xsd:documentation xml:lang="DE">TONR = HABIS TA-Nummer</xsd:documentation>
           
<xsd:documentation xml:lang="DE">CTOREF = Auftragsnummer des EVU</xsd:documentation>
           
<xsd:documentation xml:lang="DE">UNITNR = eindeutige Nummer der Ladeeinheit im Auftrag</xsd:documentation>
           
<xsd:documentation xml:lang="DE">DGNR = eindeutige Nummer der Gefahrgut-Angabe innerhalb der Ladeeinheit</xsd:documentation>
           
<xsd:documentation xml:lang="DE">SEALNR = eindeutige Nummer der Siegel-Angabe innerhalb der Ladeeinheit</xsd:documentation>
           
<xsd:documentation xml:lang="DE">WSEQNR = HABIS Reihungs-Referenz</xsd:documentation>
           
<xsd:documentation xml:lang="DE">WAGNR = eindeutige Nummer des Wagens in einer Reihung</xsd:documentation>
           
<xsd:documentation xml:lang="DE">TRACKD = beliebiger eindeutiger Schlüsselwert für Gleisspiegel</xsd:documentation>
           
<xsd:documentation xml:lang="DE">LOADPL = beliebiger eindeutiger Schlüsselwert für Verladepläne</xsd:documentation>
           
<xsd:documentation xml:lang="DE">ORDCO = Teilnehmer-Code des EVU, das die Auftragsnummer vergeben hat</xsd:documentation>
         
</xsd:annotation>
         
<xsd:restriction base="xsd:string"/>
       
</xsd:simpleType>
     
</xsd:attribute>
   
</xsd:extension>
 
</xsd:simpleContent>
</xsd:complexType>

attribute ReferenceDef/@type
type restriction of xsd:string
properties
isRef 0
source <xsd:attribute name="type">
 
<xsd:simpleType>
   
<xsd:annotation>
     
<xsd:documentation>Type of reference, e.g. the transport order number or the message reference number.</xsd:documentation>
     
<xsd:documentation>ORIGMS = reference of the original message (only used in the Response message)</xsd:documentation>
     
<xsd:documentation>TONR = HABIS transport order number</xsd:documentation>
     
<xsd:documentation>CTOREF = customer's transport order reference</xsd:documentation>
     
<xsd:documentation>UNITNR = number of the shipping unit in the transport order</xsd:documentation>
     
<xsd:documentation>DGNR = number of the dangerous goods information on a unit in the transport order</xsd:documentation>
     
<xsd:documentation>SEALNR = number of the seal on a unit in the transport order</xsd:documentation>
     
<xsd:documentation>WSEQNR = HABIS wagon sequence number</xsd:documentation>
     
<xsd:documentation>WAGNR = number of the wagon in a wagon sequence</xsd:documentation>
     
<xsd:documentation>TRACKD = arbitrary unique key value for track diagrams</xsd:documentation>
     
<xsd:documentation>LOADPL = arbitrary unique key value for loading plans</xsd:documentation>
     
<xsd:documentation>ORDCO = code of the rail transport company owning the transport order</xsd:documentation>
     
<xsd:documentation xml:lang="DE">Art der Referenz, z.B. Auftragsnummer oder Nachrichten-Referenz</xsd:documentation>
     
<xsd:documentation xml:lang="DE">ORIGMS = Referenz der Original-Nachricht (nur in der Quittung benutz)</xsd:documentation>
     
<xsd:documentation xml:lang="DE">TONR = HABIS TA-Nummer</xsd:documentation>
     
<xsd:documentation xml:lang="DE">CTOREF = Auftragsnummer des EVU</xsd:documentation>
     
<xsd:documentation xml:lang="DE">UNITNR = eindeutige Nummer der Ladeeinheit im Auftrag</xsd:documentation>
     
<xsd:documentation xml:lang="DE">DGNR = eindeutige Nummer der Gefahrgut-Angabe innerhalb der Ladeeinheit</xsd:documentation>
     
<xsd:documentation xml:lang="DE">SEALNR = eindeutige Nummer der Siegel-Angabe innerhalb der Ladeeinheit</xsd:documentation>
     
<xsd:documentation xml:lang="DE">WSEQNR = HABIS Reihungs-Referenz</xsd:documentation>
     
<xsd:documentation xml:lang="DE">WAGNR = eindeutige Nummer des Wagens in einer Reihung</xsd:documentation>
     
<xsd:documentation xml:lang="DE">TRACKD = beliebiger eindeutiger Schlüsselwert für Gleisspiegel</xsd:documentation>
     
<xsd:documentation xml:lang="DE">LOADPL = beliebiger eindeutiger Schlüsselwert für Verladepläne</xsd:documentation>
     
<xsd:documentation xml:lang="DE">ORDCO = Teilnehmer-Code des EVU, das die Auftragsnummer vergeben hat</xsd:documentation>
   
</xsd:annotation>
   
<xsd:restriction base="xsd:string"/>
 
</xsd:simpleType>
</xsd:attribute>

complexType StationAreaDef
diagram
children CountryCode Code Name
source <xsd:complexType name="StationAreaDef">
 
<xsd:sequence>
   
<xsd:element name="CountryCode" type="CountryCodeDef" minOccurs="0"/>
   
<xsd:element name="Code" type="StationCodeDef" minOccurs="0"/>
   
<xsd:element name="Name" minOccurs="0">
     
<xsd:simpleType>
       
<xsd:restriction base="xsd:string">
         
<xsd:maxLength value="35"/>
       
</xsd:restriction>
     
</xsd:simpleType>
   
</xsd:element>
 
</xsd:sequence>
</xsd:complexType>

element StationAreaDef/CountryCode
diagram
type CountryCodeDef
properties
isRef 0
minOcc 0
maxOcc 1
content simple
facets
pattern [A-Z][A-Z]
source <xsd:element name="CountryCode" type="CountryCodeDef" minOccurs="0"/>

element StationAreaDef/Code
diagram
type StationCodeDef
properties
isRef 0
minOcc 0
maxOcc 1
content simple
facets
pattern \d{8}
source <xsd:element name="Code" type="StationCodeDef" minOccurs="0"/>

element StationAreaDef/Name
diagram
type restriction of xsd:string
properties
isRef 0
minOcc 0
maxOcc 1
content simple
facets
maxLength 35
source <xsd:element name="Name" minOccurs="0">
 
<xsd:simpleType>
   
<xsd:restriction base="xsd:string">
     
<xsd:maxLength value="35"/>
   
</xsd:restriction>
 
</xsd:simpleType>
</xsd:element>

complexType TemperatureValue
diagram
type extension of Decimal3
properties
base Decimal3
used by
elements DangerousGoodsDef/FlashPointValue TemperatureDef/MaxValue TemperatureDef/MinValue
facets
minInclusive -999
maxInclusive 999
totalDigits 3
fractionDigits 0
attributes
Name  Type  Use  Default  Fixed  annotation
unitTemperatureUnitrequired      
source <xsd:complexType name="TemperatureValue">
 
<xsd:simpleContent>
   
<xsd:extension base="Decimal3">
     
<xsd:attribute name="unit" type="TemperatureUnit" use="required"/>
   
</xsd:extension>
 
</xsd:simpleContent>
</xsd:complexType>

attribute TemperatureValue/@unit
type TemperatureUnit
properties
isRef 0
use required
facets
enumeration Celsius
source <xsd:attribute name="unit" type="TemperatureUnit" use="required"/>

complexType TrainDef
diagram
children Number Date Time
used by
elements TransportOrderDef/ScheduledTrain TransportOrderDef/ShippingUnit/TrainDetail
source <xsd:complexType name="TrainDef">
 
<xsd:sequence>
   
<xsd:element name="Number">
     
<xsd:simpleType>
       
<xsd:restriction base="xsd:string">
         
<xsd:maxLength value="6"/>
         
<xsd:minLength value="1"/>
       
</xsd:restriction>
     
</xsd:simpleType>
   
</xsd:element>
   
<xsd:element name="Date" type="xsd:date"/>
   
<xsd:element name="Time" type="xsd:time" minOccurs="0"/>
 
</xsd:sequence>
</xsd:complexType>

element TrainDef/Number
diagram
type restriction of xsd:string
properties
isRef 0
content simple
facets
minLength 1
maxLength 6
source <xsd:element name="Number">
 
<xsd:simpleType>
   
<xsd:restriction base="xsd:string">
     
<xsd:maxLength value="6"/>
     
<xsd:minLength value="1"/>
   
</xsd:restriction>
 
</xsd:simpleType>
</xsd:element>

element TrainDef/Date
diagram
type xsd:date
properties
isRef 0
content simple
source <xsd:element name="Date" type="xsd:date"/>

element TrainDef/Time
diagram
type xsd:time
properties
isRef 0
minOcc 0
maxOcc 1
content simple
source <xsd:element name="Time" type="xsd:time" minOccurs="0"/>

complexType WeightDef
diagram
type extension of xsd:nonNegativeInteger
properties
base xsd:nonNegativeInteger
used by
elements DangerWeightDef/GrossValue DangerWeightDef/NetExplosiveValue DangerWeightDef/NetValue ContainerDef/TareWeight TransportOrderDef/ShippingUnit/Weight EquipmentDetailsDef/Weight
attributes
Name  Type  Use  Default  Fixed  annotation
unitWeightUnitrequired      
source <xsd:complexType name="WeightDef">
 
<xsd:simpleContent>
   
<xsd:extension base="xsd:nonNegativeInteger">
     
<xsd:attribute name="unit" type="WeightUnit" use="required"/>
   
</xsd:extension>
 
</xsd:simpleContent>
</xsd:complexType>

attribute WeightDef/@unit
type WeightUnit
properties
isRef 0
use required
facets
enumeration g
enumeration kg
enumeration t
source <xsd:attribute name="unit" type="WeightUnit" use="required"/>

simpleType AddressFieldDef
type restriction of xsd:string
used by
elements PartyDataDef/CustomerName AddressDataDef/Name AddressDataDef/Place AddressDataDef/StreetAndNumber
facets
minLength 0
maxLength 30
source <xsd:simpleType name="AddressFieldDef">
 
<xsd:restriction base="xsd:string">
   
<xsd:minLength value="0"/>
   
<xsd:maxLength value="30"/>
 
</xsd:restriction>
</xsd:simpleType>

simpleType AxlesDef
type restriction of xsd:nonNegativeInteger
facets
maxInclusive 99
annotation
documentation
number of axles
documentation
Anzahl Achsen
source <xsd:simpleType name="AxlesDef">
 
<xsd:annotation>
   
<xsd:documentation>number of axles</xsd:documentation>
   
<xsd:documentation xml:lang="DE">Anzahl Achsen</xsd:documentation>
 
</xsd:annotation>
 
<xsd:restriction base="xsd:nonNegativeInteger">
   
<xsd:maxInclusive value="99"/>
 
</xsd:restriction>
</xsd:simpleType>

simpleType ChoiceDef
type restriction of xsd:string
used by
elements DangerousGoodsDef/EmptyUncleanedIndicator DangerousGoodsDef/ExceptedQuantityIndicator CL7Def/ExclusiveUseIndicator DangerousGoodsDef/LimitedQuantityIndicator TemperatureDef/Refrigeration DangerousGoodsDef/SalvageIndicator CustomsHZODef/VubIndicator DangerousGoodsDef/WasteIndicator
facets
enumeration Y
enumeration N
annotation
documentation
choice Y = Yes / N = No
source <xsd:simpleType name="ChoiceDef">
 
<xsd:annotation>
   
<xsd:documentation>choice Y = Yes / N = No </xsd:documentation>
 
</xsd:annotation>
 
<xsd:restriction base="xsd:string">
   
<xsd:enumeration value="Y"/>
   
<xsd:enumeration value="N"/>
 
</xsd:restriction>
</xsd:simpleType>

simpleType CountryCodeDef
type restriction of xsd:string
used by
elements AddressDataDef/Country RailStationDef/CountryCode StationAreaDef/CountryCode TransportOrderDef/ShippingUnit/DestinationCountryCode TransportOrderDef/ShippingUnit/OriginCountryCode
facets
pattern [A-Z][A-Z]
annotation
documentation
country according to ISO 3166 2-alpha-codes
documentation
Ländercode nach ISO 3166 (2-st. Buchstaben-Code)
source <xsd:simpleType name="CountryCodeDef">
 
<xsd:annotation>
   
<xsd:documentation>country according to ISO 3166 2-alpha-codes</xsd:documentation>
   
<xsd:documentation xml:lang="DE">Ländercode nach ISO 3166 (2-st. Buchstaben-Code)</xsd:documentation>
 
</xsd:annotation>
 
<xsd:restriction base="xsd:string">
   
<xsd:pattern value="[A-Z][A-Z]"/>
 
</xsd:restriction>
</xsd:simpleType>

simpleType CustomsProcedureDef
type restriction of xsd:string
used by
element TransportOrderDef/ShippingUnit/CustomsProcedure
facets
maxLength 2
annotation
documentation
for HABIS Zoll (HZO) according to HABIS code list A65
documentation
Zollverfahren von HABIS Zoll (HZO) lt. HABIS-Schlüsselverzeichnis A65
source <xsd:simpleType name="CustomsProcedureDef">
 
<xsd:annotation>
   
<xsd:documentation>for HABIS Zoll (HZO) according to HABIS code list A65</xsd:documentation>
   
<xsd:documentation xml:lang="DE">Zollverfahren von HABIS Zoll (HZO) lt. HABIS-Schlüsselverzeichnis A65</xsd:documentation>
 
</xsd:annotation>
 
<xsd:restriction base="xsd:string">
   
<xsd:maxLength value="2"/>
 
</xsd:restriction>
</xsd:simpleType>

simpleType Decimal3
type restriction of xsd:decimal
used by
complexType TemperatureValue
facets
minInclusive -999
maxInclusive 999
totalDigits 3
fractionDigits 0
source <xsd:simpleType name="Decimal3">
 
<xsd:restriction base="xsd:decimal">
   
<xsd:maxInclusive value="999"/>
   
<xsd:minInclusive value="-999"/>
   
<xsd:totalDigits value="3"/>
   
<xsd:fractionDigits value="0"/>
 
</xsd:restriction>
</xsd:simpleType>

simpleType EmptyFullDef
type restriction of xsd:string
used by
element TransportOrderDef/ShippingUnit/EmptyFull
facets
enumeration E
enumeration F
annotation
documentation
choice E = empty /  F = full
documentation
E für Leer /  F für Beladen
source <xsd:simpleType name="EmptyFullDef">
 
<xsd:annotation>
   
<xsd:documentation>choice E = empty /  F = full</xsd:documentation>
   
<xsd:documentation xml:lang="DE">E für Leer /  F für Beladen</xsd:documentation>
 
</xsd:annotation>
 
<xsd:restriction base="xsd:string">
   
<xsd:enumeration value="E"/>
   
<xsd:enumeration value="F"/>
 
</xsd:restriction>
</xsd:simpleType>

simpleType HABISNumberDef
type restriction of xsd:string
used by
element CustomsHZODef/HANumber
facets
pattern HA[BE]\d{18}
annotation
documentation
HABIS customs number received via HABIS ZOLL
documentation
HABIS-Zollnummer von HABIS ZOLL (HZO)
source <xsd:simpleType name="HABISNumberDef">
 
<xsd:annotation>
   
<xsd:documentation>HABIS customs number received via HABIS ZOLL</xsd:documentation>
   
<xsd:documentation xml:lang="DE">HABIS-Zollnummer von HABIS ZOLL (HZO)</xsd:documentation>
 
</xsd:annotation>
 
<xsd:restriction base="xsd:string">
   
<xsd:pattern value="HA[BE]\d{18}"/>
 
</xsd:restriction>
</xsd:simpleType>

simpleType LengthUnit
type restriction of xsd:string
used by
attribute LengthDef/@unit
facets
enumeration m
enumeration dm
enumeration cm
enumeration mm
annotation
documentation
m for meter, dm for decimeter, cm for centimeter, mm for millimeter
source <xsd:simpleType name="LengthUnit">
 
<xsd:annotation>
   
<xsd:documentation>m for meter, dm for decimeter, cm for centimeter, mm for millimeter</xsd:documentation>
 
</xsd:annotation>
 
<xsd:restriction base="xsd:string">
   
<xsd:enumeration value="m"/>
   
<xsd:enumeration value="dm"/>
   
<xsd:enumeration value="cm"/>
   
<xsd:enumeration value="mm"/>
 
</xsd:restriction>
</xsd:simpleType>

simpleType LoadingRequestDef
type restriction of xsd:string
used by
element TransportContainerDef/LoadingRequestCode
facets
maxLength 4
annotation
documentation
Verladewunschcode
source <xsd:simpleType name="LoadingRequestDef">
 
<xsd:annotation>
   
<xsd:documentation xml:lang="DE">Verladewunschcode</xsd:documentation>
 
</xsd:annotation>
 
<xsd:restriction base="xsd:string">
   
<xsd:maxLength value="4"/>
 
</xsd:restriction>
</xsd:simpleType>

simpleType PlacardDef
type restriction of xsd:string
used by
element TransportOrderDef/ShippingUnit/SecondaryPlacard
facets
length 2
annotation
documentation
Gefahrzettel, Nebenzettel
source <xsd:simpleType name="PlacardDef">
 
<xsd:annotation>
   
<xsd:documentation xml:lang="DE">Gefahrzettel, Nebenzettel</xsd:documentation>
 
</xsd:annotation>
 
<xsd:restriction base="xsd:string">
   
<xsd:length value="2"/>
 
</xsd:restriction>
</xsd:simpleType>

simpleType ReferenceText
type restriction of xsd:string
used by
complexType ReferenceDef
facets
minLength 1
maxLength 35
annotation
documentation
Message references the sender / rail transportation company is using
documentation
Referenznummern der beteiligten Kommunikationspartner
source <xsd:simpleType name="ReferenceText">
 
<xsd:annotation>
   
<xsd:documentation>Message references the sender / rail transportation company is using</xsd:documentation>
   
<xsd:documentation xml:lang="DE">Referenznummern der beteiligten Kommunikationspartner</xsd:documentation>
 
</xsd:annotation>
 
<xsd:restriction base="xsd:string">
   
<xsd:minLength value="1"/>
   
<xsd:maxLength value="35"/>
 
</xsd:restriction>
</xsd:simpleType>

simpleType StationCodeDef
type restriction of xsd:string
used by
elements RailStationDef/Code StationAreaDef/Code
facets
pattern \d{8}
source <xsd:simpleType name="StationCodeDef">
 
<xsd:restriction base="xsd:string">
   
<xsd:pattern value="\d{8}"/>
 
</xsd:restriction>
</xsd:simpleType>

simpleType TemperatureUnit
type restriction of xsd:string
used by
attribute TemperatureValue/@unit
facets
enumeration Celsius
source <xsd:simpleType name="TemperatureUnit">
 
<xsd:restriction base="xsd:string">
   
<xsd:enumeration value="Celsius"/>
 
</xsd:restriction>
</xsd:simpleType>

simpleType TrackNumberDef
type restriction of xsd:string
facets
pattern \d{3}
annotation
documentation
Gleisnummer, mit führenden Nullen angeben
source <xsd:simpleType name="TrackNumberDef">
 
<xsd:annotation>
   
<xsd:documentation xml:lang="DE">Gleisnummer, mit führenden Nullen angeben</xsd:documentation>
 
</xsd:annotation>
 
<xsd:restriction base="xsd:string">
   
<xsd:pattern value="\d{3}"/>
 
</xsd:restriction>
</xsd:simpleType>

simpleType TypeOfTransportDef
type restriction of xsd:string
used by
element TransportOrderDef/TypeOfTransport
facets
enumeration C
enumeration K
annotation
documentation
K for Wagon Load and C for Container Load
documentation
K für Wagenladungsverkehr (konventioneller Verkehr) und C für Kombinierten Verkehr (Container)
source <xsd:simpleType name="TypeOfTransportDef">
 
<xsd:annotation>
   
<xsd:documentation>K for Wagon Load and C for Container Load </xsd:documentation>
   
<xsd:documentation xml:lang="DE">K für Wagenladungsverkehr (konventioneller Verkehr) und C für Kombinierten Verkehr (Container)</xsd:documentation>
 
</xsd:annotation>
 
<xsd:restriction base="xsd:string">
   
<xsd:enumeration value="C"/>
   
<xsd:enumeration value="K"/>
 
</xsd:restriction>
</xsd:simpleType>

simpleType VersionDef
type restriction of xsd:string
used by
element BusinessDocumentDef/Version
facets
pattern \d{2}
source <xsd:simpleType name="VersionDef">
 
<xsd:restriction base="xsd:string">
   
<xsd:pattern value="\d{2}"/>
 
</xsd:restriction>
</xsd:simpleType>

simpleType WagonCategoryDef
type restriction of xsd:string
facets
minLength 1
maxLength 15
annotation
documentation
Wagengattung
source <xsd:simpleType name="WagonCategoryDef">
 
<xsd:annotation>
   
<xsd:documentation xml:lang="DE">Wagengattung</xsd:documentation>
 
</xsd:annotation>
 
<xsd:restriction base="xsd:string">
   
<xsd:minLength value="1"/>
   
<xsd:maxLength value="15"/>
 
</xsd:restriction>
</xsd:simpleType>

simpleType WagonNumberDef
type restriction of xsd:string
used by
elements TransportContainerDef/WagonNumber TransportWagonDef/WagonNumber
facets
minLength 1
maxLength 12
source <xsd:simpleType name="WagonNumberDef">
 
<xsd:restriction base="xsd:string">
   
<xsd:minLength value="1"/>
   
<xsd:maxLength value="12"/>
 
</xsd:restriction>
</xsd:simpleType>

simpleType WeightUnit
type restriction of xsd:string
used by
attribute WeightDef/@unit
facets
enumeration g
enumeration kg
enumeration t
annotation
documentation
g for grams, kg for kilograms, t for tons
documentation
g = Gramm, kg = Kilogramm, t = Tonne
source <xsd:simpleType name="WeightUnit">
 
<xsd:annotation>
   
<xsd:documentation>g for grams, kg for kilograms, t for tons</xsd:documentation>
   
<xsd:documentation xml:lang="DE">g = Gramm, kg = Kilogramm, t = Tonne</xsd:documentation>
 
</xsd:annotation>
 
<xsd:restriction base="xsd:string">
   
<xsd:enumeration value="g"/>
   
<xsd:enumeration value="kg"/>
   
<xsd:enumeration value="t"/>
 
</xsd:restriction>
</xsd:simpleType>